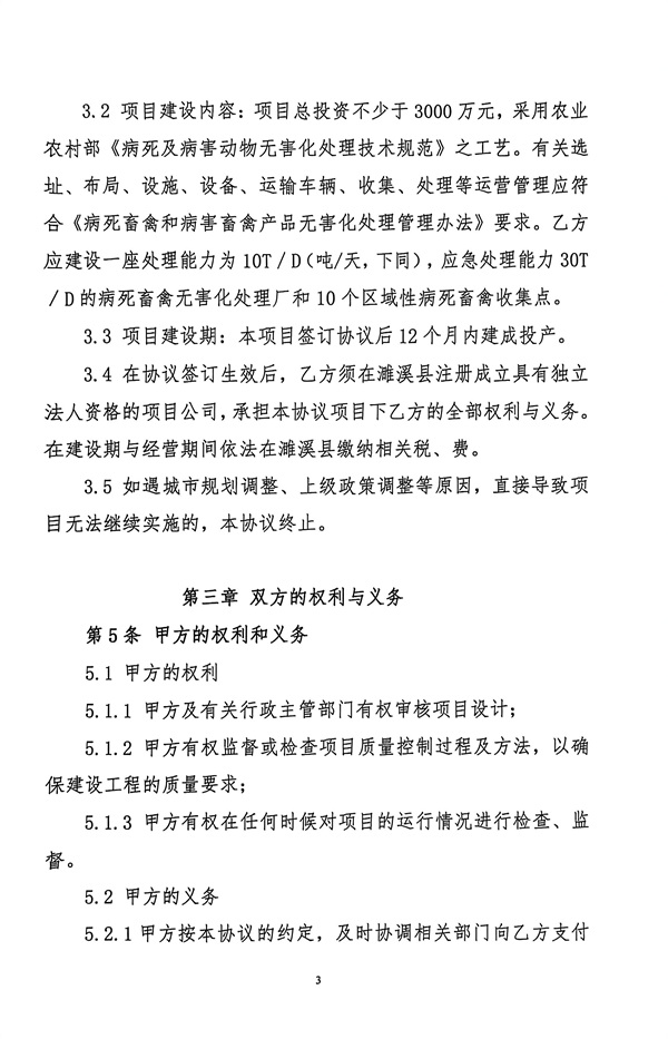
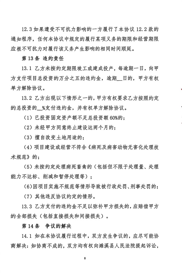
一、举报核心 安徽省濉溪县农业农村局及相关责任人(安徽省濉溪县农业农村局局长刘启明、分管领导刘梧林)恶意违约、滥用职权,在病死畜禽无害化处理项目中单方面撕毁行政协议,违规扶持无资质“空壳公司”,导致我司千万元投资濒临灭失,严重破坏营商环境,涉嫌利益输送。 二、基本事实 2023年8月11日,我司与安徽省濉溪县农业农村局(时任局长黄从俭)签订《安徽省濉溪县病死畜禽无害化处理项目协议书》。协议明确我司为唯一投资建设与申报主体,负责建设日处理10吨的无害化处理厂及10个收集点,并约定12个月内投产;县农业农村局负责协助落实扶持政策、争取项目资金、协调办理审批手续。 协议签订后,我司全面履约: - 当月注册淮北题桥农业发展有限公司 - 完成项目选址、土建施工 - 核心生产设备全部采购待安装 但安徽省濉溪县农业农村局及分管领导刘梧林等人恶意设阻,拒不履行审批协调义务。最终于2025年12月4日单方下发《解除协议通知书》,以“未按期投产”为由强行解约。同时,该局违规扶持无资质的“空壳公司”,导致我司千万元投资面临血本无归。 三、违法违规事实及法律依据 (一)单方解除行政协议,行政行为严重违法 1. 解约理由无事实依据 项目未按期投产,完全是县农业农村局未履行《协议》第5.2.3条约定的审批协调义务所致: - 我司2023年10月提交土地审批材料,至2024年5月仍无答复 - 城市规划调整、土地性质变更等政府主导因素 - 该局未按约定争取扶持资金(《协议》第5.2.4条) 以上均非我司过错,我司无任何逾期责任。 2. 法律适用与程序双重违法 案涉协议属于《行政诉讼法》规定的“政府特许经营协议”,应适用行政法律法规调整。但县农业农村局错误援引《民法典》民事条款解约,且未履行协商程序,违反《最高人民法院关于审理行政协议案件若干问题的规定》第17条。同时,《协议》第12条明确“城市规划调整、上级政策调整”属不可抗力,我司无逾期责任,解约缺乏合同依据。 3. 损害公共利益 案涉项目是保障区域公共卫生安全的核心公共服务项目,单方解约将中断病死畜禽处理体系建设,损害养殖户权益与公共利益,违反《优化营商环境条例》第29条。 (二)滥用职权扶持“空壳公司”,涉嫌利益输送 1. 违反唯一申报权约定 根据《安徽省发展改革委 安徽省农业农村厅关于编报农业专项2024年中央预算内投资计划的通知》,同一行政区仅能申报1个病死畜禽处理项目。县农业农村局违背协议约定,默许2023年9月4日(我司签约后24天)成立的“淮北格睿环境科技有限公司”申报,并于2025年12月10日为淮北市恒运生物科技有限公司量身设定遴选标准,将我司排除在外,严重侵犯我司合法权益。 2. 恶意阻挠项目推进刘梧林等人对我司采取差异化对待,拒不办理立项、土地征收、环评等审批手续(2024年3月15日微信聊天记录可证其明确表示“土地手续暂无法办理”),人为制造“未按期投产”假象,为解约寻找借口。 3. 存在利益输送嫌疑 格睿公司及淮北市恒运生物科技有限公司均为新成立公司,无核心技术、无项目案例、无相关专利,却在我司签约后快速注册并获重点扶持。结合第三方企业曾要求我司退出“已被农业部门安排遴选”的异常情况,足以表明县农业农村局及刘梧林等人存在滥用职权、违规干预、利益输送等违纪违法行为。 (三)违反优化营商环境相关规定,践踏政府公信力 安徽省县农业农村局的上述行为,严重违反《优化营商环境条例》第29条“政府不得因责任人更替等理由违约毁约”、《安徽省优化营商环境条例》“保障市场主体公平竞争”等规定,公然破坏营商环境,挫伤外地企业投资信心。 四、举报与求助请求 1. 依法全面调查:恳请对安徽省濉溪县农业农村局违法解约、违规扶持格睿公司及淮北市恒运生物科技有限公司、未履行审批义务等问题,及刘启明、刘梧林等人滥用职权、涉嫌利益输送等违纪违法行为开展全面公正调查,还原事实真相。 2. 责令纠正违法行为:要求县农业农村局立即撤回《解除协议通知书》,按协议约定保障我司唯一合法实施主体地位,协调相关部门办结全部审批手续;追回违规向格睿公司拨付或申报的项目资金,终止对该公司的违规扶持。 3. 严肃追究责任:对查实存在违约毁约、滥用职权、利益输送等行为的单位及个人,依法追究党纪政务责任;涉嫌刑事犯罪的,移送司法机关处理。 我司承诺举报内容真实合法,已留存案涉协议、解约通知书、申报文件、格睿公司及淮北市恒运生物科技有限公司无资质证明、土建照片、设备采购合同、沟通录音等完整证据,愿随时配合调查。恳请领导关注此事,维护企业合法权益与地方营商环境! 举报人:南京题桥农业发展有限公司 法定代表人:吉靖宇 联系电话:15366461111举报日期:2026年2月1日 附带资料图片:











本网免责声明:本文内容由作者或当事人或单位核实并作出真实性承诺,提醒读者谨慎甄别。本文立场观点不代表本网站立场观点,仅作为呼吁、支持公平正义予以持续关注,希望引起相关部门的关注并依法依规核实相关内容,有理有据处理善后。