
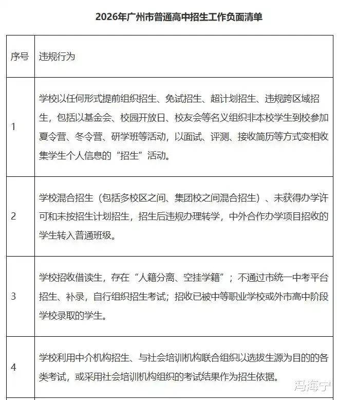
日前,广州市教育局印发《2026年广州市普通高中招生工作负面清单》(下称《清单》),明确禁止学校以各种名义与学生或家长签订“协议”及“约定”;禁止学校与社会培训机构合作开展以选拔生源为目的的各类考试;要求学校要在招生简章中发布分班原则等。
《清单》共列举10类违规行为,“签约”“密考”只是其中之一。所谓“签约”,是指即将参加中考的学生与高中之间的约定,主要约定内容为学生第一志愿填报“某某高中”,高中承诺“某某班型”。这相当于学生提前锁定高中及班型。即便中考成绩达不到录取线,学校也会想办法让学生就读。
这实际上是优秀初中生与头部高中之间的“二人转”游戏,一方为了提前“买个上高中的保险”,另一方则为了抢占优秀生源,为三年后高考升学成绩排名进行铺垫。虽然说这种“签约”互惠互利,但架空了现有统一的中考及高中招生政策,而且存在损害教育秩序、教育公平等隐患,亟待统一叫停。
所谓“密考”,是指学校利用中介机构招生、与社会培训机构联合组织以选拔生源为目的的各类考试,或采用社会培训机构组织的考试结果作为招生依据。这实际就属于“掐尖招生”,也架空了现有招生政策。可以说,“签约”与“密考”,均违反了教育部制定的中小学招生入学“十项严禁”规定。
比如“十项严禁”明确,严禁以高额物质奖励、虚假宣传等不正当手段招揽生源。虽然该规定没有明确写入“签约”,但“签约”也属于以不正当手段招揽生源。至于“密考”,明显违反了第二项和第三项规定。当这类“签约”“密考”实际上取代了中考和高中招生政策,那么现有政策就失去了意义。
中考是将初中学业考试与高中选拨考试融合为一体的考试,无论是国家层面统一安排中考大政方针,还是全省统一命题,都是基于公平性、阳光性、规范性考虑。而某些高中随意与学生“签约”,或者委托培训机构组织“密考”,难言透明与规范。而且还给学生和家长带来不少烦恼,加剧社会焦虑。
比如相关报道显示,杭州部分高中“签约”的时间越来越早。往年一般“签约”会在初三的寒假开启,近年来扩大到初三开学初,甚至部分初二、初一学生也加入“签约”。这不仅打乱学生的正常学习节奏,影响教育教学秩序,还让学生、家长提前陷入焦虑。而且高中生选科后或意味“签约”失效。
来自广州信息显示,各学校通过“签约”等方式争抢生源的过程中,少不了明争暗斗。有老师反映,因为签约的存在,很多规矩被打破,学校、家长、考生都被搅进浑水里,很累。有高中校长也表示,因为签约的存在,招生的逻辑就变了,演变成了恶性竞争。对学生而言“签约保障”藏着滑档风险。
所以,广州市教育局通过印发《清单》严禁“签约”“密考”等违规行为,很有针对性,很必要。此举有望让被架空的中考和高中招生政策重新归位,有望纠正高中招生乱象,让“阳光招考”普照人间。不过,广州部分高中是否严格落实《清单》规定有待观察。因为显性违规行为可能变成隐蔽操作。
要想从根子上纠正“签约”“密考”,恐怕需要改变高考评价政策。