在娱乐圈,明星的一举一动总是牵动着无数粉丝的心。近日,派克特因发布diss歌词力挺好友乃万,却意外引发了一场舆论风波。歌词中提及的“未成年乙游玩家”和“不负责任的游戏公司”,直指乙女游戏《恋与深空》及其玩家群体,激起了广泛的讨论和争议。

派克特在歌词中表达了对未成年人玩成人游戏的担忧,他认为一些游戏公司的年龄审核制度形同虚设,容易让未成年人接触到不适宜的内容。他直言不讳地表示:“让还没成人的孩子玩成人的游戏”,并强调这首歌是送给所有在玩这种游戏的未成年人,以及那些无良游戏厂商。
在娱乐圈,明星的一言一行往往成为公众讨论的焦点,尤其是在社交媒体上,任何一次发声都可能引发连锁反应。派克特的diss歌词事件就是一个很好的例子。他通过音乐表达了对好友乃万的支持,却无意中触动了乙女游戏《恋与深空》玩家的敏感神经,进而引发了一场舆论风波。

派克特的歌词直指"未成年乙游玩家"和"不负责任的游戏公司",这不仅引起了《恋与深空》官方的强烈反应,也激起了广大玩家的不满和抗议。他们认为派克特的言辞过于激烈,缺乏对游戏文化和玩家群体的尊重和理解。
面对舆论的压力,派克特并没有选择沉默或者退缩,而是继续通过社交媒体发声,阐述自己的观点和立场。他认为,保护未成年人免受不适宜内容的影响是每个人的责任,而游戏公司更应该承担起审核和监管的责任。
与此同时,《恋与深空》官方也采取了积极的措施,发表声明要求派克特道歉,并表示将追究到底。这一举动显示出游戏官方对自身形象和玩家权益的坚定维护。
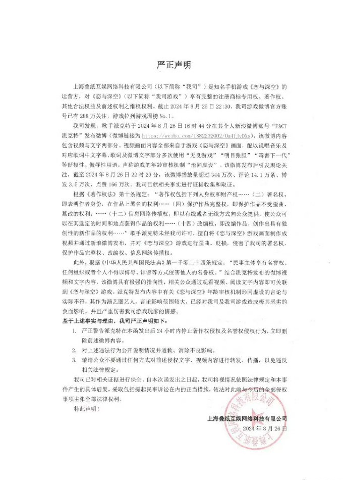
面对派克特的diss,乙女游戏《恋与深空》的官方迅速做出回应,他们在声明中表示:“侵权,侮辱,无论是对游戏、对角色、对玩家,都绝不容忍、绝不接受。我们将会追究到底,法庭见。”这表明游戏官方对于派克特的指控持否认态度,并准备采取法律手段维护自己的权益。

这场风波也引发了人们对于游戏内容、年龄审核以及明星影响力的深入思考。一方面,游戏公司需要加强对未成年人的保护,确保他们不会接触到不适宜的内容;另一方面,明星作为公众人物,他们的言行具有极大的影响力,应当更加谨慎,避免引发不必要的争议。
同时,我们也看到,在娱乐圈,不仅明星的私生活受到关注,他们的公共行为和言论同样会引起公众的广泛讨论。正如中纪委机关报所指出的,娱乐圈的乱象需要整治,流量明星的“翻篇”也意味着我们需要一个更加清朗、健康的网络环境。
在这场风波中,派克特的diss歌词和《恋与深空》官方的回应,都反映出了当下社会对于青少年保护和网络文化的关注。我们期待,通过这样的事件,能够促进游戏行业的健康发展,同时也呼吁明星和公众人物,更加注重自己的言行,为营造一个积极向上的网络文化环境贡献力量。