极速导读
近日,国家标准GB/T 46734-2025《智能工厂评价通则》正式发布,并将于2026年4月1日起实施。
《智能工厂评价通则》的发布标志着我国智能制造标准化建设迈出了关键一步。该标准由工业和信息化部归口,联合数十家顶尖科研机构、高校和制造企业共同起草完成。

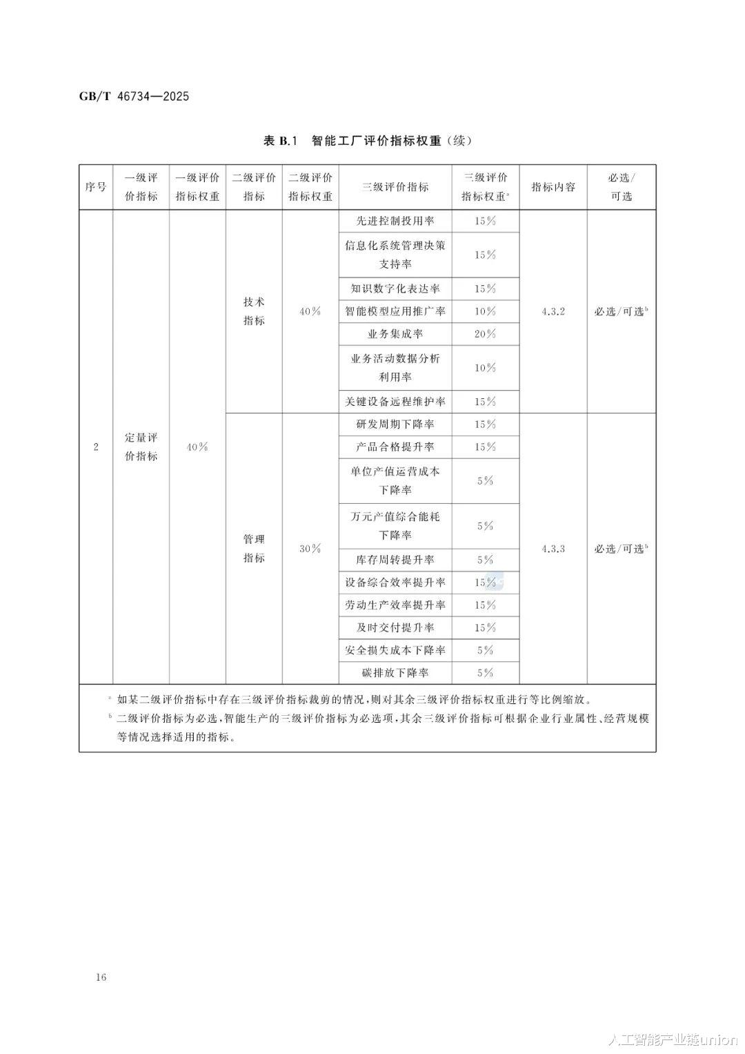
《智能工厂评价通则》构建了一套科学、系统的评价体系,涵盖智能设计、智能生产、智能物流、智能管理四个一级定性指标。
在此基础上,标准进一步细化出资源、技术、绩效等24个定量指标,形成了全面覆盖智能工厂建设关键要素的评价体系。这一评价框架具有权威性、系统性和可操作性三大特点。
该标准适用于具有实际生产过程的各类工厂,可作为制造业各行业制定具体评价要求的总体框架。




















来源:全国标准信息公共服务平台