云霞资讯网

一篇说清宝宝面条添加攻略!附避坑指南

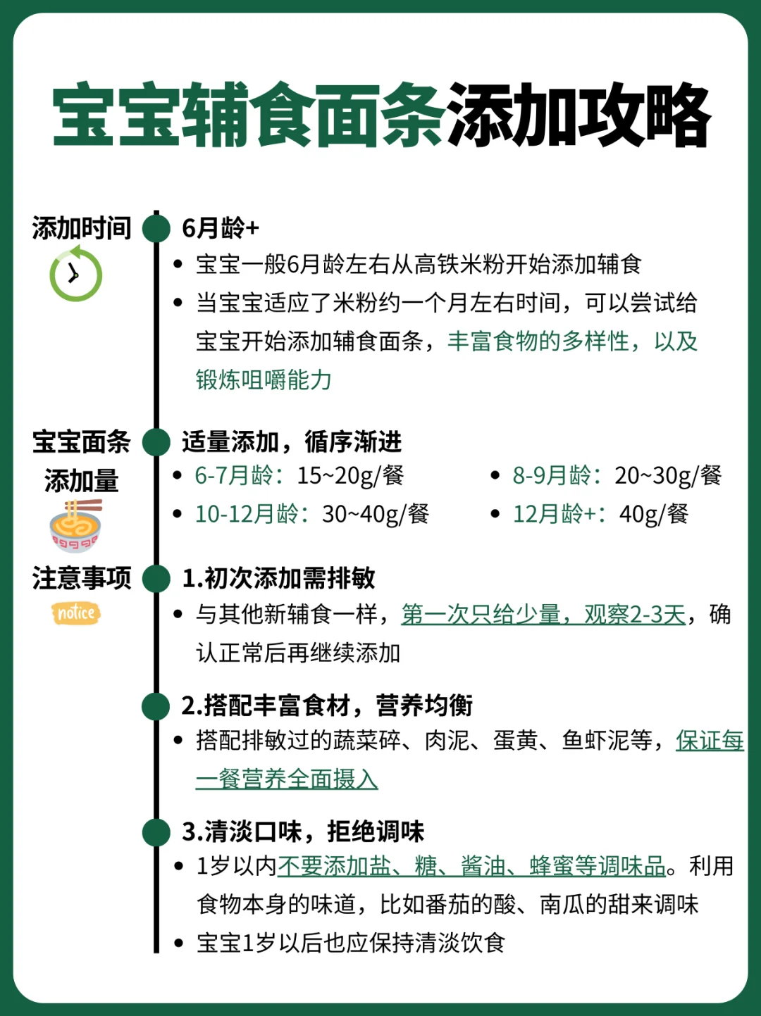
宝宝在6月龄左右就开始添加辅食了,第1口辅食吃高铁米粉,适应1个月左右就可以慢慢加宝宝面条啦!不仅可以让宝宝接触多样化的食材,充分获取营养,更重要的是顺应宝宝口腔发展,锻炼吞咽和咀嚼能力! · 🍃 宝宝面条添加常见的坑,对照着快避开: ❌ 用成人面条代替宝宝面条 ❌ 过早添加,忽视辅食添加顺序 ❌ 面条种类单一 ❌ 调味品添加过多 想重点强调一下,不要觉得成人面条掰碎了给宝宝吃一样可以。一方面成人面条为了口味会加比较多的食盐,口味重钠含量超标,另一方面成人面条主要是碳水化合物,未添加复配营养成分,营养单一;而且韧性强难煮软,综合来看,不适合给小月龄宝宝添加! · 🍃 宝宝面条要怎么挑选? ✅ 看标准优选符合婴标GB10769 ✅ 看配料优选干净简单,不添加食盐 ✅ 看营养选择添加二价铁配方,吸收更好 ✅ 看形态选择适合宝宝月龄阶段的 ✅ 看原料选择有机认证的 ✅ 看包装选择独立包装干净卫生的 🍃我家宝宝一直吃的是爷爷的农场面条,完全符合以上的要求! 敲黑板!科学分阶设计,符合各阶段宝宝吞咽、咀嚼能力,而且营养也给搭配好了,辅食添加超省心! 6月龄+吃的短面,2.5cm长,好吞咽不卡喉;7-8月龄吃的长直面,10cm长度进阶,还能锻炼咀嚼能力;8-9月龄+吃的蝴蝶面、片片面,造型可爱,口感Q弹,还能锻炼宝宝自主进食能力! 原料都是优选有机小麦,复配钙、铁、锌及多种维生素,营养满满。二价铁含量高达5.4mg,满足宝宝辅食添加初期的营养需求! 配料表干干净净,不添加食用盐、香精、防腐剂等,不含多项过敏原,而且符合婴标,给宝宝选择更放心了! 独立小包装,一次煮一包精准控量,也不用担心受潮或撒漏,外出携带也方便! 🍃 不知道给宝宝选哪款辅食面条的妈妈,可以试试这款呢!