云霞资讯网

因房地产行业低迷等 曲美家居2025年净利预亏7500万元-1.1亿元

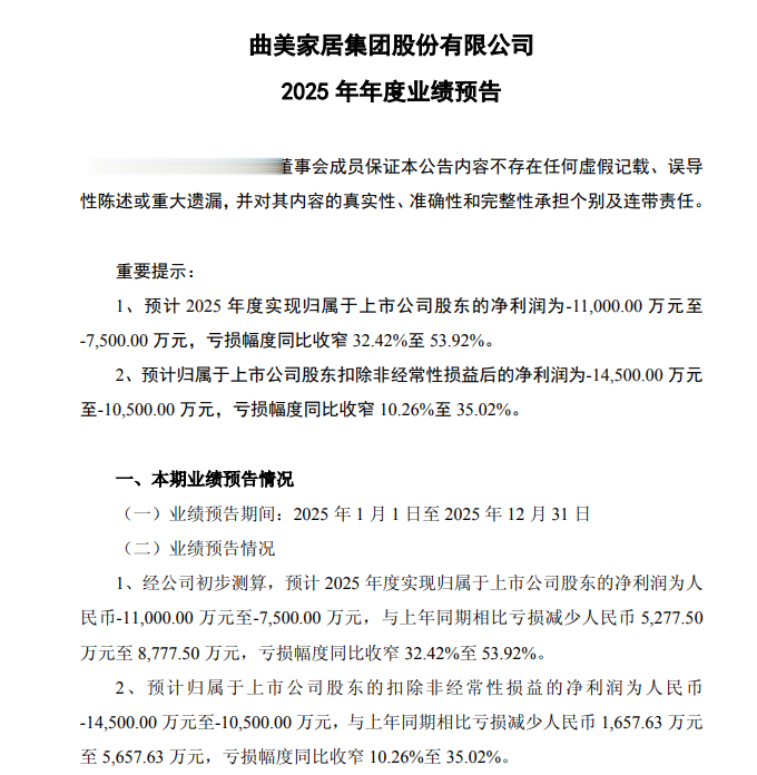
公司预计2025年度实现归属于上市公司股东的净利润为-1.1亿元至-7500万元,亏损幅度同比收窄32.42%至53.92%。

1月14日,曲美家居(603818.SH)发布2025年年度业绩预告。内容提到,公司预计2025年度实现归属于上市公司股东的净利润为-1.1亿元至-7500万元,亏损幅度同比收窄32.42%至53.92%。预计归属于上市公司股东扣除非经常性损益后的净利润为-14,500.00万元至-10,500.00万元,亏损幅度同比收窄10.26%至35.02%。

对于业绩预亏的主要原因,公司表示,报告期内受房地产行业和家具消费低迷的影响,国内家具业务收入持续下滑,对公司利润产生负面影响;海外市场浮动利率逐步下行,但全年来看,公司境外有息负债利率水平仍然较高,产生了较多的财务费用,对公司净利润产生了负面影响;公司2018年并购Ekornes子公司所产生的资产增值摊销对公司净利润产生负面影响。