

1月27日,山西省太原市国资委发布情况通报:
近日,有媒体反映太原酒厂董事长涉嫌殴打他人并被行政拘留的情况。太原酒厂系我委监管企业,我委对此高度重视,已第一时间组织相关部门召开专题会议,并同步启动核查。
经初步核查,该企业负责人荣某锋确因企业货款纠纷与他人发生冲突,其间存在殴打他人行为。依据相关法律法规及纪律规定,现作出如下处理意见:
一、对涉事企业负责人荣某锋停职检查,后续将根据调查结果,依规依纪依法严肃追责问责;
二、立即责成驻委纪检监察组会同公安部门开展专项调查;
三、派出工作组进驻企业,协助稳定生产经营秩序,确保各项工作安全平稳运行。

1月26日,山西太原晋泉酒经销商张先生告诉记者,去年底他遭太原酒厂董事长荣某锋辱骂殴打。

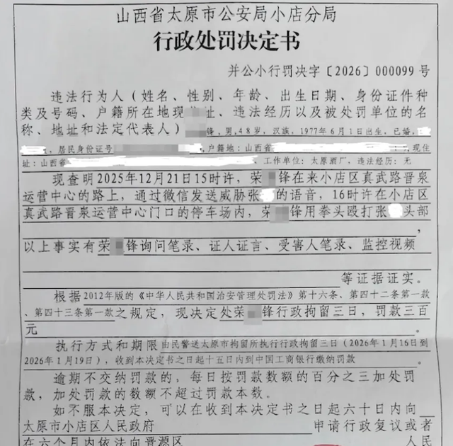
太原市公安局小店分局于2026年1月16日对荣某锋出具了行政处罚决定书,处荣某锋行政拘留三日,罚款300元。
受害人张先生介绍,自己与太原酒厂之间的经销合作关系开始于2022年,2024年荣某锋担任董事长后,双方合作出现裂痕。工商注册信息显示,荣某锋目前担任太原酒厂有限责任公司的董事长,该公司的实控人为太原市国资委。
行政处罚决定书显示,荣某锋2025年12月21日下午4点,在小店区真武路晋泉运营中心门口的停车场,用拳头殴打张先生头部。

综合北京日报、澎湃新闻