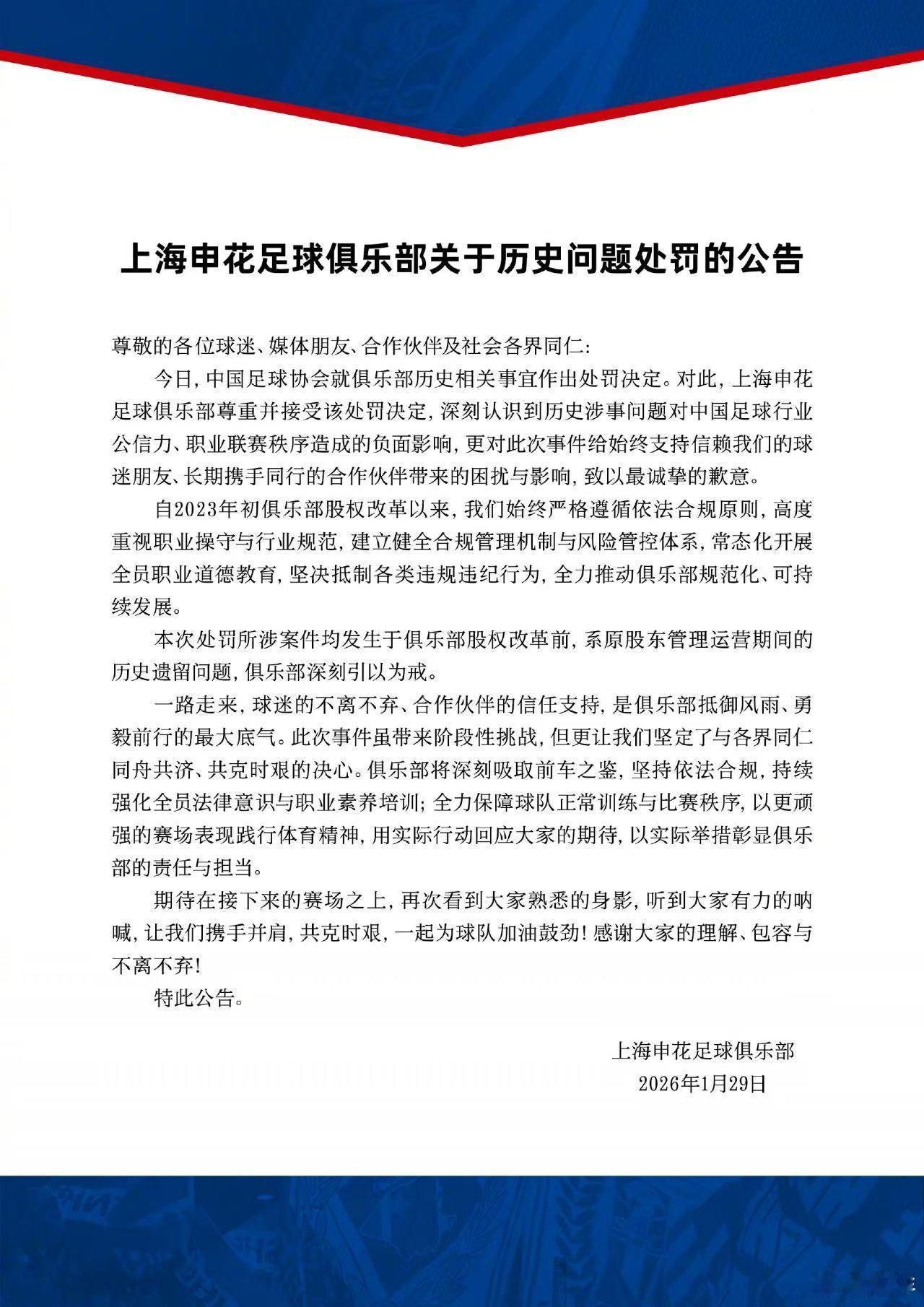
九家中超俱乐部被罚 北京国安涉案的赛季是2017和2021,有趣的是这两年分别是中赫控股元年和全资元年……只能说中信集团是真的很牛逼,不管这支俱乐部这支球队的历史形象是否崩了,起码在中信集团主政的时间里,没出过事儿(至少目前没有)。 申花俱乐部发了历史问题处罚的公告,强调事情均发生在股改前,小虎那边当然也可以出一个类似的……不知道中信会不会内部发个公告说明一下都是后来者捅的篓子和咱的历史问题没关系


九家中超俱乐部被罚 北京国安涉案的赛季是2017和2021,有趣的是这两年分别是中赫控股元年和全资元年……只能说中信集团是真的很牛逼,不管这支俱乐部这支球队的历史形象是否崩了,起码在中信集团主政的时间里,没出过事儿(至少目前没有)。 申花俱乐部发了历史问题处罚的公告,强调事情均发生在股改前,小虎那边当然也可以出一个类似的……不知道中信会不会内部发个公告说明一下都是后来者捅的篓子和咱的历史问题没关系

