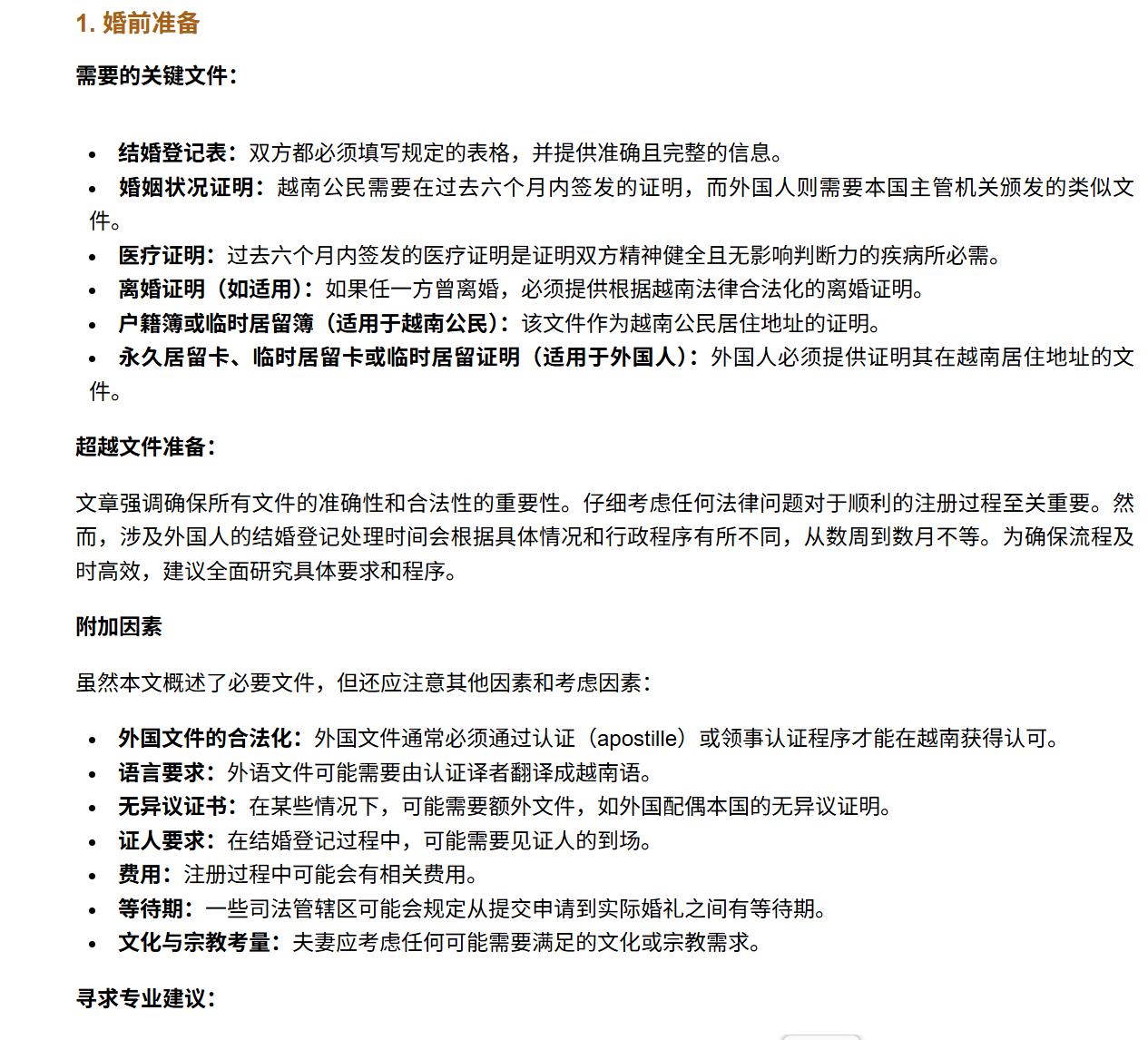
云霞资讯网

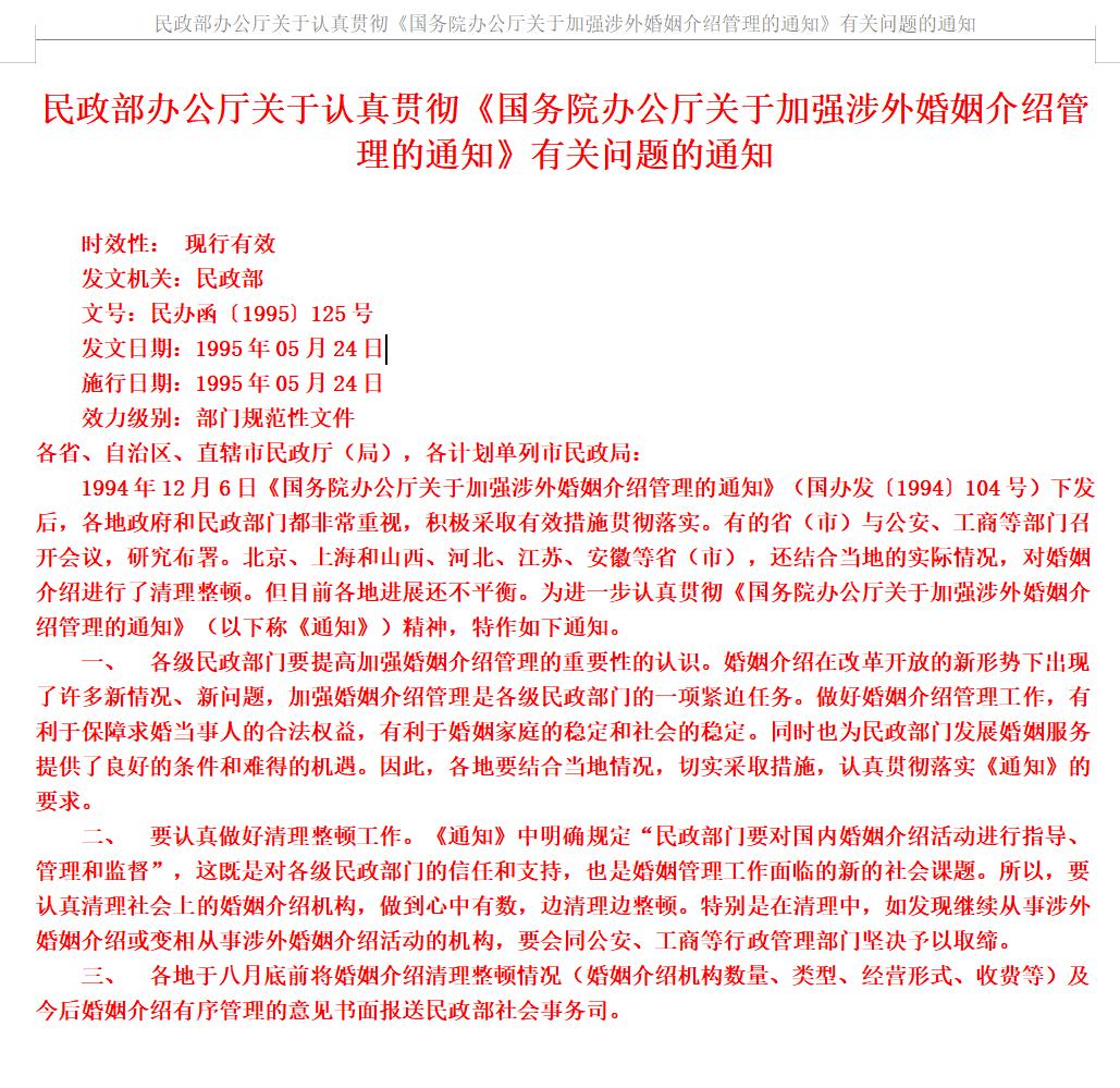
这是一个十分重大、复杂、敏感的话题,我在国内外调研过相关情况,也处理过相关的案件

这是一个十分重大、复杂、敏感的话题,我在国内外调研过相关情况,也处理过相关的案件,我的思考和建议:还是要积极作为,有所突破。从文件制发到现在,31年过去了。跨国婚姻自由、跨国人口贩运以及其他相关违法犯罪,多维度的人权保护,等等。