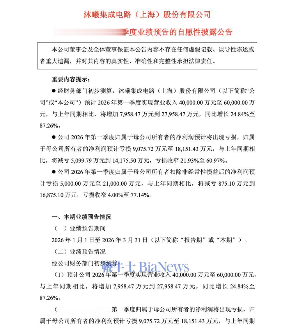
3月4日,沐曦股份公告称,预计2026年第一季度实现营业收入4亿元至6亿元,同比增长24.84%至87.26%。
归属于上市公司股东的净利润亏损9075.72万元至1.82亿元,同比亏损收窄。
公告称,报告期内,公司在坚持技术创新驱动、持续加大研发投入的同时,深化市场开拓,稳步提升在高性能GPU领域的市场地位与行业影响力,积极推进人工智能技术与各行业深度融合。受益于人工智能产业的高速发展,依托优异的产品性能与完善的软件生态,公司产品与服务获得下游客户广泛认可,业务规模较上年同期实现显著增长。


3月4日,沐曦股份公告称,预计2026年第一季度实现营业收入4亿元至6亿元,同比增长24.84%至87.26%。
归属于上市公司股东的净利润亏损9075.72万元至1.82亿元,同比亏损收窄。
公告称,报告期内,公司在坚持技术创新驱动、持续加大研发投入的同时,深化市场开拓,稳步提升在高性能GPU领域的市场地位与行业影响力,积极推进人工智能技术与各行业深度融合。受益于人工智能产业的高速发展,依托优异的产品性能与完善的软件生态,公司产品与服务获得下游客户广泛认可,业务规模较上年同期实现显著增长。

