3月2日,安兔兔发布了最新一期的安卓旗舰手机性能排行榜,此前霸榜的红魔11 Pro+,被新机iQOO15 Ultra斩落马下。新王登基的同时,前十格局生变,骁龙Elite Gen5几乎垄断,天玑9500机型仅剩一款。

图源:安兔兔
下面来解读一下本期榜单。
1
【新王登基:iQOO 15 Ultra首秀夺冠】
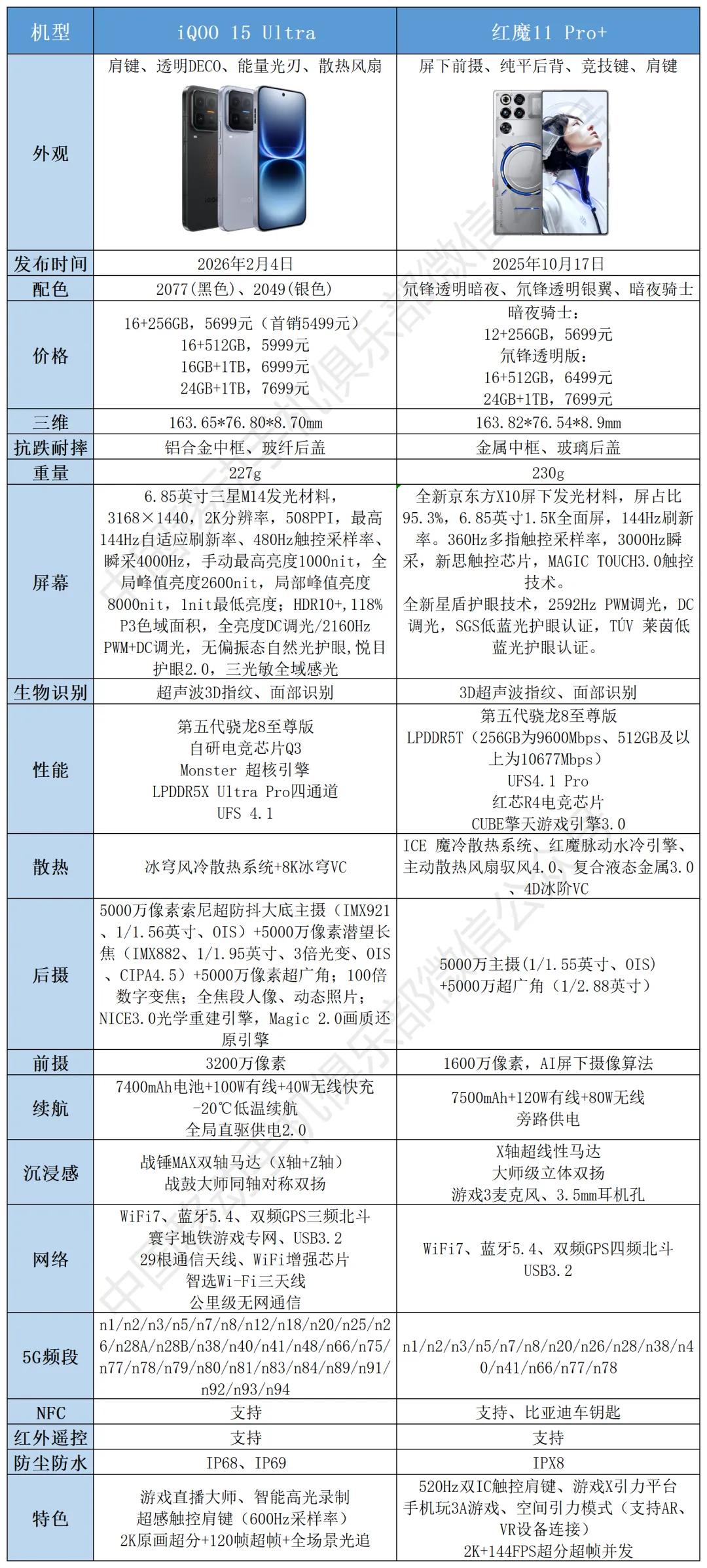
2月榜单的最大看点,就是冠军易主——iQOO 15 Ultra首次上榜即拿下第一,而且它压倒的是专业电竞手机红魔11 Pro+。
这次安兔兔榜单上的420万分是平均实跑分数。按照此前官方公布信息,iQOO 15 Ultra的跑分超过了451万,实现了“2K原画超分+120帧超帧+全场景光追”并发。这至少反映了iQOO多年在性能赛道上的积累。
子品牌性能旗舰推Ultra版本,iQOO 15 Ultra是第一个。它也是目前手机游戏体验技术与配置的集大成者:触控肩键、主动散热风扇、高规格陀螺仪、游戏专网、单设备完成专业直播、WiFi增强芯片、自研电竞芯片、透明设计、同轴双扬声器等,这些原本散见于多个品牌的特色,现在汇集在了一款手机身上。
更值得关注的是它的影像配置,1/1.56英寸广角主摄、1/1.95英寸3倍光变潜望长焦、5000万像素超广角,该有的都有了,性能旗舰也可以有品质影像。这也成为它与红魔竞争时的一个相对优势。

2
【三款有点特别的机型】
iQOO 15 Ultra上榜登顶,理论上其他机型的排名都会自然滑落1个名次,一月份排在第十名的vivo X300也就被挤出了榜单。这里边,有三款机型有点特别。
1、红魔11 Pro+:跑分上涨,但名次下滑
虽然名次从第一滑落到第二,但如果对比就会发现,红魔11 Pro+的2月平均跑分达到4165081,相比1月的4104271,上涨了足有6万分!
也许是iQOO 15 Ultra的发布带来了压力,看来过去一个月红魔也在持续优化散热与性能调度,对于追求极致游戏体验的玩家来说,它依然是那个“性能怪兽”。
2、vivo X300 Pro卫星通信版:天玑9500独苗
这是唯一上榜的天玑9500机型。这两年国产手机有意扶持联发科,很多旗舰都用了联发科芯片,其中vivo尤其积极,在高端旗舰上也采用天玑芯片,并且通过运存和闪存的定制化,保住了联发科在性能榜上的“面子”。
vivo X300 Pro卫星通信版采用了“LPDDR5X Ultra四通道”运行内存,与普通的双通道LPDDR5X相比,数据通道翻倍,在相同频率下可实现近乎翻倍的理论带宽。闪存用上了“双UFS 4.1存储阵列”,两颗UFS 4.1闪存芯片像硬盘阵列一样并行协同工作,数据被拆分,由两个芯片同时处理,带宽翻倍,官方称大型文件读写速度提升70%以上。
vivo的这种诚意,会不会换来联发科在合作力度上的倾斜?
3、荣耀WIN:被反超
荣耀WIN属于明星机型,靠着风扇散热和10000mAh超大电池引人注目。在1月的性能榜单上排名第六,2月降到第九,被自家兄弟荣耀Magic8以及友商竞品一加15反超。但和上月一样,三款机型的分差不大,后续相互之间的排名再有变化也属正常。

3
【芯片格局:骁龙基本垄断】
从芯片分布来看,骁龙8Elite Gen5占据9席,天玑9500仅剩1席。由于这是性能榜,这样的格局也能理解。
主打性能的手机,核心体验在游戏,而高通在高端市场的布局更久更深入,生态适配性更好。这一点,联发科要想追上还需要时间。
尤其是去年开始,整个行业开始明显的内存短缺和成本上涨,手机厂商更倾向于将资源集中在高利润的旗舰机型上,提升配置的同时,提高整机售价,弱化消费者对价格的敏感性。骁龙芯片在高端市场要比联发科更有号召力,成为更多厂商的首选。
当然,天玑9500的整体表现也不错。虽然上榜前十的机型仅剩一席,但如果把范围放大到整个旗舰机群体,其所占的比例已经相当可观。
最后,上榜的一众机型,除了性能爆表之外,普遍在影像上都配备了长焦镜头,这也是性能旗舰的趋势,性能与影像表现正在趋向均衡。价格已经这么高了,体验上不能再有短板了。