
2026年初,华安锦江REIT与华泰紫金华住安住REIT相继被受理,标志着酒店业态正式纳入公募REITs版图。
URI租住将从底层资产、运营模式与财务表现三大维度,对两支产品进行深度对比。
独家投资建议,详见文末。
01
基本信息
双雄酒店巨头 锦江 PK 华住
对比两支REITs的基本信息,华安锦江REIT由华安基金管理、中信银行托管,原始权益人为锦江系,募集规模17.03亿元,对应估值17.01亿元,存续25年;华泰紫金则由华泰证券资管管理、招行托管,原始权益人为安住此间,募集规模13.20亿元,估值15.91亿元,存续32年。
华安锦江REIT募集规模(17.03亿元)显著高于华泰紫金华住安住REIT(13.20亿元),而后者32年的存续期则更长,更契合长期配置需求。

02
底层资产
广度布局 PK 深度聚焦
URI城市租住在明确了两支REITs的基本框架后,进一步聚焦其核心价值载体—底层资产。
华安锦江REIT与华泰紫金华住安住REIT的底层资产呈现出“广度PK深度”的鲜明风格差异,这也与锦江和华住两大集团的战略定位高度契合。
华安锦江REIT采用高度分散型资产包策略,覆盖18座城市的21个项目,这一布局覆盖全国主要城市群,抗风险能力较强,单一区域市场波动影响有限;华泰紫金华住安住REIT则采用核心集中型策略,仅布局广州、上海两大一线城市,是典型的“核心城市、核心资产”策略,资产质量高,但区域集中度风险更高。
URI城市租住观察到,华安锦江REIT的资产体量更大,规模效应明显;华泰紫金华住安住REIT资产体量相对小仅2处,但单项目价值更高,适合追求资产质量的投资策略。
值得注意的是,华安锦江REIT底层资产的投入运营时间主要集中在2011-2014年,资产偏旧,未来维修改造支出或对现金流形成压力;而华泰紫金华住安住REIT的酒店均在2022年投入运营,资产较新,改造需求低,但广州项目剩余使用年限19.28年,短于基金存续期(32年),存在续期风险。

03
运营管理
双机构协同 PK 单机构高效
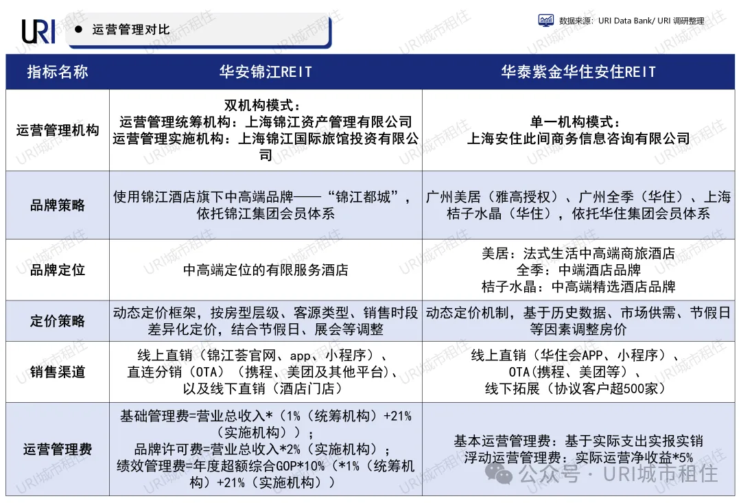
两支REITs的底层酒店资产运营模式存在显著差异,体现了不同的管理基因。
华安锦江REIT底层资产有21家酒店,在管理庞大规模资产的需求下,采用“统筹+实施”分离模式,分工明确,统筹机构负责战略与资源整合,实施机构负责日常运营,适合多项目、跨区域的资产管理,但会产生决策链条较长、管理成本相对较高的问题。
相比之下,华泰紫金华住安住REIT底层仅有3家酒店,采用单机构直管模式,决策链条短、执行效率高,适合核心城市、精品项目的精细化运营。
品牌策略上,华安锦江REIT使用统一的“锦江都城”品牌,依托锦江集团会员体系,走标准化路线;华泰紫金华住安住REIT则采用多品牌矩阵——广州美居(雅高授权)、广州全季(华住)、上海桔子水晶(华住),覆盖中端、中高端及法式轻奢等多层次客群,客源结构更丰富。
在销售渠道上,两者均布局线上直销+OTA。但华泰紫金华住安住REIT在线下协议客户方面更具优势,拥有超500家协议客户,商务客群粘性高;华安锦江REIT则更依赖门店自然流量,散客基础相对薄弱。
URI租住研究发现,华安锦江REIT管理费的费用结构相对复杂,包含基础、品牌、绩效三层收费,基础管理费和绩效管理费还需要按比例分摊给统筹机构和实施机构;华泰紫金华住安住REIT的管理费结构则更为简洁,基本费用实报实销+浮动与净收益挂钩,激励方向明确,更易于投资者理解和监控。

04
财务指标
规模效应 PK 运营效率
华安锦江REIT与华泰紫金华住安住REIT在财务表现上也呈现显著差异:
从平均房价可以看出,华安锦江REIT走的是中端、平价路线,房价较低,近三年的入住率呈下滑趋势,导致RevPAR也持续承压;反之,华泰紫金华住安住REIT则是高入住率+高房价的双高模式,RevPAR显著领先,经营效率远高于前者,广州美居和全季项目表现尤为突出。
两者的毛利率差异较大,华安锦江REIT毛利率近三年维持在20-30%左右,可见其成本控制压力大、收益质量不高;华泰紫金华住安住REIT毛利率高达60%以上,资产运营效率极高。虽然二者目前净利率都呈现为负,但是两者EBITDA表现差异较大,华泰紫金华住安住REIT的“造血能力”显然更强;
在收益分配方面,两者均符合监管要求,将年度可供分配金额的90%以上以现金形式分配给投资者,结合预期分派率来看,华泰紫金华住安住REIT的分红可持续性和成长性更优。

结
语
综合考虑两只REITs在底层资产、运营模式和财务表现上的显著差异,URI城市租住,对不同类型投资者提出以下建议:
先给结论:求稳健、吃分红选锦江;求高收益、核心资产选华住。一、核心数据速览• 锦江REIT规模:17.03亿|存续:25年|2026预计分派率:5.05%资产:18城21家锦江都城,分散布局、风险均衡优势:区域分散、抗波动、首单确定性强短板:单店偏老、均价偏低、增长弹性一般• 华住REIT规模:13.20亿|存续:32年|2026/2027分派率:5.21%/5.48%资产:沪穗核心3家高端店(全季/美居/桔子水晶)优势:核心地段、入住率高、GOP更强、分派更高短板:集中度高、区域风险略大、规模偏小二、投资风格匹配• 保守型/稳健理财:优先锦江城市分散、物业基数大,现金流更稳,适合长期底仓配置。• 进取型/收益导向:优先华住核心城市+高端品牌+更高分派,弹性与回报率更突出。• 均衡配置:各配一部分,分散+收益兼顾。三、关键判断• 看现金流:华住更强• 看抗风险:锦江更稳• 看长期成长性:华住资产质量占优• 看政策与首发红利:锦江略占先四、一句话投资建议稳健底仓配锦江,弹性收益选华住;
核心城市资产>分散普通资产。
数据来源:公开数据 URI复核整理、URI Data Bank
撰文: URI研究中心
内容审核:山楂美式
内容复核:木兮
运营编辑:树懒