一个27岁的年轻人,拿着打火机,把一家纺织厂点着了。不是意外,是他亲手点的。

火扑灭的时候,三栋厂房烧得面目全非,损失2700多万。他没跑,就站在原地等警察来。

都说火灾背后总有故事。这次的故事,扎心。
800块工资没拿到,他点了三把火这名叫小文的年轻人,是厂里的一名机修工。之前在厂里干活,干了快一个月,说好发工资的日子,公司却告诉他:“你没干满月,800块不发。”

800块,说多不多,说少不少,对老板来说不算什么,但对他来说,是救命钱。
小文有精神病史,家里还欠着债。他一个人跑出来打工,为的就是还债,为的就是给自己撑起一点体面。
工资要不到,他没去找律师,也没闹。那天上午,他进了车间,十分钟里点了三次火。


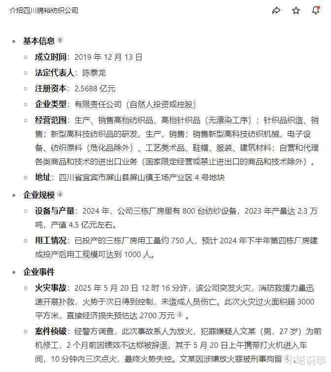
事发地是四川宜宾的屏山县,这家公司叫锦裕纺织,注册资本2.5个亿,在当地算大企业了。三栋厂房起火,750名工人,差点酿成大事故。


火烧了一天一夜才完全控制。庆幸的是,没人受伤。
公司没回应,老板也没露面。厂子烧成那样,居然没有任何正式公告,一句话都没说。反倒是网友扒出了不少内幕:
公司老板是陈泰龙,占股81%
副老板叫雷国磊,占股19%
企业还涉及高端纺织品进出口业务
第四栋厂房正在建设中,预计用工规模要扩到1000人

这样的公司,居然扣员工800块工资。网友直接炸了。

评论区不少人都在说一句话:“换做是我,可能也崩溃。”

有人留言说自己在浙江打工两年,老板还欠着三万工资没给;还有人说,新疆那边拖薪好几年,他现在连打电话都没人接。
这些经历,看得人心酸。不是说放火对,是他走极端了。可问题是,这个社会上太多像他一样的普通人,出卖劳力,却连基本尊严都得不到。
一场火,烧出的是制度漏洞和管理冷漠警方已经介入,确认小文在现场被控制,案件还在调查中。

公司至今没回应工资是否真的拖欠。哪怕就算真没拖欠,小文也该走法律程序而不是点火。但要知道,普通人走法律程序有多难你知道吗?
律师不便宜,流程又复杂,有的人拖着拖着就放弃了。比起复杂的维权途径,有时候,一根打火机就能把心里的恨点燃。
这不是鼓励以暴制暴,而是想说:当一个人选择用最极端的方式维权,那一定是他在常规道路上,被堵到绝望了。

很多人关心小文会被判几年,有说5年,也有说10年。结果要等法院判决。
但有件事比刑期更重要——如果这家公司真的拖欠工资,谁来承担责任?员工拿不到工资,公司一点不痛不痒,这样的用工环境,问题早就不是一个“纵火犯”能背的锅了。

老板、制度、监管,全都要给公众一个交代。
800块工资毁了一个人的希望,也烧出了社会的冷漠说到底,小文不是恐怖分子,也不是职业罪犯。他是千千万万个普通人中的一个,挣着最苦的工钱,扛着最重的生活。

谁也不该拿800块去考验一个人活下去的勇气。
真正让人害怕的,不是火灾本身,而是这种“800块都不给”的冷漠,是一个有2亿注册资本的公司,面对员工燃烧自己绝望的沉默。


别再让更多人,被生活逼到用火光发声。
评论列表