你还记得那位怼天怼地,以“敢说真话”著称的汽车博主“向北不断电”吗?
谁能想到,他也会有今天——因名誉纠纷败诉,公开向长城汽车道歉并赔偿1.52万元!
这瓜,可比想象中要复杂得多!

说白了,这事儿啊,就像连续剧一样,得从头说起。
时间倒回到2023年6月,那时“向北不断电”发布了一个视频,题目就够抓眼球的:《想试驾哈弗枭龙?不好意思,那你得先看完比亚迪所有事故》。
这视频一出,立马炸了锅。
视频里说,有哥们去哈弗4S店试驾枭龙,结果销售非得让人家看完比亚迪的各种事故视频和图片,不然没法交差。
你品,你细品,这操作是不是有点“内味儿”了?
这事儿还没完,哈弗官方也坐不住了。

时任哈弗品牌执行副总经理乔心昱亲自下场回应,说视频是剪辑过的,而且哈弗不允许销售攻击竞品。
这下好了,各路媒体也跟着添油加醋,舆论瞬间爆炸。
但事情的真相,好像并没有那么简单。
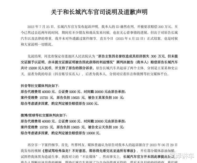
一个月后,也就是2023年7月,长城汽车直接放大招,把“向北不断电”连同其他五个账号一起告了,理由是涉嫌侵权,损害品牌形象,索赔金额更是高达200万到500万不等!
对“向北不断电”的索赔金额是300万!
嚯,这架势,是要“杀鸡儆猴”啊!

“向北不断电”也不是吃素的,当时就回应说要对抗到底。
但结果呢?
结果就是我们现在看到的——败诉,道歉,赔钱。
但更让人迷惑的是,“向北不断电”在道歉声明里说,长城汽车起诉他,可能不是因为那个比亚迪事故视频,而是因为他的视频暴露了某些经销商的不良行为。
这话说得,更像悬疑剧了!
真相到底是什么?我们不得而知。但可以肯定的是,这背后绝对不简单。

你以为这就完了?No No No!
“向北不断电”这人,本身就自带争议体质。
他之前的视频,经常对各种汽车行业乱象开炮,言辞犀利,毫不留情。
比如说,2022年11月,他就公开质疑某品牌新能源汽车的续航虚标问题,直接把人家品牌方给得罪了。
流量也随之而来。
而那些和“向北不断电”一起被长城汽车起诉的其他账号呢?
比如“向东北”、“大眼哥说车”等等,他们后来怎么样了?

有没有像“向北不断电”一样败诉?
这些我们都不得而知,也让这事儿更显得扑朔迷离。
长城汽车为啥要这么大动干戈?
这背后,其实是长城汽车在品牌维护上的决心。
近年来,长城汽车明显加强了知识产权和品牌形象的维护力度。
除了起诉自媒体,他们还打过专利官司,打击过网络水军。

说白了,就是不容许任何人损害自己的利益。
长城汽车这么做的底气在哪?
当然是在新能源领域的战略布局。
魏牌、欧拉、沙龙…长城汽车在新能源领域可是下了血本的,从2021年到2023年,研发投入增加了50%以上!
2023年5月上市的哈弗枭龙,也是长城汽车在新能源SUV市场的重要一步棋。
话说回来,“向北不断电”的遭遇,也给所有汽车自媒体提了个醒:流量很重要,但法律更重要。

在这个信息爆炸的时代,谁都不能任性妄为。
自媒体不好当啊,既要内容吸引人,又要避免侵权,还要面对各种压力。
但话说回来,汽车企业也应该更开放一些,接受自媒体的监督和批评,这样才能共同进步嘛。
要我说,这就像谈恋爱,光靠一方努力可不行,得双方都拿出诚意来。
“向北不断电”的败诉,说白了,就是一场关于边界和责任的讨论。
自媒体的边界在哪里?
企业的责任又是什么?
这个话题,值得我们每个人深思。
互联网不是法外之地,谨言慎行才是王道。