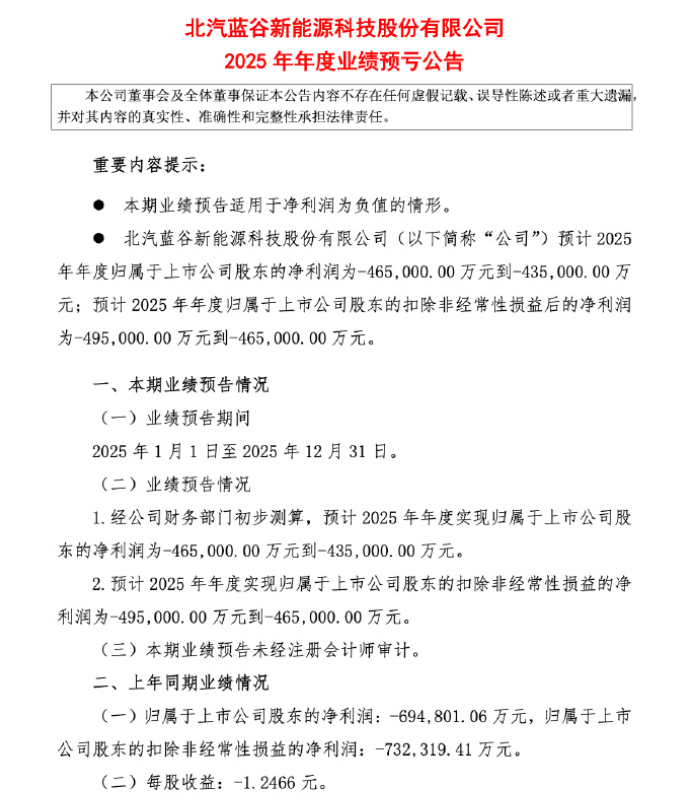
圈里人聊北汽蓝谷,前两年总绕不开“老大哥怎么还没缓过来”的叹息。但刚过去的2025年,这曾经的新能源销冠,终于交出了一份能让人眼前一亮的成绩单——虽然还在亏,但比2024年少亏了22.98亿,算下来每天少亏六百多万;年销量飙到20.96万辆,同比涨了84%,相当于每天多卖近300台车。更关键的是,第三季度毛利率居然转正到1.8%,这预示着北汽蓝谷很有可能要在2026年实现盈利。

说实在的,新能源行业这几年卷得厉害,有的车企靠低价冲量把自己冲垮了,有的卡在研发投入里动弹不得。北汽蓝谷能在2025年走出这样的曲线,不是靠运气,而是踩准了三个关键节奏。

先说说销量里的门道。20.96万辆这个数,拆开看特别有意思:极狐品牌卖了16万辆,占了近八成,连续3年销量翻倍;就连刚推出没多久的享界,也卖了3.58万辆。要知道2024年极狐还在月销一万辆上下徘徊,2025年直接稳定在月销两万以上,第四季度甚至好几次破了2.5万辆。

这种增长不是虚的,背后是真金白银砸出来的产品力。就从前段时间北汽蓝谷旗下的极狐汽车,成为率先开启L3级有条件自动驾驶上路通行的车企,就可以看出北汽蓝谷无论是在车辆的产品质量,还是智能化方面都具有非常强的实力。

享界虽然起步晚,但首款车型S9靠溜背造型和智能座舱,也抓住了不少年轻家庭用户,有个朋友就说,“本来想等特斯拉Model 3,坐进享界S9里,觉得中控屏和语音控制比特斯拉还顺溜,就直接订了。”
有人可能会问,都卖了二十多万台车了,怎么还亏四十多亿?其实懂行的都知道,车企前期投入是个“吞金兽”。北汽蓝谷2025年还在推进“三年跃升”战略,光极狐就新增了80家门店,现在三线以上城市全覆盖,五线城市覆盖率也超85%,这些门店的装修、人员培训都是钱。研发上更不用说,滑板平台、AI智驾系统这些硬核技术,哪项不得每年砸几个亿?不过好消息是,这些投入正在慢慢见效,比如智驾系统的研发成本,随着装车量增加,分摊到每台车上的成本已经比2024年降了15%。

最让我在意的,是北汽蓝谷2026年的野心。内部消息说,明年销量目标定在42万辆,极狐要卖30万,享界要冲12万。这个目标看起来激进,但不是没底气。极狐现在月销两万的底子,只要明年把MPV和新款SUV按时推出来,再稳住智驾的口碑,冲30万问题不大;享界虽然要从3.58万跳到12万,压力不小,但听说2026年会推出SUV和MPV两款新车,SUV瞄准15万—20万主流市场,MPV对标别克GL8,要是定价合理,说不定能复制极狐的增长路径。

而且别忘了,北汽蓝谷手里还有一张好牌——渠道成本要降了。2025年冲门店数量的时候,单店装修和运营成本不低,2026年门店布局基本成型,不用再像2025年这么猛砸钱,光是渠道端就能省出不少费用。再加上规模上去后,零部件采购能拿到更好的价格,比如电池采购成本,2025年已经比2024年降了8%,2026年销量翻倍,成本说不定还能再降5%—10%。
可能还有人会拿“累计亏损超339亿”说事儿,但看看行业里的情况,蔚来、小鹏都是亏了好几年才摸到盈利门槛,零跑也是靠规模起来后才扭亏。北汽蓝谷的优势在于,它已经熬过了最艰难的“投入期”,现在产品、渠道、现金流都在往好的方向走。就像爬山,前几年一直在陡坡上挣扎,2025年终于踩到了缓坡,虽然还没到山顶,但每一步都走得更稳了。

2026年对北汽蓝谷来说,会是关键的一年。如果能完成42万辆的销量目标,毛利率大概率能再往上走,说不定2026年就能盈利。就算没那么快,只要保持现在的增长节奏,也能彻底摆脱“亏损大户”的标签。毕竟在新能源行业里,能从连续几年的低谷里爬出来,还能保持高增长的车企,本身就值得被高看一眼。北汽蓝谷这一次,或许真的要迎来属于它的“第二春”了。