云霞资讯网

从“摇钱树”到对簿公堂,鞠婧祎解约风波,谁才是真正的赢家?

这事儿闹得沸沸扬扬,简单来说就是咱们熟悉的女明星鞠婧祎和老东家丝芭传媒彻底撕破脸了,双方正在为了“到底谁有理”打一场大官

这事儿闹得沸沸扬扬,简单来说就是咱们熟悉的女明星鞠婧祎和老东家丝芭传媒彻底撕破脸了,双方正在为了“到底谁有理”打一场大官司。

事情的导火索是合同。鞠婧祎这边认为,她和丝芭签的原本是一份“到30岁就结束”的合同,也就是2024年6月就应该自动终止了。而且因为公司这边存在很多违约行为,比如发不出钱、甚至伪造她的签名签了一份续约协议,所以她在合同最后一天之前就发了律师函要求解约,觉得自己现在已经是自由身了。但丝芭传媒不干了,他们拿出了一份2018年签的“补充协议”,说合约已经延长到了2033年,还拿着这个去起诉鞠婧祎的合作方,说别人侵权。

现在双方争论的最核心焦点,就是那份2018年的补充协议到底是不是真的。鞠婧祎这边放出了法院委托做的两次笔迹鉴定结果,结论都是“无法判断是她本人签的”,意思就是这字很可能不是她签的,是公司伪造的。而丝芭那边也拿了一份鉴定报告,说字确实是本人签的,但这份报告是公司自己找机构做的,法律效力上确实不如法院委托的硬。

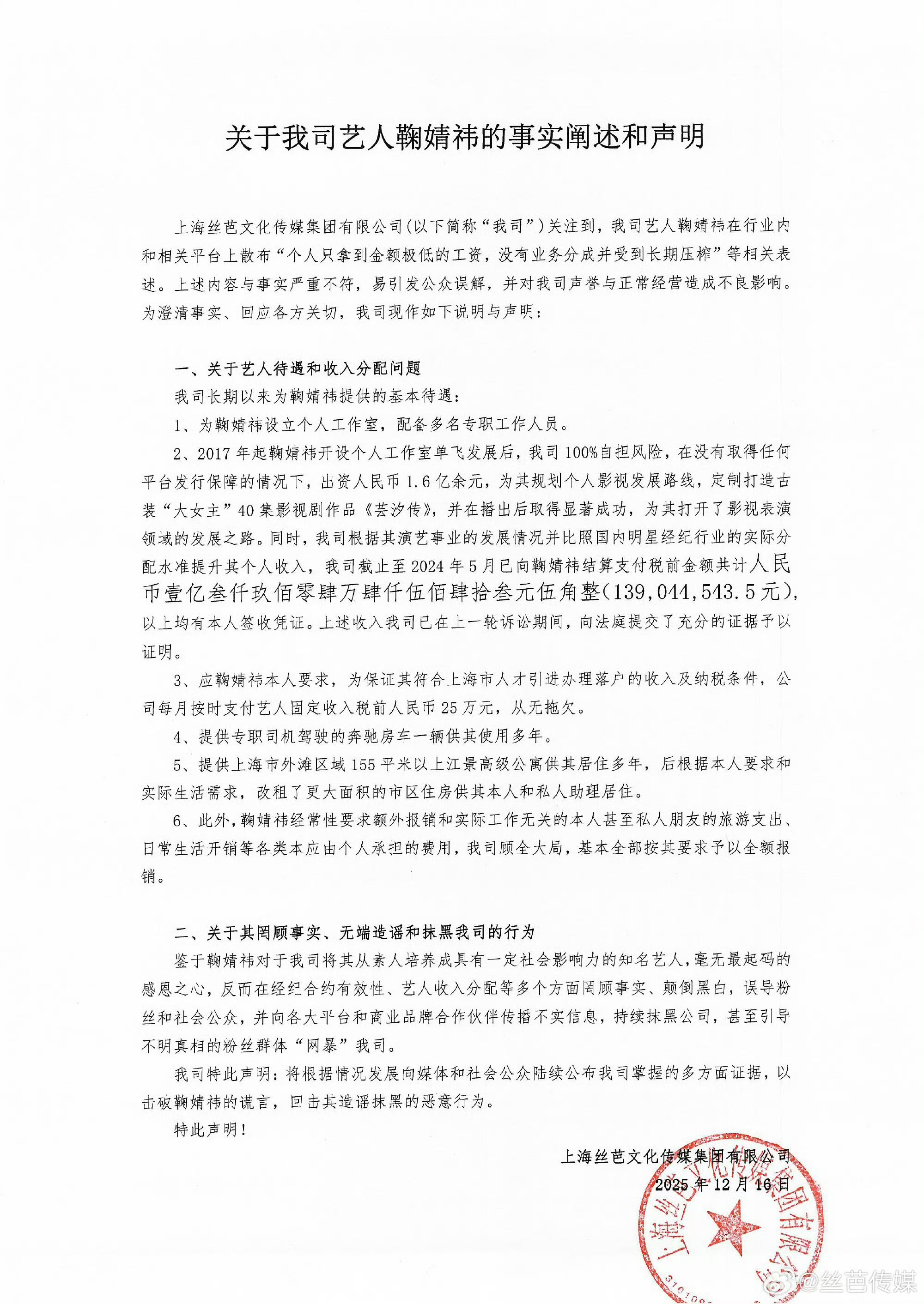
除了合同真假,双方还在“算账”。丝芭传媒为了证明自己没压榨艺人,晒出了一份账单,说这十年来给鞠婧祎发了超过1.39亿元的钱,还给她配了豪车、江景房,甚至报销旅游费,觉得艺人现在是“翅膀硬了不认人”。但鞠婧祎这边反驳说,这1.39亿里头有很多是公司的运营成本,根本不是她拿到手的钱,而且公司通过签“阴阳合同”隐瞒了她的真实收入,导致她没拿到该拿的分成。

目前的局面就是,鞠婧祎现在是以独立艺人的身份在活动,接了不少大牌代言,新剧也在拍,事业发展得不错。而丝芭传媒这边因为这场纠纷,股权被冻结了不少,也被很多网友吐槽合同条款太霸道,像“卖身契”。这场官司到现在还没个最终结果,大家都在等法院最后的判决,看看到底是艺人重获自由,还是公司赢回合约。