云霞资讯网

益阳市教育局关于校外培训致家长的一封信

尊敬的家长朋友: 2026年寒假将至,为保障广大中小学生度过一个平安、健康、充实、愉快的假期,切实减轻学生校外培训负担及

尊敬的家长朋友:

2026年寒假将至,为保障广大中小学生度过一个平安、健康、充实、愉快的假期,切实减轻学生校外培训负担及家庭经济压力,防范各类安全风险和培训消费纠纷,益阳市教育局特此温馨提示:

一、自觉遵守“双减”,不参加学科类培训

根据国家“双减”政策要求,任何机构或个人在双休日、法定节假日及寒暑假期间开展学科类培训均属违规。请家长朋友们自觉抵制违规学科培训,不让孩子参加任何形式的学科类培训,也不组织、不参与此类活动,共同维护良好的教育秩序。

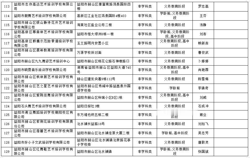
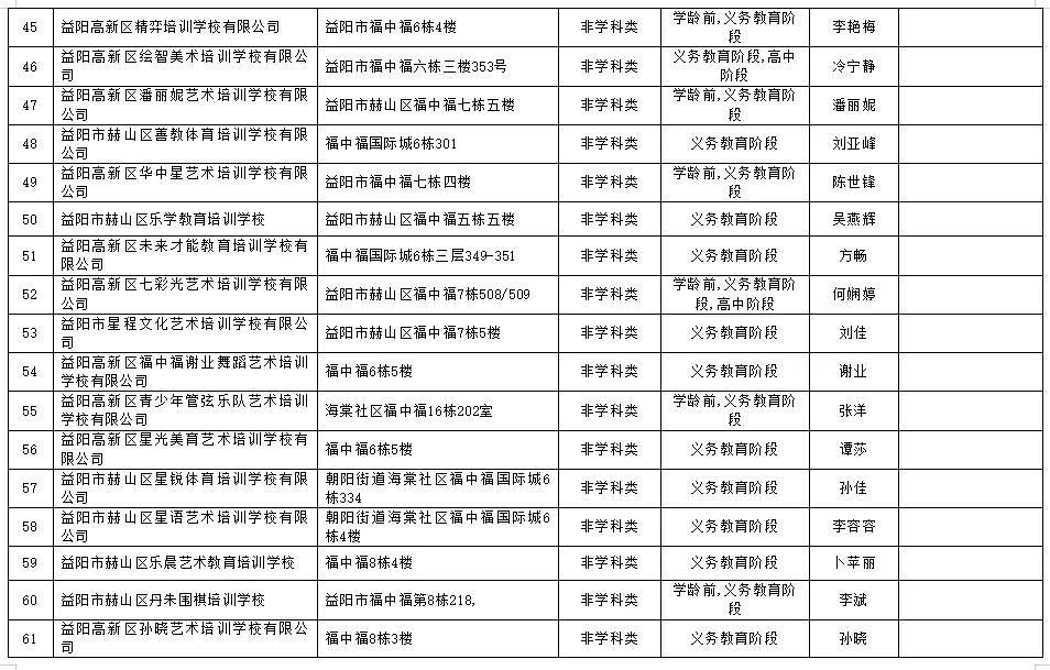
二、理性选择机构,认准合规“白名单”

如确需参加体育、艺术、科技等非学科类培训,请选择经相关主管部门审批、纳入资金监管的“白名单”培训机构(详见附件3)。请勿选择资质不全、经营不规范、安全无保障的“黑名单”机构(参考附件4),暂列入“警示名单”的机构(附件5)也请谨慎选择,以保障培训质量与孩子安全。

三、规范缴费行为,依法维护自身权益

报名缴费时,请务必通过“校外培训家长端APP”等官方渠道完成,切勿以转账或现金等方式将费用支付至监管账户以外的任何账户。请注意,一次性缴费不得超过3个月、60课时或5000元上限,超额收费属于违规行为。若发生退费纠纷,请先依据合同与机构协商;协商不成的,可向当地教育部门反映(益阳市校外违规培训举报平台、举报电话、邮箱见附件1和附件2),或请求消费者协会调解;必要时可通过法律途径解决。

四、强化安全意识,筑牢假期安全防线

寒假期间,请特别关注孩子参与校外培训的安全保障。选择培训机构时,请务必实地察看其消防安全条件,确保疏散通道畅通、消防设施完好。同时,2026年寒假期间可能出现雨雪冰冻天气,请合理安排孩子出行,注意防寒防滑,防范交通事故。也请您持续关注孩子的心理健康,营造温馨和谐的家庭氛围,全面履行监护职责,确保孩子假期安全。

让我们家校社协同,共同守护孩子的身心健康与安全,为他们营造一个轻松、有益、安全的假期环境。

祝您和家人新春愉快,阖家幸福!

附件:1.益阳市校外违规培训举报平台

2.益阳市教育系统校外培训监管部门咨询举报监督电话

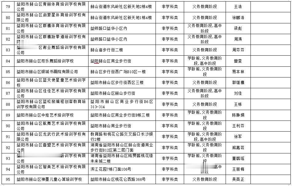
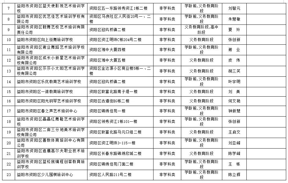
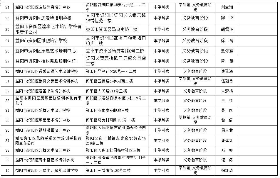
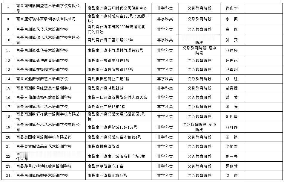
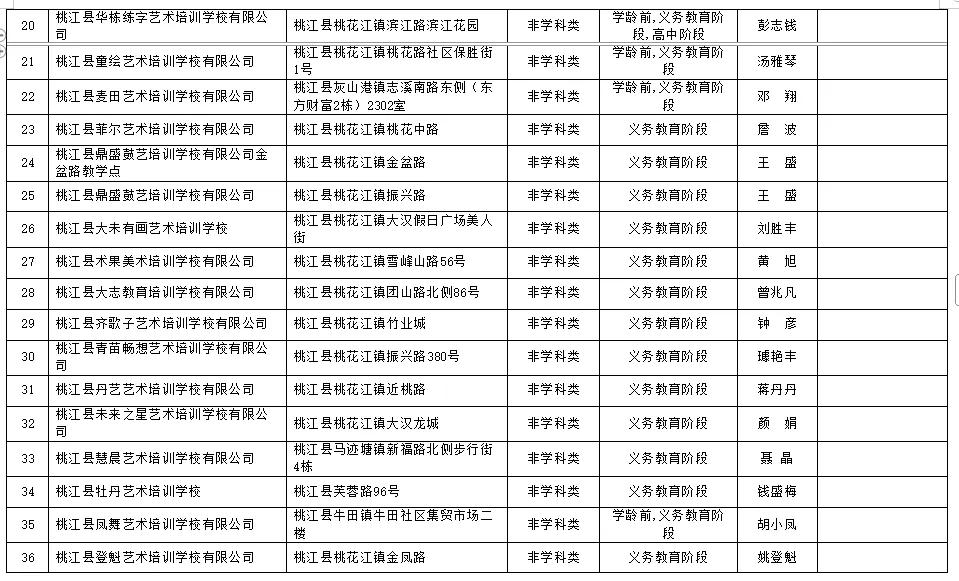
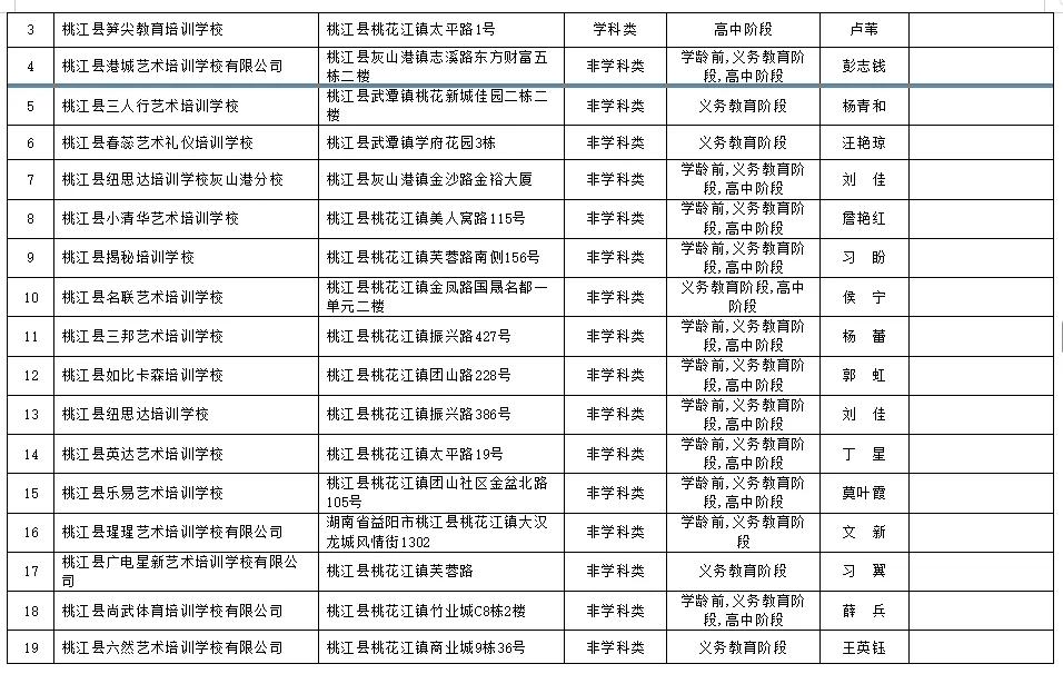
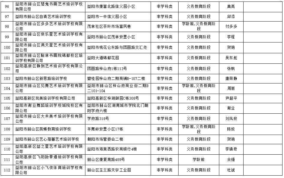
3.益阳市校外培训机构“白名单”(413家)

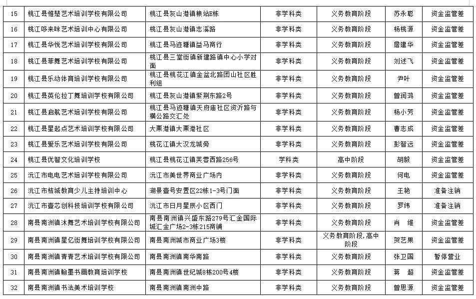
4.益阳市校外培训机构“黑名单”(34家)

5.益阳市校外培训机构“警示名单”(40家)

益阳市教育局

2026年1月22日

来源:益阳教育微信公众号