近期,国家的大政方针真在酝酿,央企改革领域内有个趋势判断:接下来,将准确界定不同国有企业功能。按照战略安全、产业引领、国计民生、公共服务等功能进行国有企业分类,国有资本继续控股经营的自然垄断行业,实行以政企分开、政资分开、特许经营、政府监管为主要内容的改革,推进公共资源配置市场化。进一步破除各种形式的行政垄断。

一、那么,央企怎么分类的?
业内人士都知道,央企的分类直接影响央企的考核和薪酬总额的决定权。央企是怎么分类的呢?
国资委副主任翁杰明在2020年10月12日表示,国有企业改革在重要领域和关键环节取得重大进展。首次实现了对中央企业的功能界定分类,将中央企业分为商业一类、商业二类和公益类三个类别。
实际上,国资委、财政部、发改委曾联合发布了《关于国有企业功能界定与分类的指导意见》,《意见》明确,将国有企业界定为商业类和公益类。这意味着,作为国企改革重要一项的分类。
二、三大运营商属于商业二类!
商业类国有企业以增强国有经济活力、放大国有资本功能、实现国有资产保值增值为主要目标,按照市场化要求实行商业化运作,依法独立自主开展生产经营活动,实现优胜劣汰、有序进退。其中,主业处于关系国家安全、国民经济命脉的重要行业和关键领域、主要承担重大专项任务的商业类国有企业,要以保障国家安全和国民经济运行为目标,重点发展前瞻性战略性产业,实现经济效益、社会效益与安全效益的有机统一。
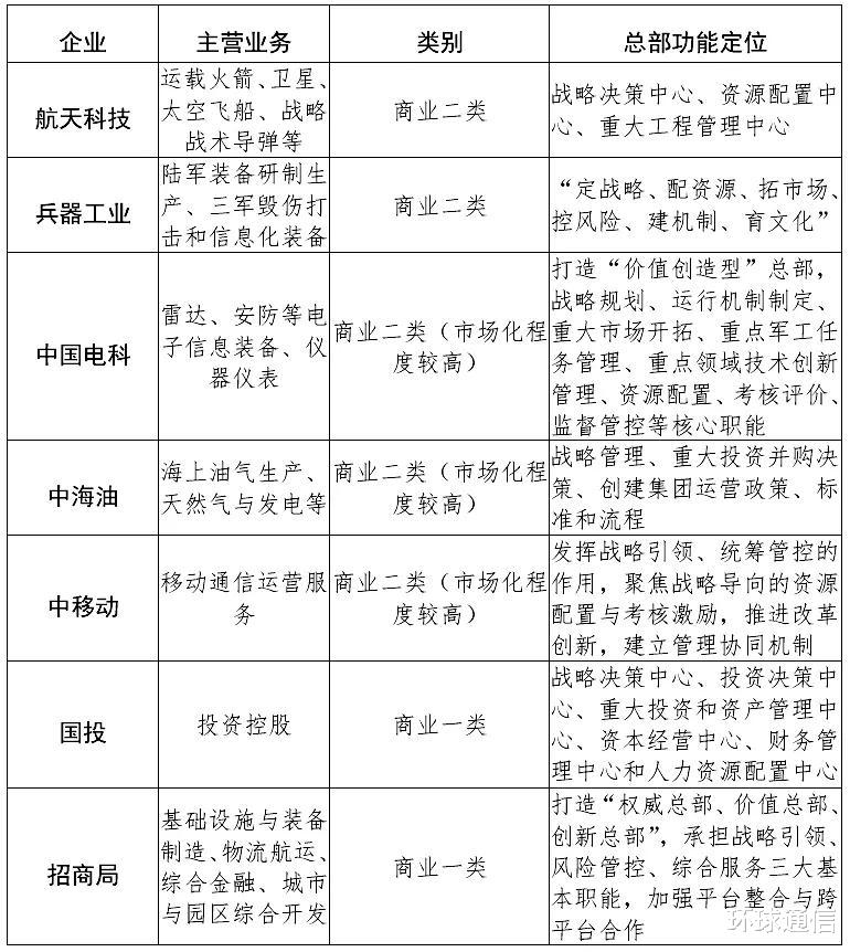
这个问题比较难考就,因为它是一个历史演变过程,之前分成商业竞争类、特定功能类、公益类三类的时候是将三大运营商归为第二类特定功能类里。现在新划分的三个类别之前并没有文件明确表述运营商归为哪一类。相关部门也曾表示,二类和一类有时候很难明确划清。
经笔者考证,无论是从运营商的主业内容、市场竞争度、管理层任命管理等都应该归属于商业二类。这里就不在展开赘述,更为直接的证据是下表,已经非常明确的将中国移动确定为商业二类(市场化程度较高):

三、商业二类拥有一定的企业内部分配权
对商业类国有企业要坚持以管资本为主加强国有资产监管,重点管好国有资本布局、提高国有资本回报、规范国有资本运作、维护国有资本安全。建立健全监督体制机制,依法依规实施信息公开,严格责任追究,在改革发展中防止国有资产流失。其中,对主业处于充分竞争行业和领域的商业类国有企业,重点加强对集团公司层面的监管,落实和维护董事会依法行使重大决策、选人用人、薪酬分配等权利,保障经理层经营自主权,积极推行职业经理人制度。对主业处于关系国家安全、国民经济命脉的重要行业和关键领域、主要承担重大专项任务的商业类国有企业,重点加强对国有资本布局的监管,引导企业突出主业,更好地服务国家重大战略和宏观调控政策。
根据《中央企业工资总额管理办法》央企薪酬有了政策依据。我们可以看到,根据《办法》,央企主要分为三类。

第一类:主业处于充分竞争行业和领域的商业类中央企业,原则上实行工资总额预算备案制管理。
第二类:主业处于关系国家安全、国民经济命脉的重要行业和关键领域、主要承担重大专项任务的商业类中央企业,原则上实行工资总额预算核准制管理。
第三类:公益类中央企业,实行工资总额预算核准制管理。
也就是说,从以前的工资总额严格管控已经变为分类管理,从以前的审批制已经变为到核准制、备案制。对于商业二类企业或者公益类企业,工资总额会实现核准制的管理。
企业的情况不一样,管理方法也不一样,即便是商业二类企业集团下面的商业一类企业,工资总额的管理方式也会不一样,就是要把工资总额的企业内部分配权真正交给企业。
不过,虽然说《中央企业工资总额管理办法》对于一部分央企每年能够编列多少工资“松了绑”,但这也不意味着这些央企就可以无限制的滥发工资,也不能通过雇佣冗员的方式提高整体工资总额。
比如说,《办法》第十六条第四款规定,企业未实现国有资产保值增值的,工资总额不得增长或者适度下降。而《办法》第十七条则指出:“企业当年经济效益增长但劳动生产率未提高的,工资总额应当适当少增。”也就是说,如果央企出现了明显的国有资产流失或亏损,其就失去了为管理人员和员工加薪的资格。
此外,根据上述内容显示,央企能发多少工资还必须和劳动生产率挂钩,而这一指标又与普通员工的劳动表现密切相关。对于这一举措,李锦曾向每日经济新闻记者表示,强调工资与劳动生产率挂钩,其目的就是为了保障普通劳动者通过劳动获得合理收入。通过强调劳动生产率的重要性,从而可以调动广大职工的积极性。
此外,《办法》十九条还规定:“工资总额在预算范围不发生变化的情况下,原则上增人不增工资总额、减人不减工资总额。”对此, 国资委有关负责人解释称,这是为了鼓励中央企业提高用人效率。
再仔细研读下《中央企业负责人经营业绩考核办法》文件,就可以发现,更加突出了效率效益的考核。对商业类企业,除了保留原来的经济增加值和国有资产保值增值率的指标以外,年度的考核指标用净利润代替了原来的利润总额,任期的考核指标用全员劳动生产率代替了原来的总资产周转率,这种变化是为了更好地衡量生产要素投入产出的效率。
四、最近有不少人分析应该将运营商划为公益类企业
“公益类国有企业”以保障民生、服务社会、提供公共产品和服务为主要目标,必要的产品或服务价格可以由政府调控;要积极引入市场机制,不断提高公共服务效率和能力。
站在一个长期从事通信工作的老通信人的角度看,运营商未来应划至公益类国企。比如,运营商提供的是基础通信服务,通信包括语音和上网,类似于吃穿住行,是当今每个人工作生活的必需品,而且随时随地离不开,比水、电、煤气对人们的影响甚至更大,是关系到民生的一项核心服务,试想一下,全国还有比运营商更能直接服务于13亿中国人的企业吗?
要是将运营商划为公益类,运营商将更好地服务于经济社会的发展,更好地服务于大众,三家运营商以后比拼的不是谁的营收多谁的利润多,而是谁的服务水平高,谁的社会满意度高。
五、企业类型可以调整吗?答案是可以!
《关于国有企业功能界定与分类的指导意见》最后一条规定:根据经济社会发展和国家战略需要,结合企业不同发展阶段承担的任务和发挥的作用,在保持相对稳定的基础上,适时对国有企业功能定位和类别进行动态调整。
2015 年发布的《关于深化国有企业改革的指导意见》,提出根据国有资本的战略定位和发展目标,结合不同国有企业在经济社会发展中的作用、现状和发展需要,将国有企业分为商业类和公益类。针对不同类型的国有企业,实行不同的国资监管机制、混合所有制改革方案、公司治理机制以及国有经济战略性调整方向等,再有针对性地、差别化地推进。之后,《关于国有企业功能界定与分类的指导意见》以及《中央企业功能界定与分类实施方案》陆续出台。到 2017 年底,国资委监管的央企层面功能界定与分类工作完成,76 家中央企业完成全部子企业分类,各地国资委也全面完成了所监管的一级企业分类。
根据《关于国有企业功能界定与分类的指导意见》,公益类国有企业以保障民生、服务社会提供公共产品和服务为主要目标,必要的产品或服务价格可以由政府调控;要积极引入市场机制不断提高公共服务效率和能力。可以看出,供水、供电、供气、以及垃圾处理等领域的国有企业均属于公益类国有企业。在这些领域,文件也明确了要进行分类施策。

到底是公益类,还是商业类,这个对运营商来说非常重要。目前三大电信运营企业的定位不明确,或者说有些尴尬,就是因为兼具公益性和商业性。而从长远来看,职能划分必须清晰,让公益的归公益、商业的归商业,企业才能全心、全力投入经营和创新活动,实现持续健康发展。