
目录
前言
mermaid生成的原理
流程图
思维导图
组织架构图
时间轴
小结
你看你是否同我遇到了一样的烦恼?
想乘AI之风搭个不用调框、调颜色的流程图顺风车,结果发现常用的在线绘图工具没这号功能;想画一个组织框架图或时间轴,除了买ppt会员、模板之外也找不到哪里有方便的资源......
别着急,大家想要的锦囊妙计(具)来啦!我从流程图出发,为大家从日常办公、通用大模型、知识管理、视觉设计等各类工具里面挑出了质量过关、使用方便、至少能多次试用的工具。
它们就是deepseek、Notion AI和napkin。它们仨都不用自己逐框输入,真正实现了AI智能化。
deepseek、Notion AI主要结合mermaid语言、通过AI问答输入提示词完成逻辑图,napkin主要通过在笔记中输入指令、选择模板来生成逻辑图。
这里要说明的是,Notion AI和napkin不是免费工具,限额用完后需要付费。前者大概能免费用十几次,后者用不了10次生成就开始收费。
现在就一起看看效果吧!
为更好理解文意,请边浏览提示词云文档(见评论区),边阅读下文。
(PS:除表情包外,文中所有图片皆由AI生成。提示词请见评论区)
一、mermaid生成的原理
在看三个工具测试结果之前,这里需要给大家讲一下mermaid生成逻辑图的原理和特点。
mermaid是一种描述图表的标记语法,能生成流程图、序列图、类图、时间轴等多种类型图(具体见下图)。它能间接指定字体(全量指定而非局部),但能否真正用上指定字体,要看你用的渲染环境是否支持。

一般而言,垂类平台,比如知识管理平台Notion AI、可视化平台napkin,只能用平台上设定的字体。
而像deepseek这种对话搜索类平台,只需要告诉它字体需求,用html语言(语言中包含mermaid语法)引入Google Fonts或者自己本地的字体包即可。
mermaid语法可用 Emoji 来模拟图标,不过图标样式和数量有限,若想图标多样化,可在提示词中加入Font Awesome。

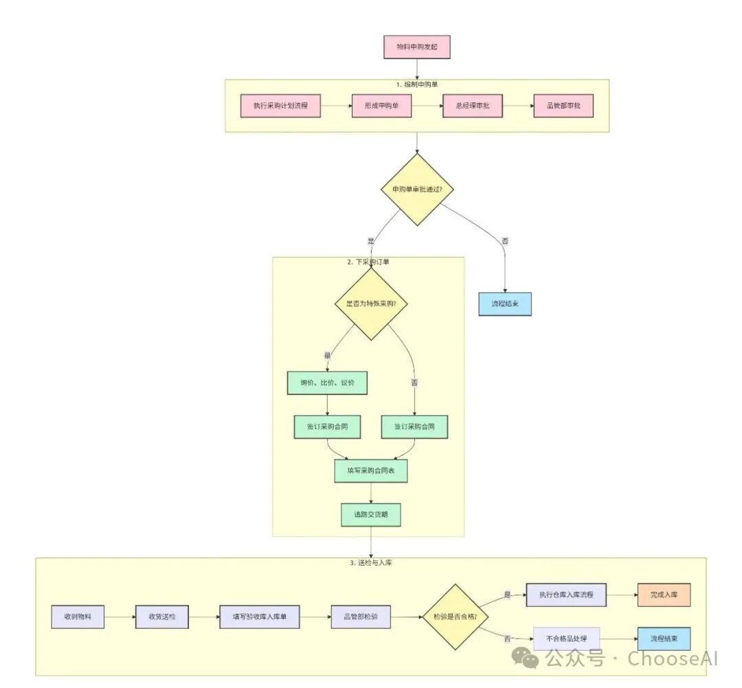
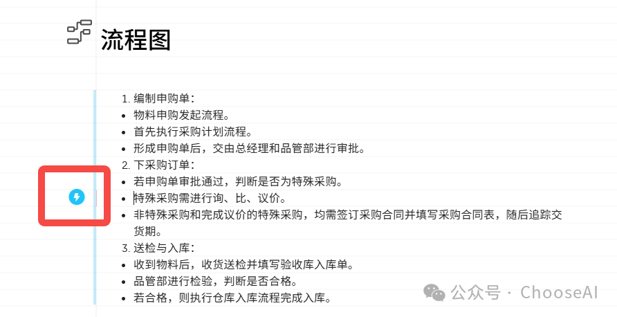
二、流程图
到了测试环节咯~这里我分了简单版(逻辑与配色要求)和复杂版(加上图标和字体要求)2种指令进行测试。
先看简单版,结果如下:

(deepseek生成)

(左为Notion AI生成,右为napkin生成)
deepseek的逻辑与颜色都OK。Notion AI写清楚的情况下逻辑OK,有颜色,不过马卡龙颜色分配不均。
napkin因为是自己选择模板,它也不会根据颜色要求自动跳出对应色系的模板,逻辑有问题(没有”否“的分支)。不过它的模板让字体、字号、小图标都展示出来了。
再来看复杂版。
(ps:因napkin次数用完,从这里开始仅展示deepseek和Notion AI的结果)

(deepseek生成-模拟表情)

(deepseek生成-引入图标库)

(Notion AI生成)
这里deepseek的复杂版以网页版格式呈现。提示词说清楚的逻辑,它能展示正确,对于未说明的逻辑,可能就有误。它展示的字体、排版都OK,只是网页版上的流程图不能下载,即便优化了提示词也只能下载为svg格式,要插入文中只能截图或转换格式。
Notion AI的逻辑、小图标、颜色都无误,不过确实字体没法指定,平台上并没有“华为行楷”的字体。
这里奉上这仨的具体操作流程。
deepseek的流程大家都知道,我就不赘述了,提一点,它能直接在网页的代码界面中运行,其中简单版(纯mermaid语法)能直接预览,并下载为图片格式。

Notion AI按照“建笔记文档-AI问答-输入提示词-生成mermaid代码-预览下载”这个流程顺序处理。其中“AI问答”需按空格键唤醒,选择“制作流程图”,输入提示词即可。

napkin在白板中填入的是内容而非指令,有三种方式填写:

填写完成后点击文字左边蓝色按钮,它会预生成一张图,不过一般都不会匹配我们想要的图,我们需要选中它的预生成图,在它弹出的模板中再次选择合适类型。

若需要修改图,直接在瑕疵图的下方输入修改要求,再次点击左边蓝色闪电按钮即可。
三、思维导图
这里同样区分简单版和复杂版提示词生成。这俩简单版生成的结果如下:

(左为deepseek生成,右为Notion AI生成)
deepseek若提示词不指定,则一般生成上下结构,文字和框自动适应能力较差,文字可能展示不全。
Notion AI的思维导图不像流程图有专门的选项,这次直接在“万事问AI”中输入提示词即可。可以发现,它能生成思维导图,确切地说是非常形象的“脑图”。简单粗暴,没有多余的文字、多余的图标,一眼看过去就是令人印象深刻的神经元。
不是,你可以外型简单粗暴,但你不能颜色不是马卡龙啊!

再来看复杂版。


(上为deepseek生成,下为Notion AI生成)
好家伙,我看着Notion AI的神经元就是下面这个表情,找节点都找好一会儿。

deepseek倒是稳定发挥。
四、组织架构图
先看简单版:


(上为deepseek生成,下为Notion AI生成)
这里发现了deepseek生成逻辑图的第二个缺点——连线混乱,逻辑层次不明显。真的,还不如不连线,这比看前面Notion AI的神经元还晕。
Notion AI这次就正常多了,虽然还出现了箭头符号(一般组织架构图中都不会有),不过不影响逻辑、美观好看、能用就行。
复杂版本的notion AI大家只有自己脑补了,限额已经花完了,给大家看看deepseek的复杂版:

(deepseek生成)
一切正常。画面清晰,字体、颜色都OK,虽然架构图可能小了点,但网页放大就能看清了。
不过大家还是要注意一点:
组织架构图越到底就越长,若不设置滑动控件,deepseek就可能转不过弯:要么图很小,放大后我们也看不清字,要么图展示不全。所以我们最好将左右滑动要求加入提示词中。
五、时间轴
到了这个环节,已是deepseek的独角戏,到现在为止也就发现2个明显缺点。原来免费的也能战到最后!
来看看它时间轴上的战果!



(deepseek生成-简单版)
简单版提示词,一句话就能令它生成几张有关联性但维度不同的几张图。这上面的历史信息基本都正确,除“638年”应为“651年”之外,还是有字被遮挡的问题。

(deepseek生成-复杂版)
复杂版提示词,因为时间轴太长,所以不能要求太多,比如既要左右滑动又要图片下载按钮,deepseek就会编程有问题。这里我取消了图片能下载的要求,网页版就一如既往地好看。

六、小结
经过上面的测试,想必大家同我的感受是一样的:三者中,deepseek是最好用的,逻辑与美观并存。
感觉很久没提到deepseek了,在open AI、Google Deepmind、字节等AI龙头企业五天一小更新、半个月一大更新的高频率环境下,我们似乎冷落了deepseek。查资料、写文案用Gemini,编程用GPT、Gemini。
大概就只有生活中用手机app的时候才用得到deepseek。而这一个场景,也快被生态完整的豆包替代了。
可是没想到,就是这么一个热度过去、保持低调的产品,竟也能帮上一大批办公族的大忙。
汇报的、演讲的、写方案的打工人,被图、文字折磨得死去活来的打工人,最渴望的就是活少、内容少、能动口就不动手、能不花钱节约时间最好。
现在能实现了,免费的deepseek+mermaid语法来了。虽说GPT、Gemini也能用mermaid、html+mermaid的组合,但它俩不能在线预览和下载啊,连代码都不能下载,只能复制到本地执行。
今天的分享就到这里了。若你对deepseek玩转逻辑图也有一番心得,欢迎在评论区分享,我们一起讨论,也欢迎大家小绿泡交流哦~
关注ChooseAI,和我们一起探索AI时代!