娱乐圈的“天价收入”,早已不是什么新鲜话题。
但实打实的公司直接公布带有法律性质的收入证明,这还是第一次。
01
今天,一条鞠婧祎的热搜,引爆了网络。
起因是从去年开始,她就与自己的经济公司丝芭传媒产生了矛盾,双方越撕越大。
鞠婧祎还曾在网络上称:
“个人只拿到金额极低的工资,没有业务分成并受到长期压榨。”
无良经纪公司压榨旗下艺人,这看起来像是个……的剧本。
而面对这种说法,这次丝芭传媒放了个大招——
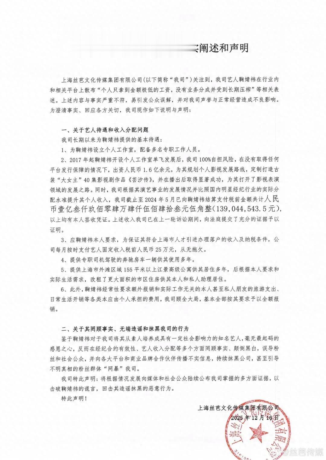
直接公布了公司支付给鞠婧祎的薪酬,1.39亿!
而且,丝芭的公告上还说了,这些收入都有鞠婧祎本人签收凭证,也在诉讼期间,向法院提交了充分的证据用来证明。

这个数字一出,网友们都惊呆了。
都知道明星赚钱,但动不动就上亿,还是我们普通人的想象力太
这笔钱是什么概念?
相当于一个月薪8000元的普通上班族,从春秋时期开始工作一直到现在,不吃不喝才能攒下。
只能感慨,明星过得真是太爽了。
难怪星二代们都扎堆也要挤进娱乐圈,这钱真的好赚啊。

而更让我诧异的是——
这样一个普通人几百辈子都赚不到的天文数字,在她的粉丝看来,还不够。
在网络上,她的很多粉丝都在说,才一亿,这赚得也太少了。
她们是这样计算的:
鞠婧祎从2013年开始签约丝芭,到2024年双方出现纠纷,一共为丝芭打工了11年。
11年1亿多,而且还要扣税。
这样算一下,一年也就几百万。
现在网红一年都能随便挣几亿,我们家姐姐也太惨了吧。

甚至还有粉丝说,她这样算下来,一个月100万都没有。
额,真不知道这数学是谁教的。

乍一看,这样的逻辑好像没什么不对。
但仔细推敲,这种算法的问题就大了。
其一,2013年刚出道的鞠婧祎,还只是个没什么知名度的新人。
那几年的她,并没有很大的商业价值,自然也赚不到什么钱。
真正的高收入,往往集中在她成名后的这几年。
其二,这1.39亿只是“冰山一角”,并不是她的全部收入。
除了这1.39亿之外,丝芭还为鞠婧祎提供了:
1.为了让鞠婧祎落户上海,每个月支付固定收入25万;
2.奔驰房车和专职司机;
3.外滩155平米的江景公寓居住;
4.全额报销鞠婧祎的某些额外消费,比如和朋友旅游。
这些林林总总的“特殊待遇”,要是折算成市价,也已经很恐怖了。

当然,很多粉丝也说——
鞠婧祎能赚1.39亿,完全是因为她给公司赚到了更多。
现在丝芭利用了大家的仇富心理,把舆论都放在了鞠婧祎身上,反而是没人关注丝芭的伪造签名 、阴阳合同了。
但讽刺性恰恰在这里——
大家争论的焦点,早已不是“公不公平”,而是在默认了这个行业天价利益的前提下,讨论“谁拿得更多”。
本质上,这其实是一回事:
如今的内娱,实在是太赚钱了。
02
谁是现在最可怜的人?
如果不走进现实,只在网上逛一圈的话,你感觉最可怜的人大概就是——明星。
每人每天650元的伙食标准,都算吃得很差。
“650真的不够,你早上不喝牛奶呀,你早上不吃鸡蛋啊?
我们要吃好一点!我不能吃那么差的伙食。”
普通一家三口,一天一百的伙食都非常不错了。
不知道是什么鸡蛋牛奶,居然要650元的伙食费都吃不上。

综艺《亲爱的,来吃饭》里,孙艺洲和贾乃亮去普通人家蹭饭。
人家就问了一句,“是不是陪家人时间少”。
好嘛,俩人开始大吐苦水。
说工作多忙、多不容易,好像全天下的委屈都让他们受了。
可他们有没有想过,他们去的那家素人,夫妻俩白天上班,晚上还要出去摆摊。

高以翔出事,大家都很痛心。
可有明星却跳出来说演员是“高危职业”,说吊威亚、拍爆炸戏多危险。
这就让人看不懂了。
那些真正的“高危”,消防员冲进火场,电力工人在几十米高空作业,矿工在地下几百米工作。
他们说什么了?他们的工资有演员的零头多吗?

《演员请就位》里,张大大演得稀烂被尔冬升骂了。
他不想着怎么提高,反倒开始卖惨,说自己压力大、失眠、掉头发、还去医院。
好像这么一说,演得差就有理了。

还有吉克隽逸,直播的时候也在诉苦。
说当明星太难了,要漂亮要瘦还要会做饭,求大家“多关爱我们一点”。
可很快就被扒出,她戴的那对耳环就要几万块。

越成长越发现,这个世界是参差的。
有的人在镜头前表演苦难,而有的人在镜头外真正活着苦难。
明星口中的苦,是“选择太多不知道选哪个”,是“钱太多不知道怎么花”,是“被关注太多想要点隐私”。
而普通人的苦,却是“下个月房租怎么办”,是“孩子补习班又涨价了”,是“父母生病不敢请假”。
更讽刺的是,明星们抱怨的每一分钟,其实都是在赚钱。
他们哭一次,可能就上了热搜;
他们诉一次苦,可能就多了波同情粉。
而普通人加班到深夜,哭都不敢哭出声,因为第二天还得准时上班。
03
有人说,就是大家仇富心理在作祟,人家明星高收入那也是自己赚来的。
但这种说法并不正确。
这背后的本质,其实是一种价值的错位与标准的沦陷。
群众的眼睛是雪亮的,大家嘲讽的不是财富本身,而是德不配位、才不配酬。
明星、演员全世界都有,但能躺着赚大钱的,唯独内娱一份。
手蹭破皮就急着发通告“敬业负伤”,冬天淋了场雨就成了“内娱劳模”;
演哭戏靠眼药水硬挤,减肥吃顿水煮菜恨不得全微博都知道;
拿着天价片酬交出的却是烂片,这边偷税漏税,那边用替身和抠图糊弄观众。

老戏骨陈道明在一次文艺座谈会上,就痛心疾首地指出:
“现在有些演员,动不动就说自己拍戏辛苦。
你冬天在水里泡着,夏天穿着棉袄,这难道不是你演员该干的吗?
你的职业就是这个,清洁工早上四点起扫大街,你说谁不辛苦?”

这番话引发了广泛共鸣,因为他撕开了这个行业最虚伪的面纱。
将职业的本分,包装成伟大的牺牲;
将分内的付出,渲染成额外的苦难。
普通人兢兢业业完成本职工作被视为理所当然,而明星完成拍摄的基本要求,却成了值得大书特书的“敬业”事迹。
这种双重标准,正是公众反感的根源。

最后——
鞠婧祎与丝芭的这场博弈,无论最后谁胜谁负,跟我们普通人关系都不大。
这场官司终究会落幕,但这场由天价薪酬引爆的全民审视,或许才刚刚开始。
它追问的,不再仅仅是一个明星该拿多少钱。
而是我们究竟愿意为什么样的价值买单。
以及,我们最终将塑造一个怎样的文化未来。