


数据周期:2026年2月1日-28日
02重医美

1、注射项目
(1)肉毒素

(2)玻尿酸

(3)胶原蛋白

(4)再生材料

2、光电项目



1、有“全球医疗界春晚”之称的JPM大会首次设立医美专场 “Beyond K-Beauty”,指出 “长寿皮肤是未来趋势”。
2、有记者揭露美国老虎美学公司 “阿洛克莱” 填充剂核心原料为逝者捐赠脂肪,单台手术起价 7.2 万元,全套项目费用高达数十万,引发对医美原料伦理争议。
中国药监部门重申 “禁止使用人体组织作为医美填充材料”,相关话题#医美原料伦理# 阅读量超 3000 万。
3、马来西亚黑医美窝点被端,中国籍 “假医生” 落网。
马来西亚移民局突击检查吉隆坡美容院,抓获 15 名外国人(含多名中国公民),涉嫌滥用旅游签证非法从事医美服务,非法获利数十万令吉。
无资质人员冒充医生、非法经营、跨境医美风险高。引发对跨境医美安全的广泛担忧,多国加强医美入境监管。
07中国|医美行业热点1、国家统计局宣布,自 2026 年起将医疗美容服务纳入 CPI 统计分类。
这标志着医美从 “小众奢侈消费” 正式成为大众日常消费选项,是行业规范化、主流化的里程碑事件。
2、国家卫健委严令:生活美容机构禁做轻医美。
2026年2月10日,卫健委明确:轻医美属医疗行为,必须在正规医美机构由专业医师操作。严禁美甲店、美发店、美容院等生活美容场所开展注射、光电等轻医美项目,严查 “轻医美速成班” 等非法行医行为。
3、春节医美消费火爆,公立三甲医院美容科(如佛山、十堰人民医院)推出光子、水光、肉毒素等轻医美特惠大额券包,凭借合规背书分流市场。
4、市监总局、网信办《直播电商监督管理办法》实施,直播电商新规严管医美 “三品一械”,严禁达人带货医美药品、器械,仅品牌官方直播间可合规介绍;5 月起医美药械强制扫码追溯,全链路可查。
5、小红书、抖音全面收紧医美营销。
小红书:2 月 4 日起禁止推广医美 “三品一械”,达人不得推荐具体项目 / 产品,存量违规内容限期清理。
抖音:严打非执业医生 “白大褂带货”、手术片段传播等违规诊疗与泛科普行为。
08医美企业热点1、第12 款童颜针获批,和妍医疗 “注射用聚左旋乳酸(PLLA)微球填充剂” 获三类械证,为国内首款预灌封、免复溶童颜针,打破冻干粉剂型惯例,技术竞争升级。
2、爱美客独家引进的韩国Huons BioPharma肉毒毒素获国家药监局批准上市,中国正规肉毒素市场集齐7个品牌(保妥适、衡力、吉适、乐提葆、丽舒妥、Dysport、爱美客)。
3、江苏吴中出售医美业务,药企跨界退潮。
退市企业江苏吴中以8000万元出售吴中美学,“药企跨界医美”标志性案例落幕。财务造假退市、核心产品“艾塑菲”代理权被爱美客收购后解约;跨界医美“高投入、低回报、强监管”困境凸显。资本市场对医美跨界投资降温,行业回归专业运营;
09医美相关重大舆情1、中国整形美容协会撤销下属分会违规颁发的 “中华美业文饰匠心传承大师奖”,收回全部证书,宣告荣誉无效。
奖项未经审批、花钱购买、用于营销拓客;医美圈 “荣誉批发” 乱象被扒,纹绣师、美容院靠假头衔抬价宰客。
2、湖南长沙执法部门隐藏在酒店内的非法医美“三天速成班”。
抓获 5 名讲师、9 名学员,其中一名声称有医师资质的培训师仅为初中学历,无任何行医证件,另一名有医师资质的培训师则属于超执业地点执业。
查获百盒无资质玻尿酸、肉毒素等非法药械。零基础学员互扎实操、培训师无资质。
目前,该培训班组织者因涉嫌非法经营罪被立案侦查,参与培训且已开展非法注射的学员,均被依法查处,面临行政处罚乃至刑事责任。
3、河南郑州 36 岁哺乳期妈妈在私人工作室注射玻尿酸时,仅喊出两声 “疼”,单侧眼睛即彻底失明。
郑州大学第五附属医院诊断为永久性、不可逆失明,系玻尿酸误入眼动脉导致血管栓塞。
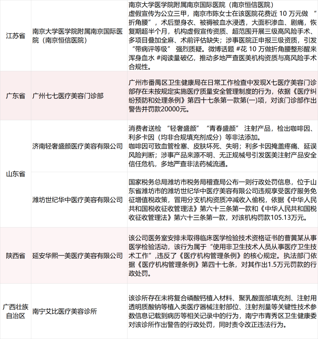
10负面名单
——END——