
大家好,我是梦想搜集500份公关声明的菜鸡公关。
今天想和大家聊聊“啄木鸟维修被315点名”一事,这也是菜鸡公关搜集到的第326份公关声明。
【事件时间线】2024年3月14日,湖北经视在《315我们在行动》节目中曝光了啄木鸟维修平台工程师虚高收费的行为;
2025年3月15日,央视315晚会再次曝光了啄木鸟维修平台乱象,包括平台工程师虚高收费、小病大修、工程师抽佣高、工程师三天上岗等问题;

2024年应对:
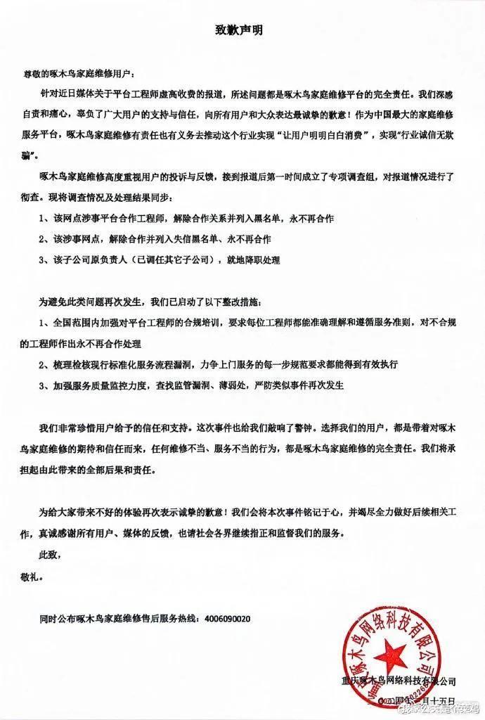
2024年3月15日,啄木鸟维修发布公关声明(见图一),内容为:
1.将涉事工程师列入黑名单,永不再合作;
2.将涉事网点列入黑名单,永不再合作;
3.相关负责人降职处理;
2025年应对:
3月15日21:25,啄木鸟维修发布第一份公关声明(见图二),内容为:
1.道歉;
2.成立了专项调查组,进行彻查;
3月15日23:57,啄木鸟维修发布第二份公关声明(见图三),内容为:
1.声称放弃公关;
2.承诺每天发布一条整改声明,每天公开一项整改进展;
3月16日00:37,啄木鸟维修转发第二份公关声明,再次强调:
放弃公关,接受阳光下的检验。我们承诺:不找理由,不找借口,接受公众监督,彻底改正。
3月16日15:34,啄木鸟维修发布第三份公关声明(见图四),内容为六大整改方案:
1.全面核查投诉订单;
2.价格透明化改革;
3.加强维修工程师管理;
4.服务流程透明化;
5.工程师收入结构调整;
6.鼓励用户举报违规行为;
3月17日22:35,啄木鸟维修发布第四份公关声明(见图五),内容为整改进度公示,即六大整改方案的后续执行,重点内容是:
已完成审核并核实确认8655个争议订单;
3月18、19、20、21、22、23、24日,啄木鸟维修以日更形式在该份声明评论区更新整改进度(见图六)。








1.啄木鸟维修的危机公关应对是非常优秀的。
虽然啄木鸟维修声称放弃公关,但实际上他们后续的所有应对,比如四份公关声明,都属于公关动作,而且这些应对做得非常不错。
除了第一份公关声明里内容比较官方以外,后续的几份公关声明都涉及到具体措施,并且以日更的形式向公众告知整改进度,这点是非常值得称赞的。
而如果你对比下啄木鸟维修2024和2025两版公关声明,你会发现,第一段完全一样:
所述问题都是啄木鸟家庭维修平台的完全责任;
我们深感自责和痛心,辜负了广大用户的支持和信任;
……

菜鸡公关猜测,啄木鸟维修最初也是想要像2024年那样,大事化小小事化了,所以第一份公关声明内容完全套用了2024年的模版。
但央视315晚会的影响力给到了当地市场监督管理部门压力,导致当天晚上相关部门直接进驻企业,进行调查执法。

在各界压力之下,啄木鸟维修只能选择直面问题,当日凌晨发布第二份公关声明,承诺每天发布一条整改声明,每天公开一项整改进展,并且真的执行了。
值得说道的是,以往翻车的大部分企业,都没有啄木鸟维修的警觉性和当断则断的魄力,一味拖延和回避问题,最终只会逼迫官方下场,问题定性更为严重。
2.啄木鸟维修的后续。
菜鸡公关认为,如果啄木鸟维修按照整改方案继续执行下去,平台依然还有未来。
危机公关事件里,其实最重要的是相关部门的态度,因为舆论是一时的,总会过去的。但之所以还是要关注舆论的原因是,相关部门也会在意大众的声音,如果大众质疑声过大,相关部门也必须采取强硬措施来疏解舆论压力。
而啄木鸟维修的后续应对,实则也是在向相关部门表决心,这也是菜鸡公关认为,啄木鸟维修应对得非常不错的原因。
以上纯属菜鸡公关不成熟的看法,欢迎理性讨论,如果你也想为公关声明库栏目做贡献,留下事件关键词即可。
