云霞资讯网
可總的文章
慢慢拿底仓
2026-04-22 16:15
慢慢拿底仓
这行情,科技的计算器只要敢按市场就敢涨,所谓高低切到最后发现,还是高的更高,低的
2026-04-22 13:16
这行情,科技的计算器只要敢按市场就敢涨,所谓高低切到最后发现,还是高的更高,低的
这段时间的大光miss基本就一个理由,就是缺物料,然后加强光芯片了。大家一看光
2026-04-22 13:19
这段时间的大光miss基本就一个理由,就是缺物料,然后加强光芯片了。大家一看光
算力租赁业绩龙代表
2026-04-22 12:18
算力租赁业绩龙代表
缘分让我们相遇,那是意外
2026-04-22 11:13
缘分让我们相遇,那是意外
业绩miss的AI硬件大部分都被原谅了,继续新高
2026-04-22 11:14
业绩miss的AI硬件大部分都被原谅了,继续新高
短线情绪彻底没了,就剩光还在抱团
2026-04-22 10:15
短线情绪彻底没了,就剩光还在抱团
恒生科技指数走势真的不算强,这半年两次出现日级别底背离
2026-04-22 10:21
恒生科技指数走势真的不算强,这半年两次出现日级别底背离
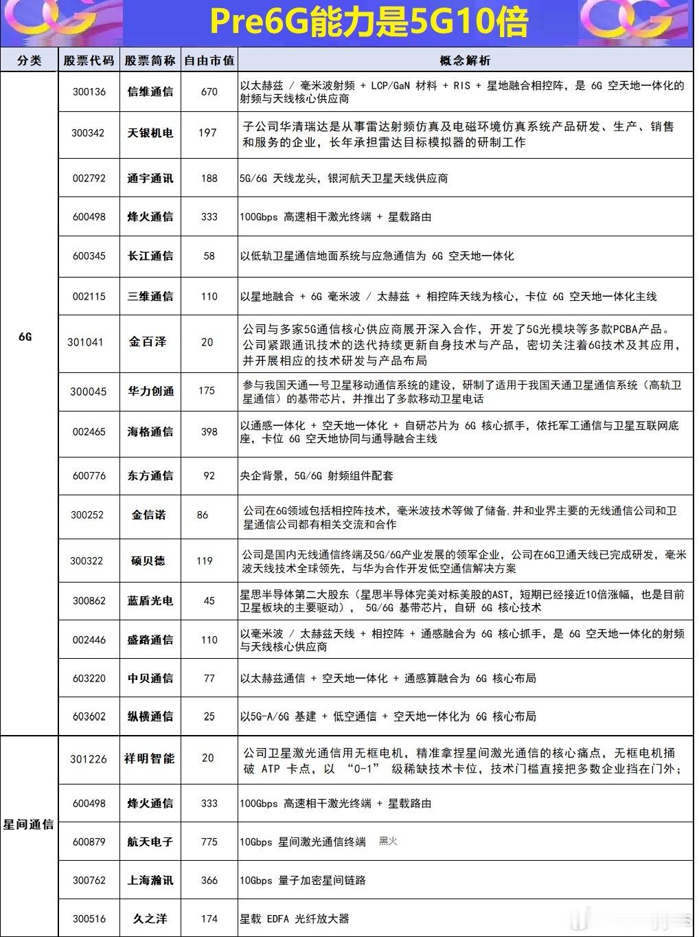
6G通信、卫星通信 全国首个Pre6G试验网投入运行 万兆光网试点项目建设有序推
2026-04-22 09:15
6G通信、卫星通信 全国首个Pre6G试验网投入运行 万兆光网试点项目建设有序推
中国卫星:第一季度净亏损4269.02万元芯原股份:国家集成电路基金累计减持1.
2026-04-22 00:11
中国卫星:第一季度净亏损4269.02万元芯原股份:国家集成电路基金累计减持1.
这里行情是一直轮动为主,轮动方向还是海外科技(中际旭创无敌),国算(今天二次走弱
2026-04-22 00:11
这里行情是一直轮动为主,轮动方向还是海外科技(中际旭创无敌),国算(今天二次走弱
0421热股榜前十名1 紫金矿业 :黄金2 东山精密:cpo3 宁德时代: 锂电
2026-04-21 22:10
0421热股榜前十名1 紫金矿业 :黄金2 东山精密:cpo3 宁德时代: 锂电
昨天是立讯,今天是均胜,感觉1.6T光模块快成大白菜了,谁都能做
2026-04-21 16:11
昨天是立讯,今天是均胜,感觉1.6T光模块快成大白菜了,谁都能做
均胜电子战略入股新菲光 切入高速光模块赛道,新菲光通信技术有限公司完成工商信息变
2026-04-21 15:14
均胜电子战略入股新菲光 切入高速光模块赛道,新菲光通信技术有限公司完成工商信息变
上船过度一下
2026-04-21 15:15
上船过度一下
液冷技术还真强,给整个大A都降温了。
2026-04-21 13:12
液冷技术还真强,给整个大A都降温了。
今天最强的是商业航天,就这盘面只能是瘸子里面挑将军。而算力今天很惨,一方面是圣阳
2026-04-21 13:13
今天最强的是商业航天,就这盘面只能是瘸子里面挑将军。而算力今天很惨,一方面是圣阳
开盘半小时就缩量近300亿业绩雷炸得短线资金手都哆嗦了。
2026-04-21 12:14
开盘半小时就缩量近300亿业绩雷炸得短线资金手都哆嗦了。
业绩不体现在股价上,谁说的
2026-04-21 11:15
业绩不体现在股价上,谁说的
有锂走遍天下,这次把你失去的全拿回来
2026-04-21 10:17
有锂走遍天下,这次把你失去的全拿回来
第一页
下一页
作者信息
可總
感谢大家的关注
分类: 财经
热门分类
体育赛事
小说频道
推荐
热榜
军事
NBA
体育
社会
明星八卦
娱乐
财经
科技
汽车
历史
国际
游戏
动漫
公益
搞笑
商业
互联网
数码
国际足球
房产
家居
时尚
科学探索
职场
育儿
股票
教育
影视
情感
热点
中国军情
武器
中国南海
中国足球
亚洲杯
科比
综合体育
CBA
投资
楼市
大咖秀
外汇
创业
风口
SUV
豪车
概念车
优惠
新能源
美国
欧洲
朝日韩
俄罗斯
孕期
街拍
恋爱攻略
婚姻
正能量