云霞资讯网
六讲同学评生活的文章
00037自考重点复习🔥
2026-03-02 18:00
00037自考重点复习🔥
二级wps选择题已出🔥
2026-03-02 18:03
二级wps选择题已出🔥
3月二级wps考试范围已出!!!
2026-03-02 18:05
3月二级wps考试范围已出!!!
15043自考考试范围已出直接背🔥
2026-03-02 18:06
15043自考考试范围已出直接背🔥
计算机二级命中率高的92道题直接背!
2026-03-05 00:07
计算机二级命中率高的92道题直接背!
3月计算机二级Excel历年真题及解析汇总🔥
2026-03-05 00:07
3月计算机二级Excel历年真题及解析汇总🔥
3月计算机二级ms高频选择题已出直接背!
2026-03-01 18:43
3月计算机二级ms高频选择题已出直接背!
3月计算机二级ms考试范围已出🔥
2026-03-01 18:02
3月计算机二级ms考试范围已出🔥
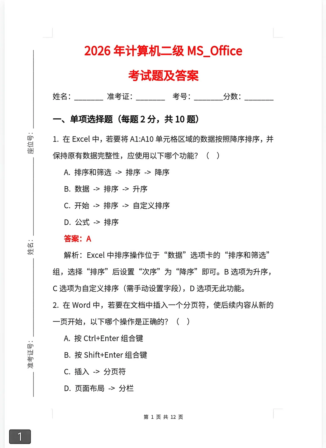
26计算机二级ms答案已出直接背🔥
2026-03-01 18:02
26计算机二级ms答案已出直接背🔥
四六级424的是谁我不说?
2026-02-28 15:07
四六级424的是谁我不说?
13000英语专升本作文模板提前背!!
2026-02-28 16:52
13000英语专升本作文模板提前背!!
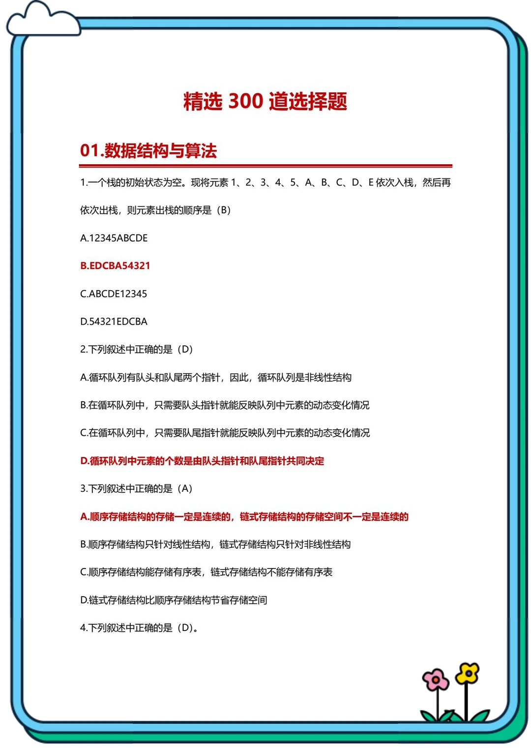
3月计算机二级ms300道选择题🔥
2026-03-05 23:05
3月计算机二级ms300道选择题🔥
3月二级c语言知识点全部归纳🔥
2026-02-26 15:08
3月二级c语言知识点全部归纳🔥
计算机二级C语言这样学考试90+🔥
2026-02-26 15:08
计算机二级C语言这样学考试90+🔥
请大数据推给3月考二级CAD的宝子🔥
2026-02-26 15:08
请大数据推给3月考二级CAD的宝子🔥
按天分配开学二级MS备考|无痛通关攻略
2026-02-25 18:01
按天分配开学二级MS备考|无痛通关攻略
3月计算机二级基础知识总结🔥
2026-02-24 18:56
3月计算机二级基础知识总结🔥
26计算机二级ms模拟试卷已出🔥
2026-02-23 23:57
26计算机二级ms模拟试卷已出🔥
3月计算机二级ms模拟试卷基础!!
2026-02-20 23:03
3月计算机二级ms模拟试卷基础!!
26年计算机一级网络安全素质教育试卷及答案
2026-02-17 23:02
26年计算机一级网络安全素质教育试卷及答案
第一页
下一页
作者信息
六讲同学评生活
感谢大家的关注
分类: 生活
热门分类
体育赛事
小说频道
下载频道
推荐
热榜
军事
NBA
体育
社会
明星八卦
娱乐
财经
科技
汽车
历史
国际
游戏
动漫
公益
搞笑
商业
互联网
数码
国际足球
房产
家居
时尚
科学探索
职场
育儿
股票
教育
影视
情感
热点
中国军情
武器
中国南海
中国足球
亚洲杯
科比
综合体育
CBA
投资
楼市
大咖秀
外汇
创业
风口
SUV
豪车
概念车
优惠
新能源
美国
欧洲
朝日韩
俄罗斯
孕期
街拍
恋爱攻略
婚姻
正能量