云霞资讯网
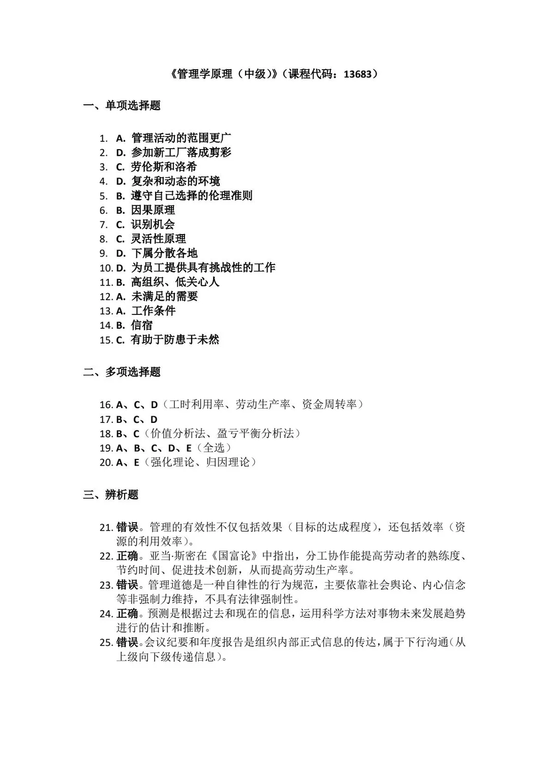
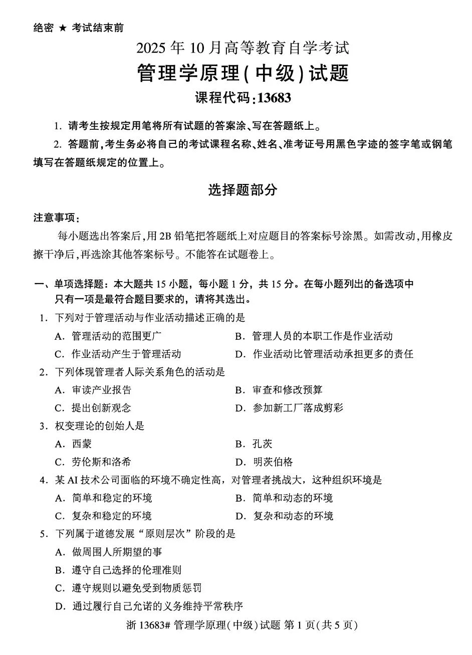
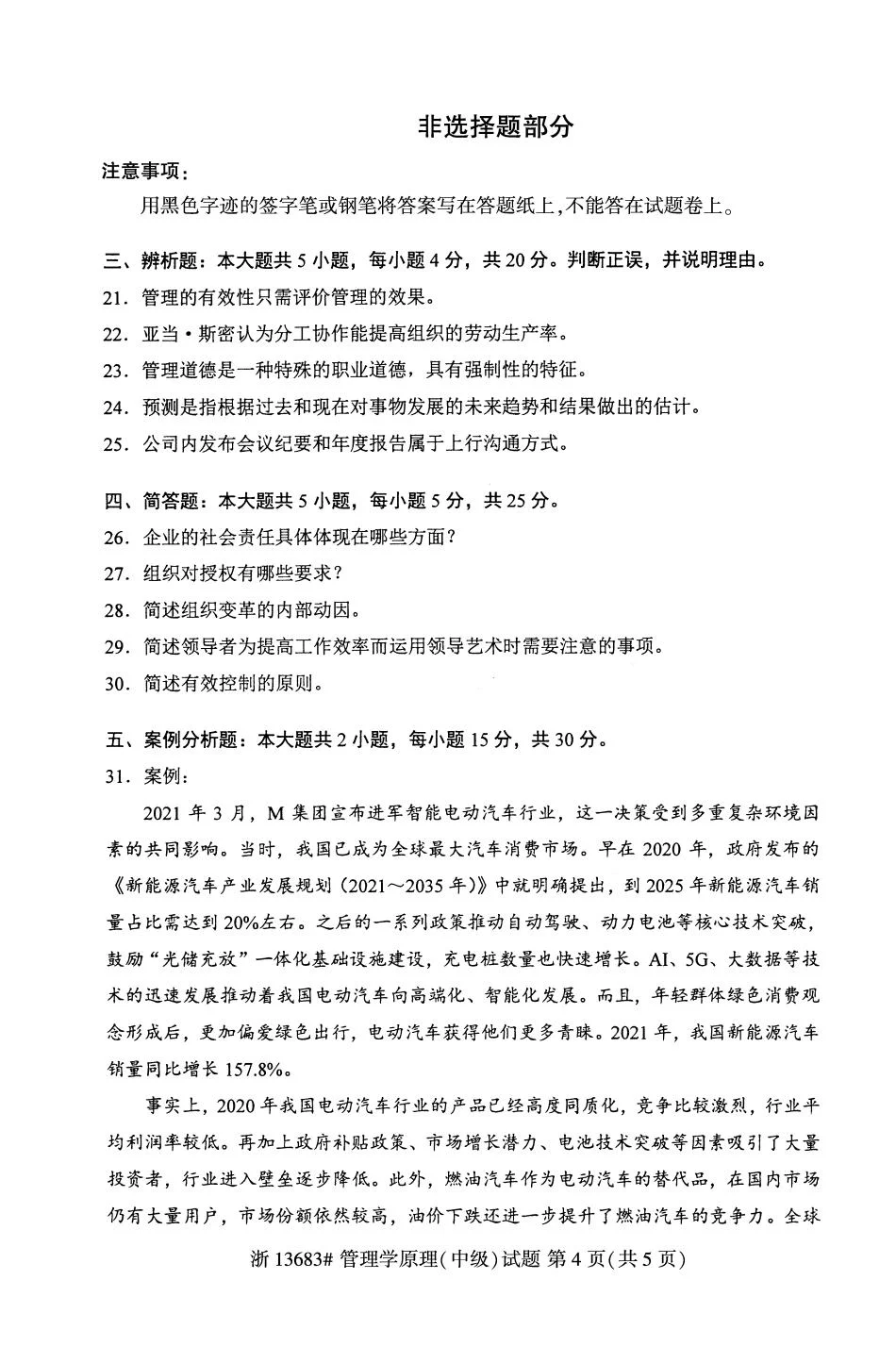
13683管理学原理中级真题及答案🔥
2026-03-15 23:01:18
六讲同学评生活
生活
13683 13683真题 13683资料 13683管理学 13683密押考点 自考管理学原理中级 自考管理学原理中级笔记 自考管理学原理备考 自考管理学原理简答题 管理学原理中级自考
猜你喜欢
来做试卷了,多少分
2026-03-14
摸鱼频道说
考研失败被家里赶出来了
2026-03-07
校园活动啊
标签:
考研
新中国成立后,清华大学最大的战略失误有两个:一是1952年没有扛住压力,把全部理
2026-03-13
红楼背疏影
标签:
清华大学
北大
每次面试的时候都在想,如果没被录用,请把简历还给我。
2026-03-15
白夜菌
标签:
就业
老师也没想到答题能这么好笑吧
2026-03-11
国舅搞笑
去年我的调剂之路!我调剂是在一志愿失败之后开始的。我一志愿擦边进复试,虽然复试
2026-03-12
我不爱吃西红柿
标签:
宁波
北京
高三一模成绩出来了,孩子考了402分裸分,这成绩不知道能考上什么学校。各科及格都
2026-03-13
华辉爱生活
标签:
高考
我是副高退休教师,深耕基层教育多年,临界退休前几年,还在全力以赴准备省级科研课题
2026-02-14
三清雪松周周
标签:
教师
退休
热门分类
体育赛事
小说频道
下载频道
推荐
热榜
军事
NBA
体育
社会
明星八卦
娱乐
财经
科技
汽车
历史
国际
游戏
动漫
公益
搞笑
商业
互联网
数码
国际足球
房产
家居
时尚
科学探索
职场
育儿
股票
教育
影视
情感
热点
中国军情
武器
中国南海
中国足球
亚洲杯
科比
综合体育
CBA
投资
楼市
大咖秀
外汇
创业
风口
SUV
豪车
概念车
优惠
新能源
美国
欧洲
朝日韩
俄罗斯
孕期
街拍
恋爱攻略
婚姻
正能量