云霞资讯网

首次让冷冻大脑复活:小鼠脑组织在零下196度保存7天,记忆还在

科幻小说中的冷冻后复活的场景成真?科学家成功将小鼠脑切片冷冻-196℃复温后,竟然恢复活动了。 人们对“复活”这件事总

科幻小说中的冷冻后复活的场景成真?科学家成功将小鼠脑切片冷冻-196℃复温后,竟然恢复活动了。

人们对“复活”这件事总有某种期待,例如,在科幻小说中我们经常会看到这样的桥段:有人身体被深度冷冻,处于休眠状态后,10 年或更长时间后解冻并重新醒来,他们的所有精神和身体能力都与正常无异。

这当然是一种非常理想的状态。实际上,在学术领域,科学家也在这方面不断探索。例如,近年来,大鼠肾脏、肝脏和心脏的冷冻保存均取得了成功。也有研究人员尝试对人类和其他动物(主要是幼年动物或胚胎组织)的脑组织进行低温冷冻和解冻。

结果显示,神经组织能够在冷冻状态下在细胞水平上存活,并在解冻后恢复部分功能。但是,目前还无法完全恢复到大脑正常功能所需的特性,包括神经元放电、细胞代谢和大脑可塑性等。

图丨论文主要作者 Fang Zheng 教授和 Alexander German 博士(来源:埃尔朗根-纽伦堡大学)

近期,德国埃尔朗根-纽伦堡大学(University of Erlangen-Nuremberg)团队设计了一种玻璃化冷冻的方法,该方法能将组织保存在类似玻璃的状态,并配合可保留活体组织的解冻过程。

该研究首次证明了成年小鼠大脑的海马体组织经玻璃化冷冻后,能够在复温后恢复多种关键神经功能,包括学习和记忆的关键能力。相关论文已于近日发表在《美国国家科学院院刊》(PNAS)上。

埃尔兰根-纽伦堡大学神经学家、该论文第一作者 Alexander German 表示,这些发现提供了一种新的希望,或许未来能够保护大脑免受疾病或严重损伤,甚至实现哺乳动物的全身冷冻保存。

图丨相关论文(来源:PNAS)

要想了解这项技术的进步,我们需要看清它要解决的核心问题。如果把大脑看作一块豆腐,用传统的冷冻方式将豆腐放进冰柜后,豆腐中的水分会结冰,并破坏其本身的结构,让豆腐变得“千疮百孔”。

而大脑是一种复杂的器官,特别是,如果想在冷冻复温后完全恢复功能,需要解决的问题是因冰晶形成造成的损伤。

具体而言,在冷冻过程中形成的冰晶会破坏或刺穿组织的纳米结构,扰乱关键的细胞过程。这会导致突触连接断裂,因此组织复温后细胞的电生理功能可能便永久丧失了。此外,渗透压应激和冷冻保护剂的毒性这两个关键因素同样不容忽视。

图丨电子显微镜显示,玻璃化冷冻后海马 CA1 区的超微结构保存良好(来源:PNAS)

于是,研究团队想到了方案创新:能不能用一种新方法来保存大脑功能呢?他们将重点聚焦在一种名为玻璃化冷冻的保存方法。

实际上,该方法并不是真正的“冷冻”,而是用高浓度冷冻保护剂替代组织中的水分。这样,它能够以极快的速度冷却液体,使分子在形成冰晶之前就被困在无序的玻璃状态。根据论文,这种冷冻保护剂由不同成分混合制成,包括 22.3% 二甲基亚砜、16.84% 乙二醇、12.86% 甲酰胺以及 7% 聚乙烯吡咯烷酮。

我们还是以豆腐作为类比,通过这种方法就好像将豆腐变成了一块透明的、固态的“玻璃豆腐”,不仅其内部结构得以完整保存,所有的分子运动也停止了。

研究人员提出了一种关键性设想:如果大脑内所有分子的运动完全停止,即进入玻璃态,大脑功能是否能重新启动?

(来源:埃尔朗根-纽伦堡大学)

他们首先制备了包含海马体的 350 微米厚小鼠脑切片,切片中包含了大脑中负责记忆和空间导航的核心枢纽——海马体(hippocampus)。

在实验中,他们先将小鼠脑切片基于含有冷冻保存化学物质的溶液进行预处理,然后用液氮快速冷却至-196℃。之后,切片在-150℃深低温冰箱中以玻璃态保存 10 分钟至 7 天不等。

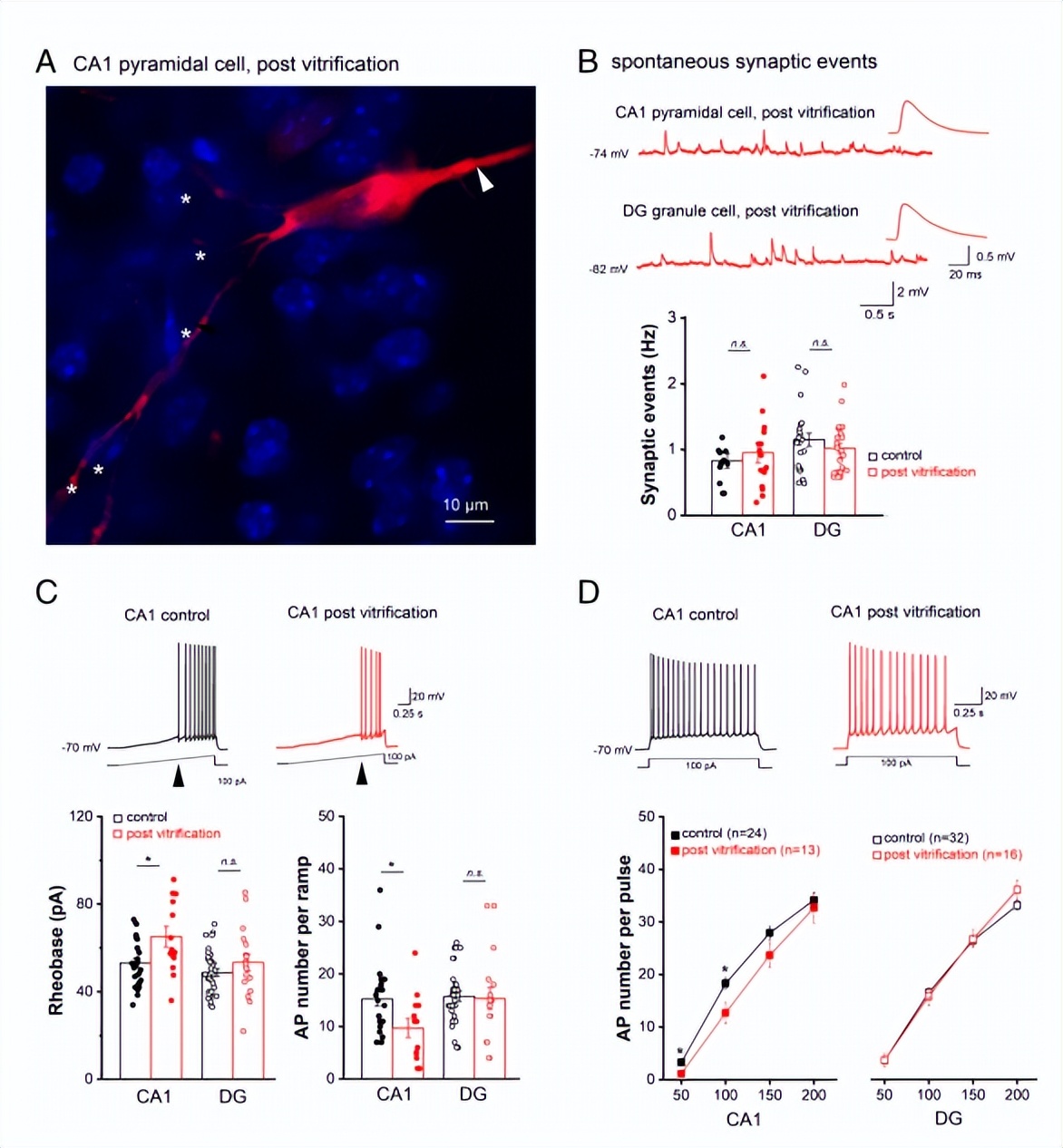
研究团队将脑切片在温热溶液中解冻后,分析了组织,并确定是否保留了相关的功能活性。实验证明,海马体的关键特征得以保留,包括结构完整性、代谢响应性、神经元兴奋性,以及突触传递和可塑性。

(来源:PNAS)

显微镜观察显示,神经元膜和突触膜均完整无损,线粒体活性检测也未发现代谢损伤。神经元电生理记录显示,尽管与对照组相比仍存在一定差异,但神经元对电刺激的反应已经接近正常水平。

另一方面,海马神经通路仍然能够产生突触强化,即“长时程增强”(long-term potentiation),这表明学习和记忆的细胞机制仍保持运作。

也需要同时看到的是,在实验中,部分神经元兴奋性有小幅度下降。尽管如此,结果展示出整体神经网络的功能获得重建,抑制性神经元的活动也未受损,表明了保持神经网络基本平衡的可行性。

脑切片的结果让人欣喜,但研究团队并未止步于此,他们还进一步对完整脑组织的原位玻璃化保存进行了深入探索。研究人员用主动脉灌注将冷冻保护剂注入小鼠大脑中,为防止由于血脑屏障引发的脱水损伤,他们采用了“交替平衡”策略。经探索和优化,部分大脑在复温和保护剂清除后仍能维持结构完整。

从结果来看,保存 1 至 8 天后的海马体脑片仍能够显示正常的线粒体呼吸功能,颗粒细胞也保持了兴奋性和突触可塑性。尽管成功率仍有进一步提升的空间,但这种探索为日后玻璃化冷冻技术应用于复杂的器官系统奠定了基础。

目前,这项研究仍处于早期阶段,未来要进入更深入的探索阶段,需要建立更长期和更完整的体系,以进一步解决研究的局限性。例如,此类脑切片会自然降解,并且观察窗口也仅有 10 至 15 小时等。

该技术具有多维度的意义。对基础神经科学而言,过去研究人员需要使用新鲜的大脑切片,通常实验做完后就扔掉,并且不同时间、不同团队的实验结果难以直接进行比较。

现在,有了这种新方法,可保存同一批脑组织,并在需要时进行重新“复活”。这不仅有利于大幅度提升实验的可靠性和再现性,同时也能减少实验动物的使用。

更长远地来看,该研究为药物研发、更复杂器官的保存以及神经疾病研究提供了一种新的路径。或许,我们向人类可按下生命暂停键的“冷冻复活”又迈进了一步。

参考资料:

https://doi.org/10.1073/pnas.2516848123

https://www.nature.com/articles/d41586-026-00756-w

https://www.fau.eu/2026/03/news/extrem-tiefgekuehlte-hirnregion-kann-nach-auftauen-wieder-elektrische-lernreize-verarbeiten/

运营/排版:何晨龙