云霞资讯网
合肥的家长圈的文章
合肥家长圈,升学资讯全。政策解读准,备考资料优。更有年级专属群实时交流。在合肥升
2026-04-24 10:48
合肥家长圈,升学资讯全。政策解读准,备考资料优。更有年级专属群实时交流。在合肥升
2026年合肥高三二模历史卷及参考答案
2026-04-23 22:46
2026年合肥高三二模历史卷及参考答案
2026年合肥高三二模物理卷及参考答案
2026-04-23 22:46
2026年合肥高三二模物理卷及参考答案
2026年合肥高三二模英语卷及参考答案
2026-04-23 22:46
2026年合肥高三二模英语卷及参考答案
2026年合肥高三二模数学卷及参考答案
2026-04-22 19:46
2026年合肥高三二模数学卷及参考答案
2026年45本七下期中考试英语试卷及参考答案
2026-04-18 18:46
2026年45本七下期中考试英语试卷及参考答案
2026年45本七下期中考试数学试卷及参考答案
2026-04-18 18:46
2026年45本七下期中考试数学试卷及参考答案
2026年45本八下期中考试语文试卷
2026-04-16 19:44
2026年45本八下期中考试语文试卷
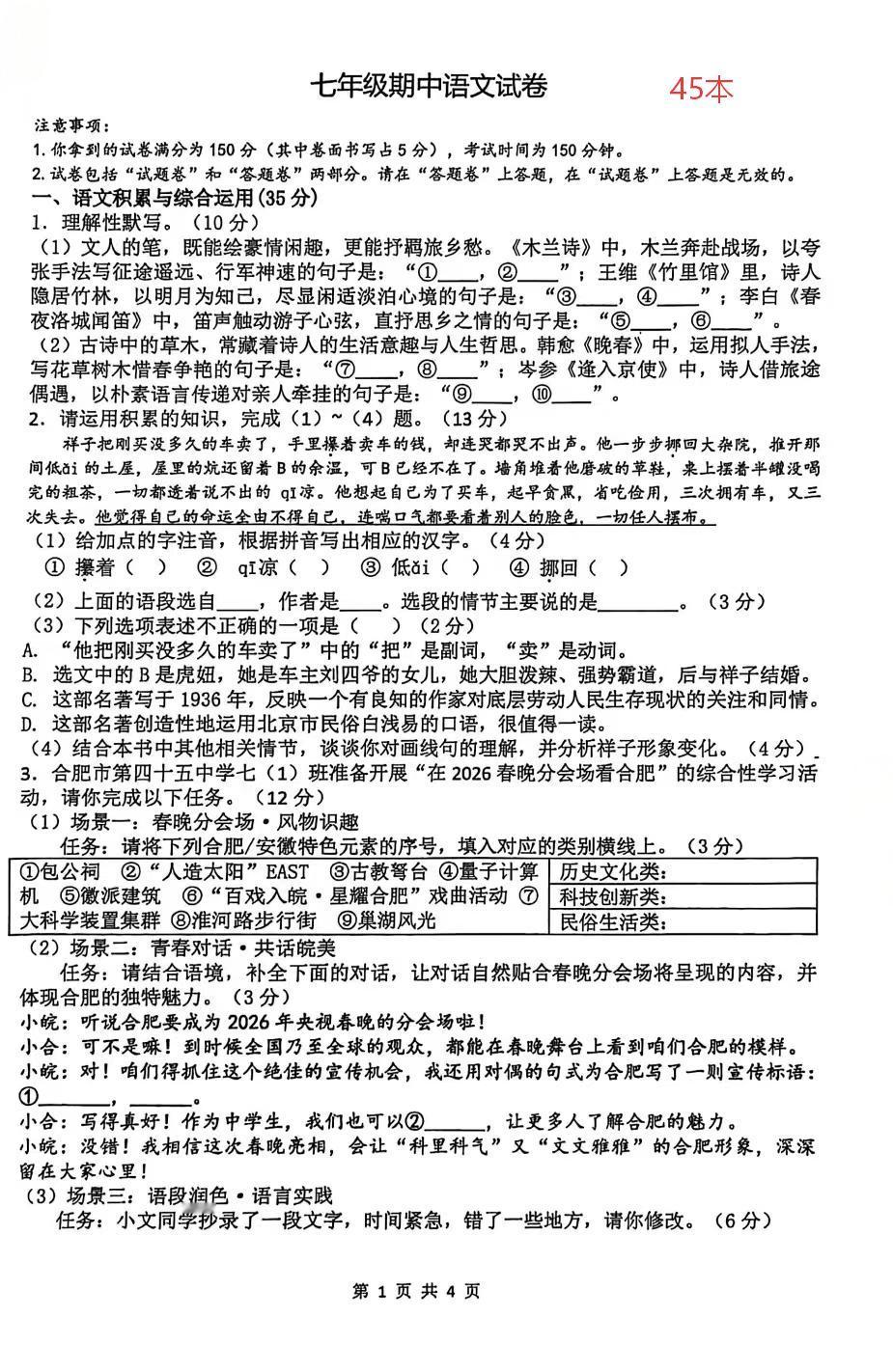
2026年45本七下期中考试语文试卷
2026-04-16 19:44
2026年45本七下期中考试语文试卷
45中2024-2025学年八下期中考试英语试卷
2026-04-16 19:45
45中2024-2025学年八下期中考试英语试卷
45中2024-2025学年八下期中考试数学试卷
2026-04-16 19:44
45中2024-2025学年八下期中考试数学试卷
45中2024-2025学年八下期中考试物理试卷及参考答案
2026-04-16 19:44
45中2024-2025学年八下期中考试物理试卷及参考答案
50中天鹅湖2024-2025学年七下期中英语试卷及参考答案
2026-04-16 19:45
50中天鹅湖2024-2025学年七下期中英语试卷及参考答案
2026年合肥中考45中一模数学试卷及参考答案
2026-04-16 19:44
2026年合肥中考45中一模数学试卷及参考答案
2026年合肥中考42中一模数学试卷及参考答案
2026-04-16 19:44
2026年合肥中考42中一模数学试卷及参考答案
2026年合肥中考包河一模道法试卷及参考答案
2026-04-16 19:45
2026年合肥中考包河一模道法试卷及参考答案
2026年合肥中考蜀山一模数学试卷及参考答案
2026-04-16 19:45
2026年合肥中考蜀山一模数学试卷及参考答案
2026年合肥经开一模语文试卷及参考答案
2026-04-16 19:44
2026年合肥经开一模语文试卷及参考答案
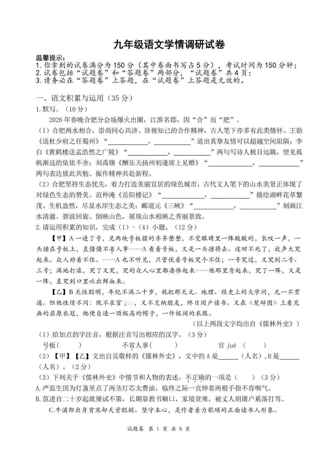
2026年合肥瑶海一模语文试卷
2026-04-16 19:44
2026年合肥瑶海一模语文试卷
2026西安交大少年班安徽拟录取结果
2026-04-16 19:44
2026西安交大少年班安徽拟录取结果
第一页
下一页
作者信息
合肥的家长圈
感谢大家的关注
分类: 教育
热门分类
体育赛事
小说频道
推荐
热榜
军事
NBA
体育
社会
明星八卦
娱乐
财经
科技
汽车
历史
国际
游戏
动漫
公益
搞笑
商业
互联网
数码
国际足球
房产
家居
时尚
科学探索
职场
育儿
股票
教育
影视
情感
热点
中国军情
武器
中国南海
中国足球
亚洲杯
科比
综合体育
CBA
投资
楼市
大咖秀
外汇
创业
风口
SUV
豪车
概念车
优惠
新能源
美国
欧洲
朝日韩
俄罗斯
孕期
街拍
恋爱攻略
婚姻
正能量