云霞资讯网
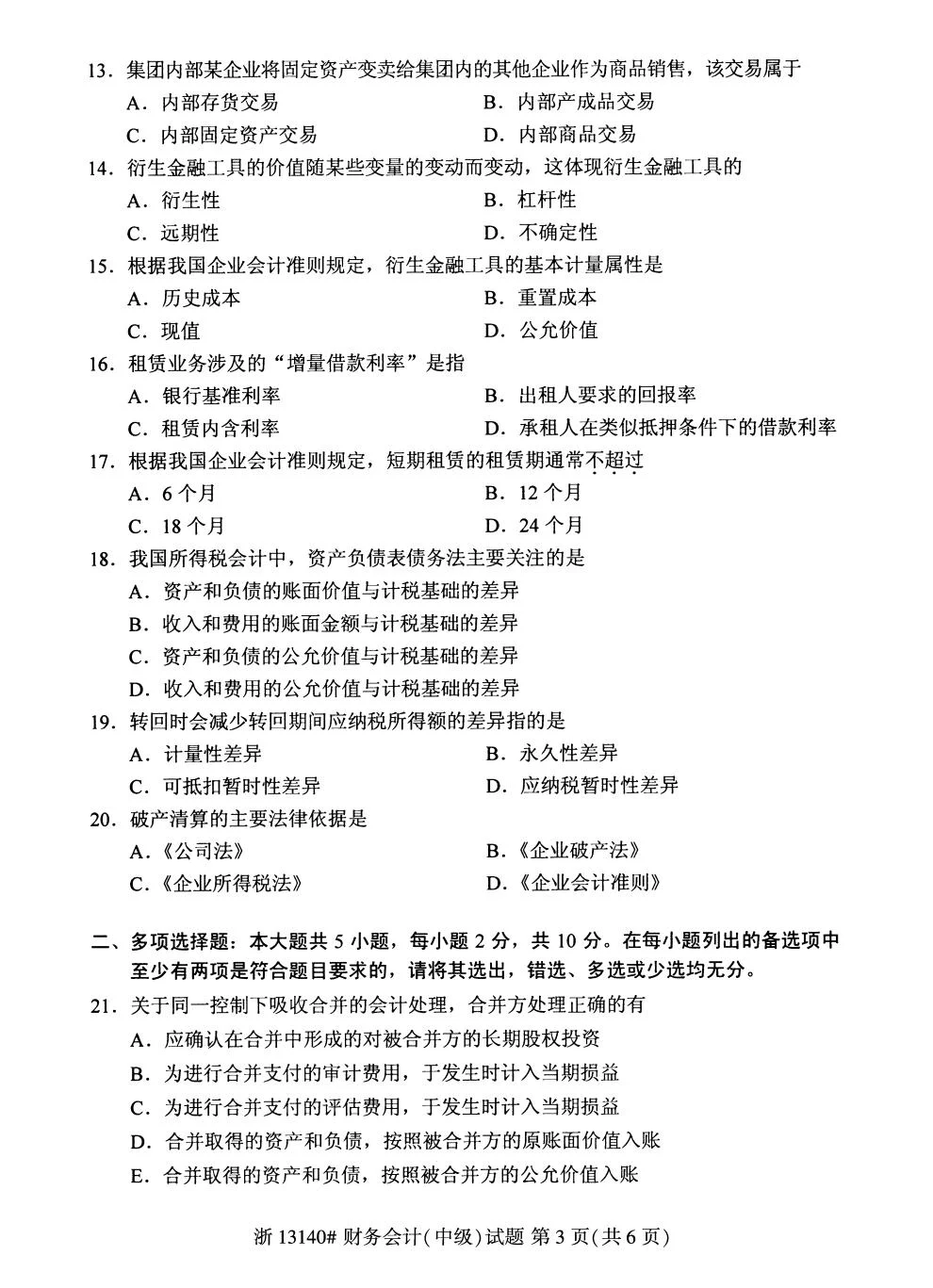
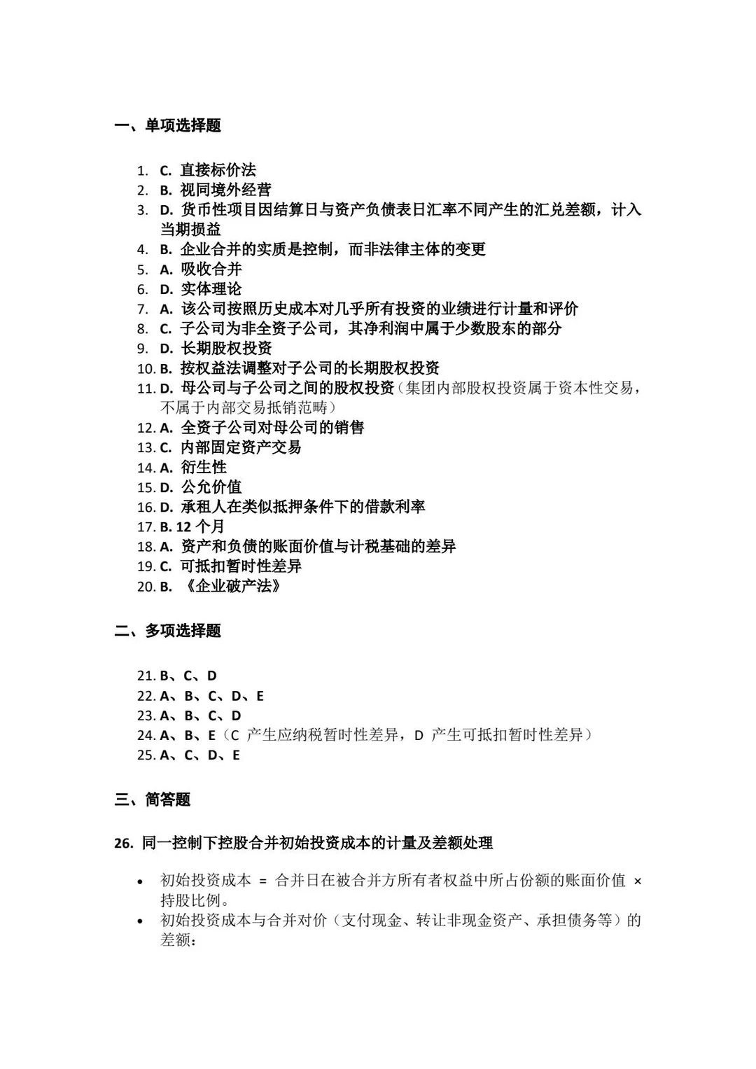
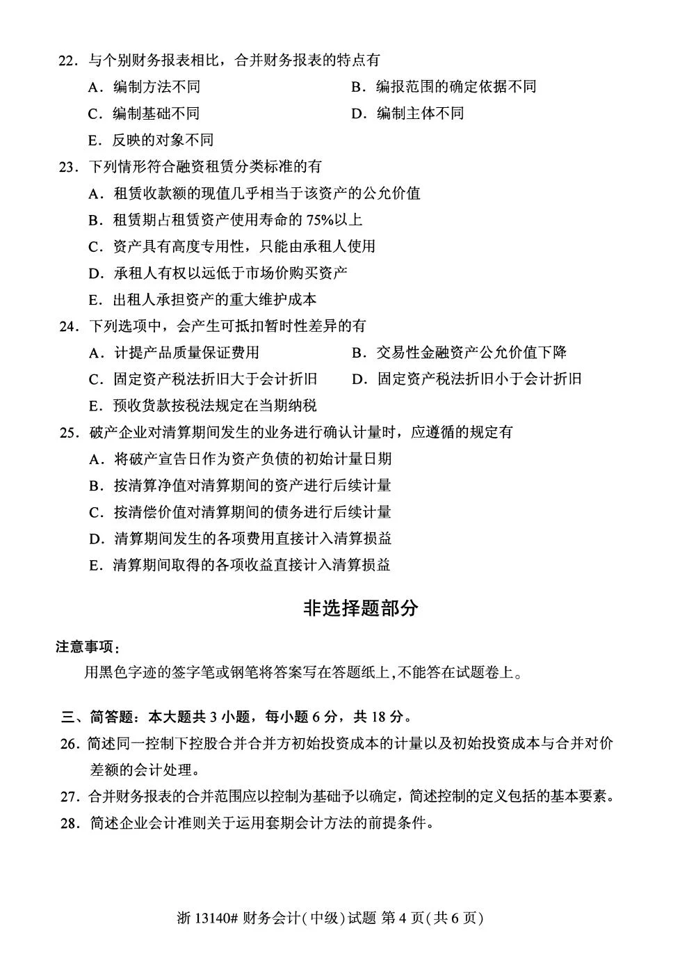
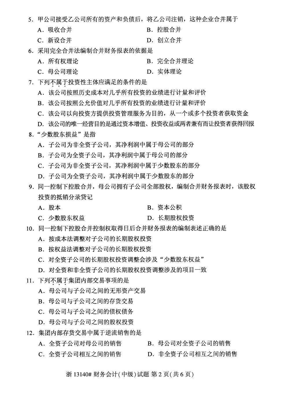
13140财务会计中级真题及答案附资料🔥
2026-03-14 18:02:11
六讲同学评生活
生活
13140 13140自考 13140网课 13140财务会计 13140复习资料 自考13140 自考财务会计中级 自考财务会计中级13140
猜你喜欢
13683管理学原理中级真题及答案🔥
2026-03-15
六讲同学评生活
标签:
高等教育自学考试
考研失败被家里赶出来了
2026-03-07
校园活动啊
标签:
考研
来做试卷了,多少分
2026-03-14
摸鱼频道说
当代大学生期末复习现状~!!!
2026-03-15
宁宁的笔记
标签:
大学生
大学
公务员面试得找人?有好些人一提到公务员面试没上岸,就说,是不是没找人,或
2026-02-22
纯素颜
标签:
公务员考试
上岸
公务员面试
公务员
每次面试的时候都在想,如果没被录用,请把简历还给我。
2026-03-15
白夜菌
标签:
就业
新中国成立后,清华大学最大的战略失误有两个:一是1952年没有扛住压力,把全部理
2026-03-13
红楼背疏影
标签:
清华大学
北大
老师也没想到答题能这么好笑吧
2026-03-11
国舅搞笑
热门分类
体育赛事
小说频道
下载频道
推荐
热榜
军事
NBA
体育
社会
明星八卦
娱乐
财经
科技
汽车
历史
国际
游戏
动漫
公益
搞笑
商业
互联网
数码
国际足球
房产
家居
时尚
科学探索
职场
育儿
股票
教育
影视
情感
热点
中国军情
武器
中国南海
中国足球
亚洲杯
科比
综合体育
CBA
投资
楼市
大咖秀
外汇
创业
风口
SUV
豪车
概念车
优惠
新能源
美国
欧洲
朝日韩
俄罗斯
孕期
街拍
恋爱攻略
婚姻
正能量