云霞资讯网
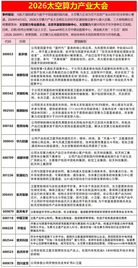
算力产业大会概念股
2026-03-30 00:03:38
森屿与缥缈
财经
算力产业大会概念股
猜你喜欢
碳酸锂概念股
2026-03-28
自渡成舟哲
标签:
碳酸锂
概念股
a股
TOKEN概念股
2026-03-26
涵双评商业
标签:
概念股
a股
告诉你券商板块不涨的真正原因很多股友将券商板块不涨的原因,归结
2026-03-28
价值的趋势啥
标签:
券商板块
券商
非银金融
a股
近期,OCS光交换机需求不断释放,相关概念股值得留意。伴随AI大模型参数规模迈向
2026-03-29
可可的谈商业
标签:
概念股
交换机
ai
a股
主力洗盘的这两种形态“缩量不破,放量不穿”很有门道。很多散户常把主力出货错当成洗
2026-03-24
墨姐来谈商业
标签:
a股
📊业绩增速居前的创新药概念股解析这份榜单展示了2025年净利润同比增幅居
2026-03-28
财源鱼跃观瞻
标签:
创新药
概念股
药明康德
医疗保险
a股
密集调研的高回撤商业航天概念股深度解析!!!一、板块整体特征:高景气赛道的
2026-03-26
财源鱼跃观瞻
标签:
商业航天
概念股
火箭
a股
海水制氢技术概念股!海水制氢技术重大突破!我国首个工厂化项目完成1000小时
2026-03-26
实时鑫小张
标签:
概念股
a股
热门分类
体育赛事
小说频道
下载频道
推荐
热榜
军事
NBA
体育
社会
明星八卦
娱乐
财经
科技
汽车
历史
国际
游戏
动漫
公益
搞笑
商业
互联网
数码
国际足球
房产
家居
时尚
科学探索
职场
育儿
股票
教育
影视
情感
热点
中国军情
武器
中国南海
中国足球
亚洲杯
科比
综合体育
CBA
投资
楼市
大咖秀
外汇
创业
风口
SUV
豪车
概念车
优惠
新能源
美国
欧洲
朝日韩
俄罗斯
孕期
街拍
恋爱攻略
婚姻
正能量