
核心观点:
2026年政府工作报告首次将“未来能源”纳入政策表述,氢能作为零碳二次能源,已成为我国未来能源发展的核心抓手。
“灰氢稳、蓝氢弱、绿氢亏”:灰氢凭借成熟技术与成本优势(约1.82美元/kg)占据全球90%以上份额,是行业唯一稳定现金流来源;蓝氢因CCUS推高成本30%-50%,陷入“减碳不经济”的尴尬境地,仅少数项目微利;绿氢虽为零碳终极方向,但生产成本高达4-12美元/kg(灰氢2-3倍),全行业普遍亏损。
从产业链维度看,氢能行业涵盖制取、储存、运输、加注及终端应用的全过程。但当前氢能产业面临多重技术瓶颈,呈现“制氢成本高、储运难度大、应用场景窄”的结构性特征。
氢能正从交通先导向工业与航运主战场加速转移,应用范围正从车端向轨道交通、船舶、无人机等海陆空多元场景快速延伸,但真正的“吨位市场”在工业与航运领域——绿氢在合成氨、甲醇、炼化等化工领域的灰氢替代正成为主要消纳方向。
绿氢成本中电力占比高达60%-80%,电解槽设备占比超40%,导致绿氢价格远超用户心理价位(用户期望18-20元/kg,实际35元/kg)。储运环节同样高企——100公里范围内储运成本约8.5-9元/kg,500公里飙升至20元以上,加氢站建设与运营成本更是陷入“建不起、吃不饱”的双重困境。

2026年政府工作报告首次将“未来能源”纳入政策表述。未来能源是由前沿技术驱动、处于产业化初期、具有广阔前景的能源新形态,氢能作为零碳二次能源,已成为我国未来能源发展的核心抓手。国家搭台、资本进场、场景落地的组合拳打下来,可以预见,氢能的产业化拐点正在加速到来。
(1)定义及分类
氢能是指以氢及其化合物(如氨、甲醇)为能量载体,通过化学反应释放化学能的二次能源。从产业链维度看,氢能行业涵盖制取、储存、运输、加注及终端应用的全过程。在技术属性上,它既可作为工业原料(如炼化、合成氨),也可作为燃料(如氢燃料电池)和储能介质。2025年《能源法》首次在法律层面将氢能明确为与煤炭、石油、天然气并列的能源主体,标志着其从工业气体正式纳入国家能源管理体系。
氢能根据其制取方式和碳排放情况,通常被划分为灰氢、蓝氢和绿色氢能三大类,每一类氢能在能源利用效率、环境影响以及经济成本等方面均有显著差异。当前全球氢能产业呈现“灰氢稳、蓝氢弱、绿氢亏”的极端分化格局。灰氢凭借成熟技术和稳定需求,是行业唯一的现金流支柱;蓝氢作为过渡路线,陷入“减碳不经济”的尴尬境地;绿氢虽代表终极方向,却陷入全行业亏损的困境。
图表1 氢能的分类

(2)发展历程
氢能行业的发展历程可划分为以下五个关键阶段,其演进路径呈现从科学探索到工程实践,再到能源战略的清晰脉络。
第一阶段:科学探索与早期发现(16世纪 - 19世纪)
这一阶段是氢能的“前产业时代”,主要停留在实验室层面的科学认知。16世纪,瑞士科学家帕拉塞尔苏斯记录了铁与硫酸反应产生“可燃气体”的现象,这是人类最早对氢的接触。19世纪,关键原理取得突破。1806年,弗朗索瓦·伊萨克·德里瓦兹发明了氢内燃机。1839年,威廉·格罗夫发明了燃料电池雏形,奠定了氢能利用的核心原理。
第二阶段:技术萌芽与航天驱动(20世纪中期)
氢能技术从实验室走向初步应用,主要驱动力来自航天与国防。20世纪50-60年代,航天竞赛推动了液氢作为火箭燃料和氢氧燃料电池(如阿波罗飞船)的实用化发展。中国起步:中国从20世纪60年代初开始,为航天事业研究液氢生产与氢氧燃料电池技术。
第三阶段:初步探索与试点验证(2000年 - 2010年)
能源危机和环境意识觉醒,促使国际石油公司和汽车巨头开始介入氢能交通的试点验证。2003年,壳牌在冰岛建成全球首座为公交车服务的加氢站;同年,中国首辆燃料电池轿车试制成功。2006年,中国第一座加氢站在北京中关村建成。2008年,北京奥运会期间,中国首次规模化使用氢燃料电池车提供服务。
第四阶段:战略孕育与政策启动(2011年 - 2020年)
氢能开始被纳入国家能源战略视野,多国及地区启动产业规划和示范项目。国际协同:2017年,13家国际能源与运输企业在达沃斯成立氢能理事会,标志着行业联合推动的开始。
第五阶段:规模化与商业化攻坚(2021年至今)
氢能产业从局部示范转向全链条发展,法律地位确立,并开始直面成本与商业模式的挑战。顶层设计出台。
(3)行业现状分析
1)政策梳理及发展方向当前中国氢能政策体系已形成“顶层定调-机制奠基-地方落地”的三层架构。2025年《能源法》的实施是里程碑事件,氢能首次在法律层面与煤、油、气并列。2025年底启动的首批试点项目(41个+9区域)标志着产业进入“真金白银”的考核期——跑不通成本、降不了碳的将被动态淘汰。2026年政策呈现“精细化、场景化”特征,标准体系建设从“有没有”转向“好不好”。
图表2 氢能行业相关法规/政策概览
来源:融中咨询
2)技术发展进程
技术发展水平:当前氢能产业正处于从“技术降本”向“规模化降本”过渡的关键阶段。在制氢环节,中国电解槽年产能已超过50GW,单位成本从约250美元/kW降至100美元/kW以下。在储运环节,技术路径呈现多元化态势,高压气态储运(Ⅰ-Ⅴ型瓶)最为成熟,低温液态储氢密度高但能耗大,液态有机储氢(LOHCs)可实现常温常压储运。在应用环节,燃料电池系统典型案例单位售价近3年复合年降幅达32.2%,电堆2020-2024年复合降幅为15.4%。
研发周期:氢能技术的研发周期呈现“基础研究-工程验证-商业化推广”的三阶段特征。以电解槽技术为例,碱性电解已有百年历史,技术成熟度高,研发重点转向效率提升和成本优化。PEM电解槽商业化进程加快,但核心材料(质子交换膜、催化剂)仍依赖进口,膜电极组件(MEA)价格高达每平方米500美元。SOEC技术尚处中试阶段,效率可达90%但长期稳定性不足。
成本投入:成本是氢能产业最核心的制约因素。绿氢生产成本普遍在2.5-3美元/公斤,是灰氢(约1-1.5美元/公斤)的2-3倍。绿氢成本对电价最敏感——电力成本占运营总成本的60%-80%,随着地面光伏发电成本降至0.15-0.20元/kWh区间,绿氢成本可降至10.36-13.22元/kg。
当前氢能产业面临多重技术瓶颈,呈现“制氢成本高、储运难度大、应用场景窄”的结构性特征:
制氢环节:绿氢生产成本高企是首要障碍。PEM电解槽的质子交换膜、催化剂(铂、铱)等核心材料仍依赖进口,价格波动大。欧盟RFNBO合规成本一项,可能使氢能生产成本每公斤增加1至2美元。可再生能源制氢与电网互动技术尚未成熟。
储运环节:氢的密度极低,需高压或低温储存,运输和储存比传统燃料更复杂。大规模、低成本、安全高效的输送体系尚未成熟。管道、压缩机和设施通常需要升级以安全高效地处理氢气。固态及液态储运氢等应用技术研究不足。目前加氢站平均每2.5万公里道路才设一座,远低于汽油站密度标准。
应用环节:稳定承购协议落地难——仅约3%的补贴用于刺激用氢需求,导致多数清洁氢项目尚未找到稳定买家。各地政府规划的“氢能重卡”数量可能远超实际物流需求,导致加氢站利用率低。工业领域绿氢替代面临成本倒逼,冶金、化工等场景需重构生产工艺。部分关键材料在长期低浓度氢气暴露下的兼容性缺乏研究。
(4)市场规模及竞争格局
1)行业市场规模
图表3 2020-2060年中国氢能市场规模及预测(单位:万吨)
来源:融中咨询
2020–2030 年:需求增长平缓,从3342 万吨增至 3715 万吨,10年增幅仅约11.2%,说明氢能在这一阶段仍处于技术成熟、成本下降和市场培育的初期阶段。
2030–2040 年:需求增速明显提升,从3715 万吨增至 5726 万吨,增幅约54.1%,标志着氢能在工业、交通等领域的应用开始规模化落地。
2040–2050 年:需求迎来爆发式增长,从5726 万吨跃升至 9690 万吨,增幅高达69.2%,这是氢能从 niche 能源向主流能源转型的关键十年。
2050–2060 年:需求继续保持强劲增长,从9690 万吨增至 13030 万吨,增幅约34.5%,氢能在全球能源体系中的地位进一步巩固。
2)竞争格局
当前全球氢能行业的竞争格局呈现显著的“技术路线分化”与“区域市场分化”特征,产业正处于从政策驱动向市场驱动过渡的关键筛选期。从企业层面看,竞争态势与制氢技术深度绑定,呈现出“灰氢稳、蓝氢弱、绿氢亏”的极端分化格局。
灰氢(化石能源制氢)凭借成熟技术和成本优势,目前仍占据全球90%以上的市场份额,是行业唯一的稳定现金流来源,代表企业如美国空气产品公司(Air Products)和德国林德集团(Linde),其氢能业务持续贡献稳定利润。相比之下,蓝氢(化石能源+碳捕集)企业普遍处于微利或盈亏平衡状态,高度依赖碳价与政策补贴,规模化盈利尚未突破。而作为终极方向的绿氢(可再生能源电解水制氢)企业则陷入全行业亏损,受制于高成本(普遍为灰氢2-3倍)和需求疲软,导致德国ITM Power、美国尼古拉(Nikola)等企业亏损严重甚至破产,仅少数聚焦绿色航油等高附加值场景的企业显现盈利曙光。
从区域竞争角度看,全球氢能市场正经历系统性“筛选”,区域分化加剧。中国凭借完整的产业链优势、超过50GW的电解槽年产能以及快速下降的设备成本,已成为全球清洁氢能发展的核心驱动力量,深刻影响着全球成本曲线。亚太地区(尤其是中国、日本、韩国)占据全球市场约34%的份额,主导地位稳固。欧洲虽政策激进,但严苛的监管规则(如RFNBO合规成本)正在推高项目成本,部分工业用氢目标面临现实修正。中东以出口为导向的超大型项目因欧洲需求不及预期而承压收缩。与此同时,细分赛道竞争同样激烈,在氢燃料基础设施领域,Air Products、林德、Nel ASA等国际巨头与中国的国富氢能、厚普清洁能源等本土企业展开市场份额争夺。总体而言,2026年已成为产业分水岭,竞争核心从“政策愿景”转向“商业可行性”,只有具备明确承购协议、可控成本结构和政策连续性的项目与企业才能在这一轮“优胜劣汰”中胜出。
图表4 氢能竞争格局分析

来源:融中咨询
(5)产业链图谱
氢能产业链的完整图景,可以理解为一条从前端制备到终端消费的能源价值链条。上游聚焦于氢气的生产与流通,通过化石能源重整、工业副产提纯或可再生能源电解等方式制取氢气,再经由高压储氢瓶、液氢槽车或专用管道输送至消费终端,最终通过加氢站网络完成燃料补给;下游则依托燃料电池等技术,将氢能转化为动力或电力,广泛应用于交通出行、工业生产、建筑供能等多元化场景。
图表5 氢能产业图谱
来源:融中咨询

(1) 绿色氢能分析
1)商业模式梳理
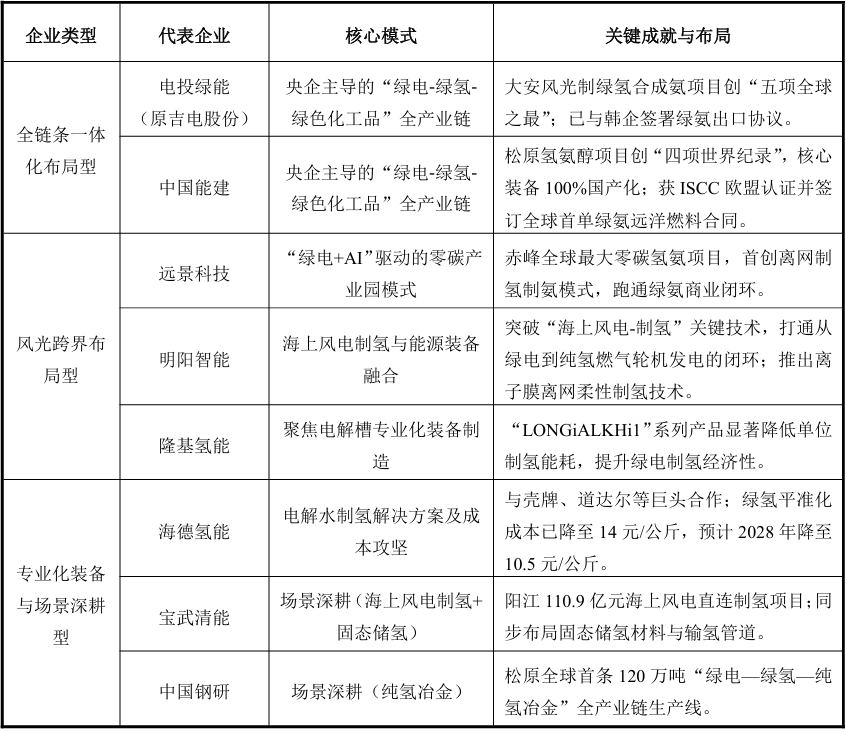
绿电-绿氢-绿色化工一体化模式
该模式以风光资源富集区为依托,将波动性绿电转化为绿氢,再进一步合成为绿氨、绿色甲醇等化工品,直接对接航运、炼化等刚性脱碳需求。其核心逻辑在于通过“风光氢储氨醇”全链条耦合,解决绿电消纳与绿氢储运难题,同时利用绿色燃料的全球贸易溢价实现收益。典型案例包括远景科技在内蒙古赤峰的零碳氢氨项目,以及金风科技与马士基、达飞集团等国际航运巨头签署的大规模绿色甲醇采购协议。
风光氢储+交通/园区区域一体化模式
该模式聚焦于特定区域(如零碳园区、港口城市),通过建设分布式风电/光伏、制氢站、加氢设施和氢能车队,形成“制-储-加-用”的内部小循环。其商业价值在于替代园区内高排放的燃油重卡和工业燃料,叠加高速费减免等政策性补贴后,氢能重卡运营成本已可低于传统燃油车。福建古雷石化基地的零碳示范线路即为此类代表,利用20MW风电制氢,为园区氢能重卡和工业生产提供绿氢。
专业化装备制造与工程解决方案模式
部分企业专注于电解槽等核心装备的研发制造,通过极致降本和提升能效向全球市场提供绿氢生产解决方案。其商业模式本质是“卖铲人”逻辑,收益来自设备销售和技术服务。例如隆基氢能通过持续降低单位制氢能耗来提升产品竞争力。然而,这一领域正面临价格战压力,单套碱性电解槽中标价已普遍低于制造成本。
混合生产与碳交易溢价模式
面对不同区域对“绿氢”定义标准不一(如欧盟严格的RFNBO规则),出口导向型项目开始采用混合生产策略,同时生产符合RFNBO标准的高溢价产品和面向其他市场的非RFNBO产品,以实现收益最大化。同时,国内首个氢能领域温室气体自愿减排项目方法学的发布,使绿氢项目可通过核证自愿减排量(CCER)交易获得额外碳收益,撬动减排潜力。
2)场景痛点及用户需求梳理
当前绿氢产业在规模化突围的关键阶段,其场景痛点与用户需求呈现出“供给侧成本高企、储运侧效率低下、需求侧买单乏力”的结构性特征,各环节的瓶颈与诉求形成鲜明映射。
从供给侧来看,绿氢制备成本高企是首要痛点,直接导致用户“用不起”。电力支出占绿氢制备成本的60%至70%,加上电解槽设备折旧,综合制取成本约为灰氢的2至3倍,年产万吨的绿氢项目仅设备投资就需10亿至15亿元。这使得绿氢及其下游产品价格远超传统产品,市场竞争力严重不足。用户端的核心诉求是“便宜的氢”——以广东地区为例,加氢站氢气到站价30元/公斤、枪口价35元/公斤时,公交公司表示18元/公斤才可考虑,物流车因无补贴更难以接受。同时,政府补贴获取周期长达2年左右,进一步加重了运营方的现金流压力。
从储运环节来看,效率低下与基础设施不足是核心痛点,导致用户“加不到、加不起”。当前我国绿氢运输主要依赖20兆帕高压气态长管拖车,100公里范围内每千克储运成本约8.5至9元,500公里时跃升至20元以上。加氢站面临“吃不饱”与“建不起”的双重困境——部分站点日均加注量不足设计能力的30%,单座固定式加氢站投资高达1000万至3000万元,叠加每年数十万元的设备维保支出,在利用率不足时难以维系。土地性质也成为商业化障碍,如广州某加氢站因位于工业用地只能自用,无法对外商业化运营。用户对加氢网络的诉求是“像加油站一样方便”——目前欧洲平均每2.5万公里道路才设一座加氢站,远低于汽油站密度标准,跨区域运营时35MPa与70MPa加氢站的不兼容更导致氢能乘用车续航体验大打折扣。
3)企业展示
图表6 绿色氢能企业展示

来源:融中咨询
(2)灰色氢能分析
1)商业模式梳理
内部配套型模式——垂直一体化下的“原料自给”
该模式主要应用于炼化、合成氨、甲醇等大型化工企业,氢气作为中间产品在企业内部生产并直接消耗,不进入外部市场交易。其核心逻辑在于通过规模化自备制氢装置(如天然气重整SMR或煤制气)保障主工艺流程的原料供应稳定性,并依托连续化生产摊薄固定成本,实现全产业链的成本可控。在中国,煤制氢占比高达57%,是化工企业的主流选择。典型案例包括中国石化、中国石油等能源巨头,其炼厂制氢装置完全服务于内部的加氢裂化、加氢精制等环节。盈利核心在于原料成本(煤炭或天然气)的控制能力与装置开工率——天然气制氢企业毛利率普遍维持在5%-15%,高度依赖规模化生产。
市场销售型模式——工业气体巨头的“产品化”运营
该模式以空气产品公司(Air Products)、林德集团(Linde)、液化空气(Air Liquide)等全球工业气体巨头为代表,将氢气作为商品对外销售,通过“生产+储运+销售”的全链条服务获取利润。其商业逻辑在于依托大型制氢装置(通常布局在天然气资源富集区或工业客户集聚地),通过管道、长管拖车或液氢槽车向周边炼厂、化工厂、电子厂等分散客户供应氢气,形成区域性气体供应网络。盈利来源包括管道供气的长期照付不议合同、液体氢气的批量销售以及瓶装氢气的零售溢价。林德集团2025年前三季度净利润达54.81亿美元,灰氢及相关储运业务是核心盈利支撑。
副产品提纯型模式——循环经济下的“变废为宝”
该模式依托焦炉煤气、氯碱化工、乙烷裂解等工业过程副产的氢气,通过提纯装置回收利用,实现资源价值最大化。其商业逻辑在于以极低的边际成本获取氢气资源(副产氢原本作为废气燃烧或放空),通过变压吸附(PSA)等技术提纯至99.9%以上,就近供应周边工业用户或加氢站。在中国,工业副产氢约占氢气总供应量的21%,已成为燃料电池汽车示范初期的关键氢源。典型案例包括焦化企业将焦炉煤气制氢用于氢能重卡加注,既解决了废气处理问题,又开辟了新的利润增长点。
灰氢+碳抵消的过渡模式——应对碳约束的短期策略
针对日益收紧的碳减排政策和欧盟碳边境调节机制(CBAM)的正式收费,部分能源公司推出“灰氢+碳抵消”组合方案,通过购买碳信用或林业碳汇来中和生产过程中的碳排放(每公斤灰氢约排放9-12公斤二氧化碳),以满足下游客户的ESG合规需求。这种模式并不改变生产工艺本身,而是通过碳市场交易为灰氢贴上“碳中和”标签,获取短期市场准入资格。其经济性高度依赖碳信用价格——当欧盟碳价长期徘徊在71-94美元/吨时,碳抵消成本已开始侵蚀灰氢利润空间。
2)场景痛点及用户需求梳理
场景一:化工与炼化用户——深陷“绿色溢价”传导困境
对于合成氨、甲醇、炼化等传统化工企业,灰氢是其生产流程中的刚性原料(用于加氢裂化、合成反应等),用户核心诉求在于“稳定供应+成本可控”。然而,随着欧盟碳边境调节机制(CBAM)2026年正式启动收费及国内碳市场扩容,下游客户(如出口欧洲的化肥、塑料制品企业)开始反向要求上游供应商提供碳足迹更低的“绿色化工品”,但绿氢的高价(煤制灰氢9-12元/kg vs 绿氢30-40元/kg)使得下游客户“不愿为绿色溢价买单”。化工企业陷入“用灰氢面临碳关税成本、用绿氢则亏损”的两难境地,其深层需求是“低成本绿色原料的可获得性”以及“碳减排成本的有效传导机制”(如碳配额收益、绿色产品认证溢价)。
场景二:出口导向型制造业用户——承受“碳关税刚性成本”
位于长三角、珠三角的外向型制造企业(如机械、电子、高端化工品出口商)本身不生产氢气,但其上游供应链深度依赖灰氢制备的基础材料(如钢铁、甲醇)。欧盟CBAM机制下,这类用户需为进口产品隐含的碳排放支付高昂碳关税(欧盟碳价71-94美元/吨,约合人民币510-680元/吨)。他们的核心痛点是“供应链碳足迹不可控”——上游供应商(如化工厂、钢铁厂)使用灰氢导致的碳排放,直接转化为出口产品的合规成本,但用户自身无力改变上游的制氢工艺。其核心诉求是“可追溯、可认证的低碳原料供应链”,甚至愿意为经过认证的绿氢/蓝氢支付15%-25%的溢价,以换取出口市场的准入资格。
场景三:煤制氢与天然气制氢企业——面临“碳锁定的资产贬值风险”
作为灰氢的生产方,国家能源集团、中石化等煤制氢巨头面临的核心痛点是“存量资产碳锁定”。煤制氢装置投资动辄数十亿元,设计寿命20-30年,但在碳价攀升至118美元/吨以上时,灰氢成本优势将被彻底颠覆。这些企业既无法立即关停现有装置(沉没成本极高),又面临向蓝氢/绿氢转型的技术与资金压力(CCUS改造增加成本30%-50%)。其深层需求是“过渡期的政策缓冲空间”和“存量资产改造的技术经济可行性”——希望获得碳捕集补贴、延长设备折旧周期,以及通过参与碳市场(如CCER机制)获得部分收益对冲成本。
场景四:交通与分布式能源用户——追求“不计来源的廉价氢”
对于加氢站运营商、氢能重卡车队等终端用户,其核心诉求极其朴素——“哪里便宜买哪里”。当前燃料电池汽车示范城市群内,加氢枪口价普遍在35元/公斤左右,而用户心理价位仅18-20元/公斤。他们不关心氢气是灰是绿,只关心终端价格是否低于燃油/电动替代的经济平衡点。这类用户的痛点在于“氢气来源不可选择”——受限于加氢网络密度和供应渠道,往往只能接受当地工业副产氢或化石制氢,无法根据价格波动灵活切换气源。
3)企业展示
图表7 灰色氢能企业展示

来源:融中咨询
(3)蓝色氢能分析
1)商业模式梳理
蓝氢(化石能源制氢+碳捕集与封存CCUS)作为从高碳向零碳过渡的“桥梁”技术,其商业模式正围绕“减碳价值变现”与“基础设施共享”两大核心展开探索。由于CCUS环节的高投入(占蓝氢总成本30%-35%)导致制造成本比灰氢高30%-50%,蓝氢企业普遍处于微利或盈亏平衡状态,规模化盈利尚未突破,仅在碳价较高、配套收益明确的区域具备微弱经济性。
2)场景痛点及用户需求梳理
当前蓝氢产业在“减碳不经济”的困境中,其场景痛点与用户需求呈现高度分化的特征——化工与炼化用户困于“碳税倒逼但溢价无人买单”、出口导向型用户受制于“国际标准割裂与套利困难”、项目开发商深陷“承购协议缺失导致融资难产”,而化石能源巨头则在“存量资产转型与增量投入产出失衡”中艰难权衡。
图表8 蓝色氢能场景痛点及用户需求

来源:融中咨询
3)企业展示
图表9 蓝色氢能企业展示

来源:融中咨询

(1)应用场景的变化趋势
氢能正从交通先导向工业与航运主战场加速转移。在交通领域,燃料电池汽车已在干线运输、城际重载、冷链物流等优势场景形成小规模商业化应用,预计“十五五”期间将实现规模化发展。同时,应用范围正从车端向轨道交通、船舶、无人机等海陆空多元场景快速延伸,已投运燃料电池轨道机车约20列、燃料电池船舶约6艘。但真正的“吨位市场”在工业与航运领域——绿氢在合成氨、甲醇、炼化等化工领域的灰氢替代正成为主要消纳方向,截至2025年9月,交通领域应用仅占绿氢消纳的18.8%,而工业领域占比远超这一数字。航运业受欧盟海事燃料条例驱动,5000吨以上船舶需分阶段减排,绿色甲醇与绿氨作为可贸易的氢载体正成为刚性需求。
(2)行业或产品走向
制储运用各环节技术路线呈现多元化融合与专业化突破并行的格局。制氢领域,碱性电解槽凭借成本优势继续主导大型项目(2026年占比超60%),PEM电解槽占比从6.8%提升至18%并抢占海上风电等高端市场,SOEC技术增速最快(同比增长超200%)适配工业园区热电联产。储运环节呈现“高压气态、低温液态、固态、管道多路径并进”的发展格局,氨裂解制氢将在2026年实现商业规模化,至少三个工业级项目完成最终投资决策。特别值得关注的是,固体氧化物燃料电池(SOFC)正从示范走向工程化验证,潍柴动力100kW系统热电联产效率达92.55%刷新全球纪录,Bloom Energy获26.5亿美元订单印证了分布式发电场景的商业价值。产品核心逻辑正从“装备制造”转向“系统集成+长期服务”,一体化项目(风光氢储氨醇)成为主流形态。
(3)行业趋势风险研判
未来3-5年行业将面临三重压力。一是经济性风险,绿氢生产成本仍为灰氢2-3倍,多数地区车用氢能终端售价仍在30元/kg以上,距离用户18-20元/kg的心理价位差距明显。二是需求侧风险,仅约3%的补贴用于刺激用氢需求,导致多数清洁氢项目难以锁定稳定承购协议,埃克森美孚贝敦项目搁置、壳牌荷兰项目亏损即是明证。欧盟放弃工业氢能强制配额后,面向传统市场的绿氢项目需彻底重估经济性。三是供应链与资金风险,关键材料(质子交换膜、催化剂)仍依赖进口,膜电极组件价格高达500美元/平方米;燃料电池行业普遍面临盈利能力差、应收账款积压问题,补贴发放周期长达2年左右,制约企业研发与扩张能力。此外,区域市场分化加剧——欧洲转向补贴驱动、中东出口项目收缩、印度激进拍卖报价面临检验,国际规则的不确定性成为出口导向型项目的重大障碍。