云霞资讯网
王者超短的文章
科创板综合指数大涨1.8%开盘一小时,成交量达到1,900亿。昨天全天成交量3,
2026-04-30 10:51
科创板综合指数大涨1.8%开盘一小时,成交量达到1,900亿。昨天全天成交量3,
A股大反攻:4100点失而复得,五月行情号角已吹响周三的A股市场,给所有投资者上
2026-04-30 08:52
A股大反攻:4100点失而复得,五月行情号角已吹响周三的A股市场,给所有投资者上
大盘走好了,上午一直在缩量,下午成交量开始放大,预计全天成交量2.55万亿,观望
2026-04-29 14:53
大盘走好了,上午一直在缩量,下午成交量开始放大,预计全天成交量2.55万亿,观望
王者早盘的观点,大盘随时可以反弹!大盘已经止跌了,目前就是持股待涨或者调仓换股的
2026-04-29 11:48
王者早盘的观点,大盘随时可以反弹!大盘已经止跌了,目前就是持股待涨或者调仓换股的
指数低开高走收红,缩量836亿,五日线十日线粘合在4080-4083附近,今日看
2026-04-29 09:49
指数低开高走收红,缩量836亿,五日线十日线粘合在4080-4083附近,今日看
大头条一、算力|我国最大规模科学智能集群接入全国一体化算力网,分析师称A算力仍将
2026-04-29 09:49
大头条一、算力|我国最大规模科学智能集群接入全国一体化算力网,分析师称A算力仍将
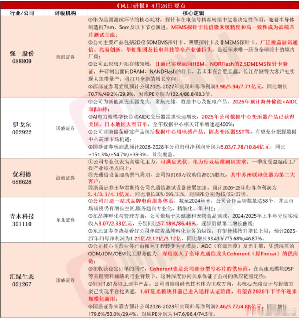
《0428脱水研报》1. 📉 AI算力的“终极省电路线”:CPO技术加速渗透国
2026-04-29 08:54
《0428脱水研报》1. 📉 AI算力的“终极省电路线”:CPO技术加速渗透国
创业板四连阴!节前需要做三件事周二的盘面,看得人心里直发毛。上证指数虽然只微跌0
2026-04-29 07:48
创业板四连阴!节前需要做三件事周二的盘面,看得人心里直发毛。上证指数虽然只微跌0
猜猜这是哪里的菜
2026-04-28 21:53
猜猜这是哪里的菜
3950家下跌,56家跌停,420家跌5%以上,中位数-1.3%,亏钱效应挺厉害
2026-04-28 17:51
3950家下跌,56家跌停,420家跌5%以上,中位数-1.3%,亏钱效应挺厉害
[午盘回顾】早盘指数窄幅震荡延续调整,创业板指相对偏弱,市场开始出现局部的节前效
2026-04-28 13:48
[午盘回顾】早盘指数窄幅震荡延续调整,创业板指相对偏弱,市场开始出现局部的节前效
【研选】随着1.6T光模块规模化放量,具备mSAP工艺量产能力与头部客户认证的厂
2026-04-28 10:12
【研选】随着1.6T光模块规模化放量,具备mSAP工艺量产能力与头部客户认证的厂
4月27日脱水研报:一、CPO产业化元年,行业二阶导开启上行,国产设备迎来重大投
2026-04-28 08:47
4月27日脱水研报:一、CPO产业化元年,行业二阶导开启上行,国产设备迎来重大投
从“易中天”到“海光中芯”,A股风口开始切换周一的A股,就像是一场精心编排的“魔
2026-04-28 07:48
从“易中天”到“海光中芯”,A股风口开始切换周一的A股,就像是一场精心编排的“魔
今天市场情绪很差,54只跌停,还有三天业绩披露期,加上小长假,市场情绪不会太好,
2026-04-27 15:49
今天市场情绪很差,54只跌停,还有三天业绩披露期,加上小长假,市场情绪不会太好,
[午盘回顾】早盘指数窄幅震荡,市场涨跌参半,盘面上市场攻防两极分化较大,短线情绪
2026-04-27 13:49
[午盘回顾】早盘指数窄幅震荡,市场涨跌参半,盘面上市场攻防两极分化较大,短线情绪
【宏观策略·机构观点】4月底5月或可关注中小主题风格的阶段性回归国海证券赵阳认为
2026-04-27 08:48
【宏观策略·机构观点】4月底5月或可关注中小主题风格的阶段性回归国海证券赵阳认为
【财联社早知道】华为DCS AI解决方案全面支持DeepSeek-V4,机构持续
2026-04-27 08:48
【财联社早知道】华为DCS AI解决方案全面支持DeepSeek-V4,机构持续
周末三大利好!科技主线机会在哪里?周末A股科技板块迎来三重重磅利好,覆盖顶层政策
2026-04-27 06:47
周末三大利好!科技主线机会在哪里?周末A股科技板块迎来三重重磅利好,覆盖顶层政策
午餐!一盘椒盐虾,不会长肉吧午餐我的减脂餐
2026-04-25 12:49
午餐!一盘椒盐虾,不会长肉吧午餐我的减脂餐
第一页
下一页
作者信息
王者超短
感谢大家的关注
分类: 财经
热门分类
体育赛事
小说频道
推荐
热榜
军事
NBA
体育
社会
明星八卦
娱乐
财经
科技
汽车
历史
国际
游戏
动漫
公益
搞笑
商业
互联网
数码
国际足球
房产
家居
时尚
科学探索
职场
育儿
股票
教育
影视
情感
热点
中国军情
武器
中国南海
中国足球
亚洲杯
科比
综合体育
CBA
投资
楼市
大咖秀
外汇
创业
风口
SUV
豪车
概念车
优惠
新能源
美国
欧洲
朝日韩
俄罗斯
孕期
街拍
恋爱攻略
婚姻
正能量