云霞资讯网

三个月22斤的一周吃练计划表~(开年减重版)

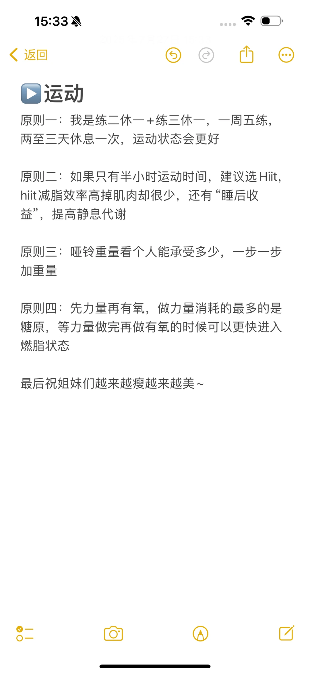
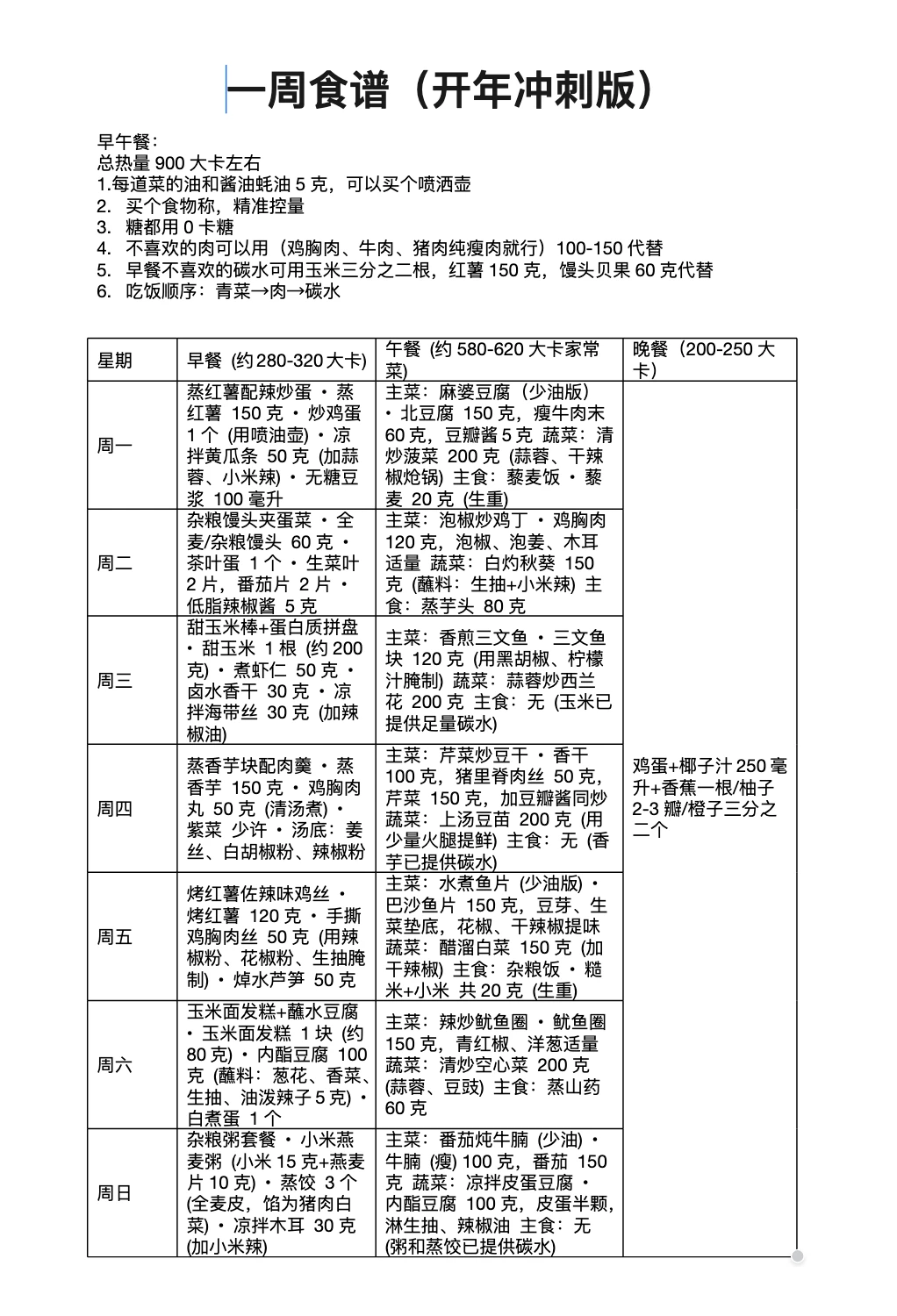
🧘‍♀️很多姐妹问我在我减脂这几个月都是怎么吃怎么练的(这个版本饮食运动都是围绕开年快速把体重刷下去做的哈~) 具体安排以及安排逻辑都在图片(p6-p12) ▶️1、开年第一周想快速回到年前怎么做? 两个字——去水‼️ 饮食上早中饭抄我作业,晚饭高钾饮食去水:一根香蕉+250~300ml椰子水+一个鸡蛋 运动不做力量只做力量,因为力量储水有氧去水 去试吧,一试一个准(我一月带的一个妹子说要办婚礼,给她做的方案就是这个,这么做她是一周6.8斤……) ▶️2.高体脂的小基数想出线条怎么办? 这后台太多问的了 必须强调一下,一旦你BMI低于20 ‼️想要形体看起来美观你的目标就不能再是减重~ 应该把注意力转移到维度和体脂 我今年带了很多妹子,就11月末带的一个妹子,带了两三个月了体重只掉了三斤这样,但是形体发生了翻天覆地的变化!体脂下去六七个点,腰部维度下去三四厘米 ⁉️为啥会这样呢,同一重量的脂肪视觉上是肌肉的1.5倍以上大小 运动上先增肌!做力量! 有氧也尽量做一些功能性燃脂运动,不要只做简单的中低强度有氧! 小基数肌肉量不够一是代谢低很难刷下去;二是身体没东西撑起表面那层皮,体脂再低也没什么线条感 饮食上中低碳高蛋白饮食 至于具体怎么做,这周先去去水,后面每周可以抄我作业,饮食可以完全参考我的,训练前面一个月可以只做我每周计划表里的哑铃训练部分,第二个月开始完全照抄,三个月后你会谢谢我的 ▶️3.BMI偏高的大基数怎么办? BMI=体重(KG)/身高(m²) 大基数刚好相反,别一开始就整上力量训练,这会大大拖长你的减重速度,很累,但不掉称,耐心消耗完了,肌肉线条和形体都看不到啥变化 bmi>28:建议你就先抄饮食,非要动的话每天30~45分钟快走慢跑,或者划船机椭圆机这类对膝盖冲击力小的有氧运动 24<bmi<28:这周吃练表全抄,下周的只抄有氧 这种功能性燃脂运动配合饮食,让你瘦下来皮肤也是紧致的,而且比仅仅饮食瘦下来的相同体重看起来更瘦一些哦 20<bmi<24:嘿嘿(•̀⌄•́)啥时候全抄莫得问题 最后姐妹们有啥问题都可以问哈~ 知无不言言无不尽~