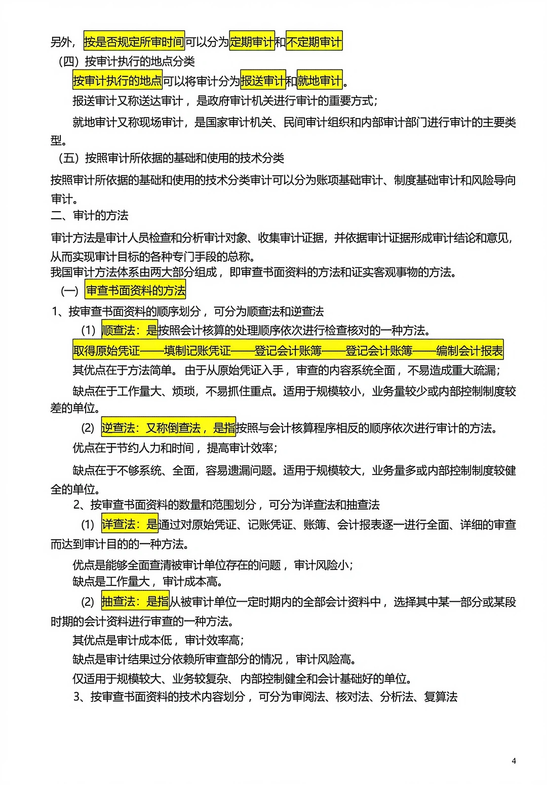
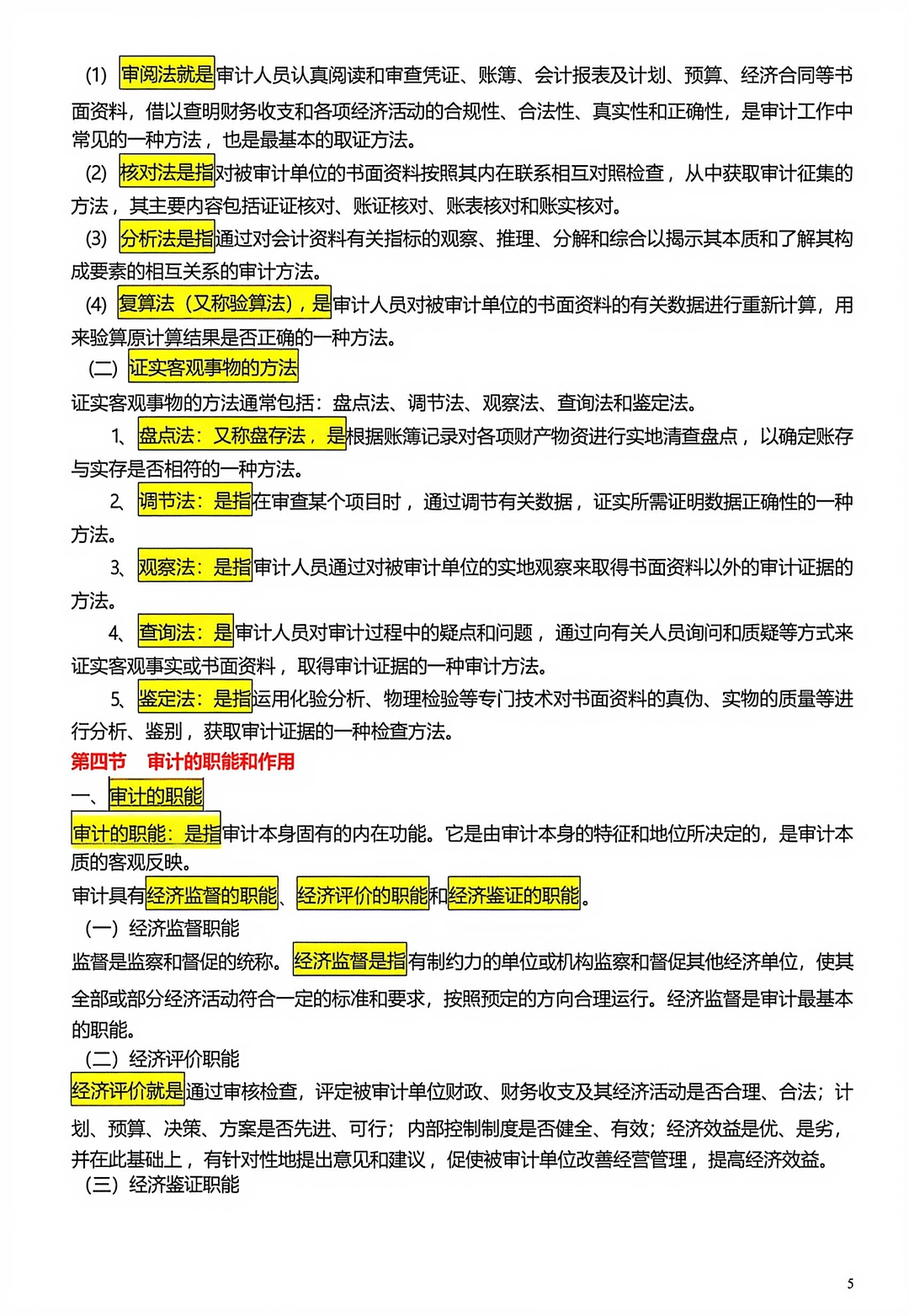
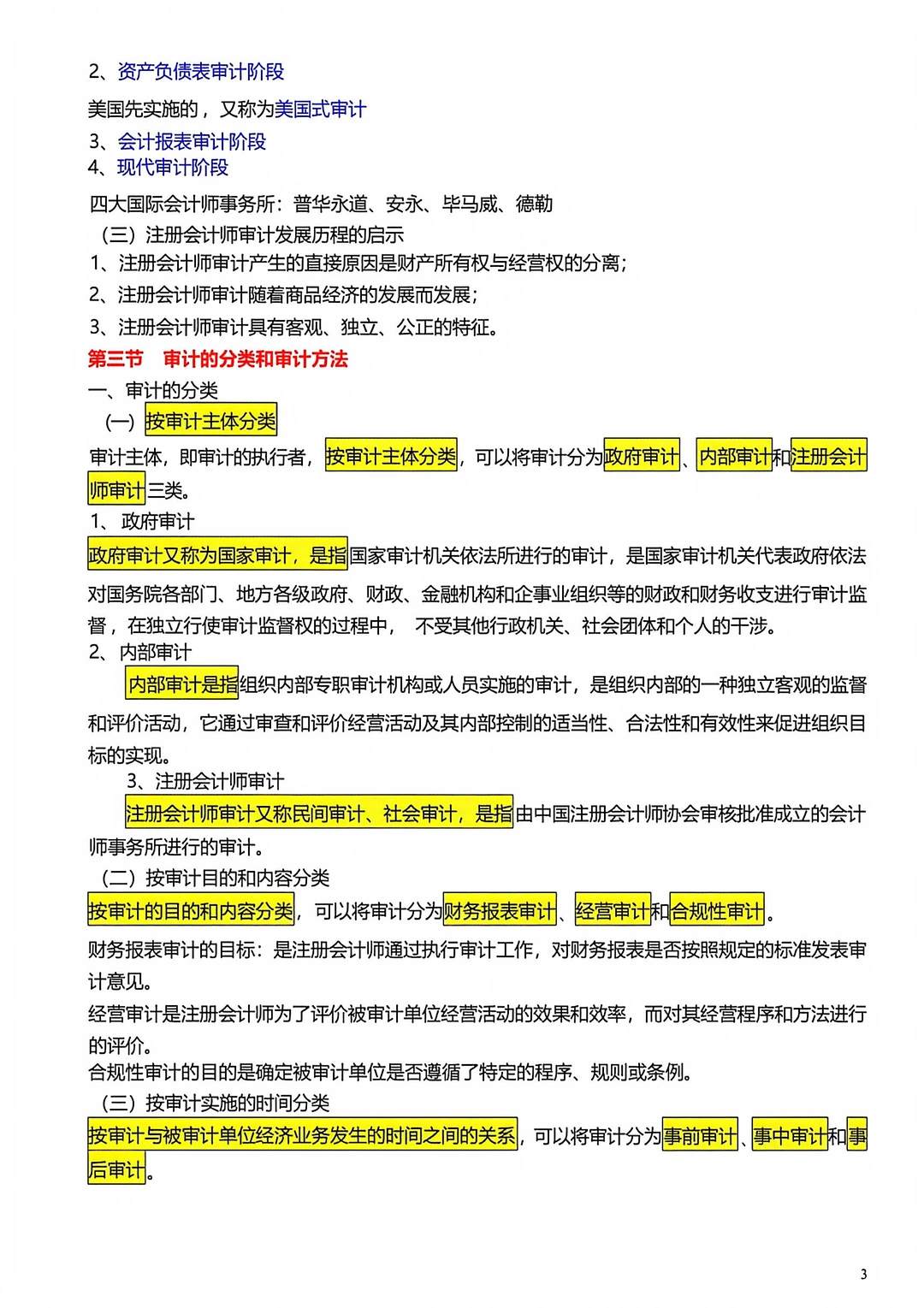
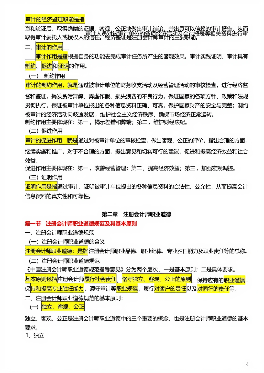
云霞资讯网
00160自考审计学全书核心考点🔥
2026-03-15 23:03:19
六讲同学评生活
生活
00160 00160改版 0016000160新版 00160自考 自考审计学 自考00160 00160审计学改版 00160审计学必考笔记 自考00160审计学
猜你喜欢
13683管理学原理中级真题及答案🔥
2026-03-15
六讲同学评生活
标签:
高等教育自学考试
来做试卷了,多少分
2026-03-14
摸鱼频道说
考研失败被家里赶出来了
2026-03-07
校园活动啊
标签:
考研
当代大学生期末复习现状~!!!
2026-03-15
宁宁的笔记
标签:
大学生
大学
各省省考(公务员考试)录取比例大概是多少?除去开支,报名费会结余多少?一、各
2026-03-15
暖心的心
攒了一年的工资给高考后的弟弟花了4w
2026-03-03
人间搞笑研究啊
浙大教授郑强再度抛出惊人之语!他指出:升级可行,但绝不能不顾老百姓死活!中国
2026-03-14
康安说历史
标签:
郑强
ai
浙江大学
就业
大学
高考真的是刻在中国人的DNA里
2026-03-05
芒果马桶分不清
标签:
高考
热门分类
体育赛事
小说频道
下载频道
推荐
热榜
军事
NBA
体育
社会
明星八卦
娱乐
财经
科技
汽车
历史
国际
游戏
动漫
公益
搞笑
商业
互联网
数码
国际足球
房产
家居
时尚
科学探索
职场
育儿
股票
教育
影视
情感
热点
中国军情
武器
中国南海
中国足球
亚洲杯
科比
综合体育
CBA
投资
楼市
大咖秀
外汇
创业
风口
SUV
豪车
概念车
优惠
新能源
美国
欧洲
朝日韩
俄罗斯
孕期
街拍
恋爱攻略
婚姻
正能量